Village landscape

There Was Once A Village


The Story Of Sitchel And The People Who Called It Home

Table of Contents

  • Foreword
  • Sacel in Happiness
  • Chapter One — A Glimpse into the Village
  • Chapter Two — The Daily Routine
  • Chapter Three — A Shabbos in the Village
  • Chapter Four — The House of Kosov-Vizhnitz
  • Chapter Five — The Last Rav
  • Chapter Six — The Last Shochet
  • Chapter Seven — A Sitcheler Baal Habayis
  • Chapter Nine — A Guest in the Shtetl
  • Chapter Nine — Sitchel Personalities
  • Sacel in Suffering
  • Chapter Ten — Gezeiros
  • Chapter Eleven — Black Shadows
  • Chapter Twelve — Farewell
  • Epilogue
  • Chapter Thirteen — Avoseinu
  • Chapter Fourteen — Chevra Shas - Translated
  • Chapter Fifteen — Chevra Shas Original
  • Credits

Foreword

Dear Fried Family,

I never knew much about the Fried family history. The following is a translation and collection of ideas from the book given to me by Totty, "Geven a mool a derfel" (There Once Was a Village), about the town of Sichel where our great grandparents lived before coming to America. It was eye-opening for me, and I hope it will be for you as well. We have a lot to be proud of and to live up to.

IMPORTANT DISCLAIMER (AI-ASSISTED EDITION)

This content is heavily generated by AI. I spent alot of time to check it, clean it up, and enhance the content, but I definitely cannot vouch for factual accuracy. Please treat this as a family and historical project that may contain errors, or even complete fabrications, and not a final scholarly edition.

If you’re short on time: Here are the chapters I think a Fried should read even if you don’t get through the whole book.

• Chapters 1,2, and 3 (the chapters that describe Sichel itself): read these to understand what kind of place our family came from—its geography, economy, daily rhythm, and what Jewish life looked like in a rural mountain village.
• Chapter 9: this is the core “Fried chapter” in the Sacel narrative, and the place where R’ Avigdor Moshe Fried is portrayed most fully in the story.
• Chapters 10, 11, and 12 - The war chapters: read these to understand how the entire world of Sichel ended—what changed under Hungarian rule, what happened in 1944, and why so much of this story has no natural continuation.


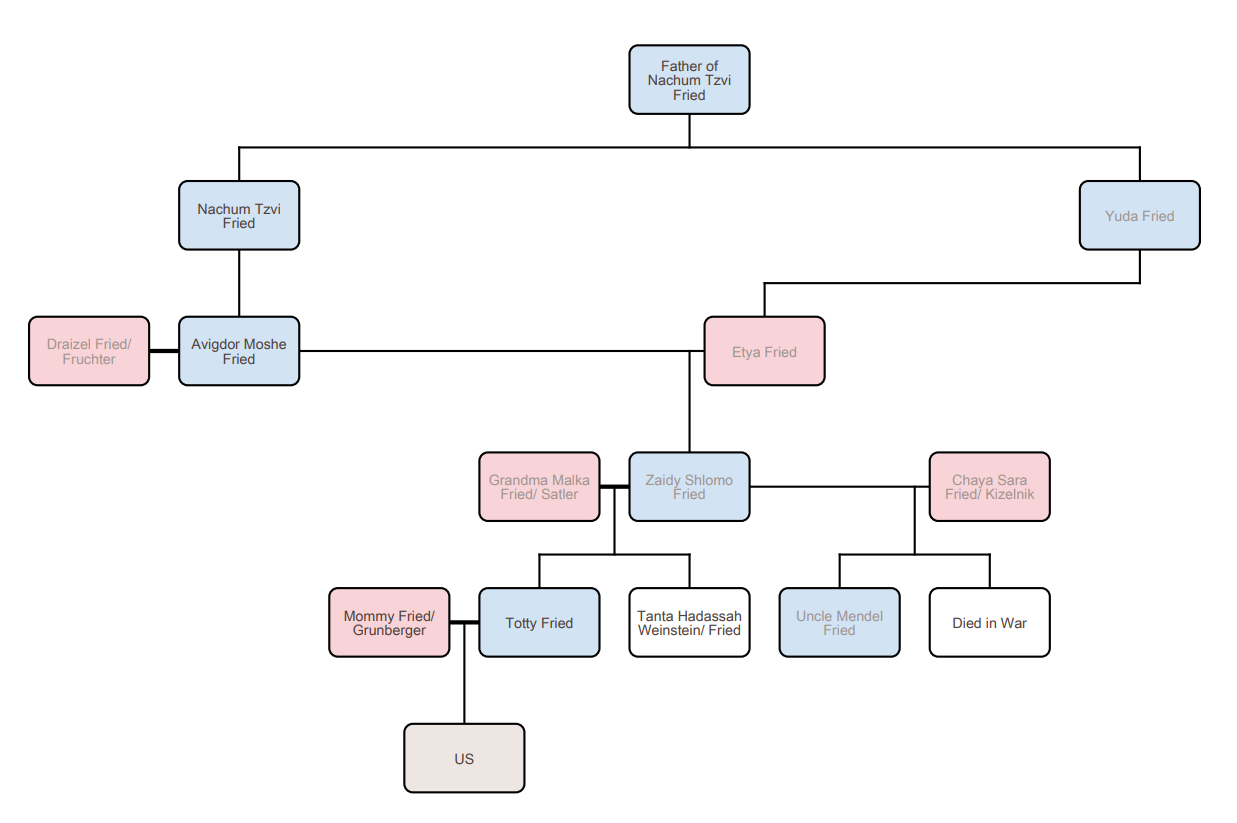
People & Lineage

The Family Tree

  • Totty: R’ Avigdor Moshe ben R’ Shlomo (married to Bubby Fried) AM’sh.
  • Zaidy Shlomo: R’ Shlomo ben R’ Avigdor Moshe (Totty's father).
    • Spouses: Married to Chaya Sara Kizelnik (in Europe) and Grandma Malka Satler (in the US after the war). (There is a Kizelnik now living in SI that is a direct descendant of her.)
    • Yahrtzeit: 8 Shevat (Ches Shevat).
      • Niftar: Shabbos Parshas Bo, 5720 (February 6, 1960).
  • Uncle Mendel: R' Yitzchak Menachem ben Shlomo (Zaidy Fried’s brother).
    • Yahrtzeit: 25 Cheshvan (Chaf Hei Cheshvan).
    • Family Status: He was the only son of R' Shlomo to survive the war (Totty and Tante Hadassah were born later in America).
    • Life & Vocation: He used to assist his grandfather, R' Avigdor Moshe, in the slaughterhouse in Sichel. Later in life, he carried on this tradition and became a respected Shochet in Boro Park.
  • Zaidy Shlomo’s Father: R’ Avigdor Moshe ben R’ Nachum Tzvi.
    • Born: 1861.
    • Originally lived: in Borsa, and moved to Sacel.
    • Spouses: Married to Etya Fried (daughter of his uncle, Yuda Fried) and later to the almanah Draizel Fruchter.
    • Yahrtzeit: 24 Av (Chaf Daled Av).
      • Niftar: Wednesday, Parshas Re'eh, 5699 (August 9, 1939).

Vizhnitz Lineage Context

  • The Baal Tzemach Tzadik: R’ Menachem Mendel Hager, youngest son of the Toras Chaim. He was R’ Avigdor Moshe’s first Rebbe and the founder of Vizhnitz Chassidus. Born in 1830; niftar October 18, 1884.
  • The Vishiver Rav: (1886–1941). Mentioned below as having met R’ Avigdor Moshe in his home. He oversaw the affairs of Sichel when they did not have a Rav. He was the son of R’ Yisroel Hager, who was the son of R’ Baruch, who was the son of the Tzemach Tzadik.

Historical Context: The World of Sichel

The Village of Săcel (Sichel)

Săcel (known in Yiddish as Sichel) is located in the historic Maramureș region of northern Romania, nestled in the valley of the Iza River. Unlike the dense urban ghettos of Poland, Sichel was a rural mountain village.

  • Geography: It lies in a deep valley surrounded by the Carpathian Mountains, about 20 miles south of the Ukrainian border. It is approximately 90 miles (145 km) west of Vizhnitz which is in Ukraine. While this distance seems short today, traversing the rugged Carpathian mountain passes by wagon to visit the Rebbe was an arduous journey. The entire town is just 30 sq miles. You can use this Google Street View link to get a sense of it.
  • You can use this Google Street View link to get a sense of it.
    View Sacel, Romania in Google Street View
Figure 1 - Sacel. Mountains and water.

Figure 1 — Sacel. Note the mountains and the water.

Figure 2 - Notable places.

Figure 2 — Notable places.

  • Economy: The village was famous for its traditional unglazed red pottery (a Dacian craft unique to the area) and watermills powered by the Iza River. The soil was poor for farming, so most residents—Jews included—struggled to make a living.
Figure 3 - Sichel today.

Figure 3 — Sichel today.

Jewish Life in the "Derfel"

The Jewish community in Sichel was small but vibrant, deeply connected to the Chassidish communities of Vizhnitz and Sighet.

  • Religious Authority: As a small village, Sichel did not always have its own official "Rav." Instead, it fell under the jurisdiction of the Vishiver Rav (R' Menachem Mendel Hager of Vizhnitz), who is mentioned in the family story as visiting R' Avigdor Moshe.
  • Local Leadership: The "Dayan" mentioned in the story, R’ Yechezkel Weidman HY’D, is a historically documented figure. Records from Maramureș confirm that R' Yechezkel Weidman served as the local religious authority in Săcel and was known for his subservience to the Vishiver Rav—exactly as described in the family book.

The War Years

The peaceful life in Sichel ended abruptly. I remember hearing stories of how the ‘goyim took away our stuff’. It was much more than that. This text is a quote from the Chevra Shas diary:

ולרוב עונינו ודאבון נפשינו נגרשנו ד׳ יתרו חדש הכל ופרט הכל מישובינו ע״י הרשעים שלנו , והקב״ה הצילנו מידם, כי תיכף בפרשת משפטים השגנו רשיון מאת שרי הממשלה לחזור כ״א לביתו. הודו לד׳ כי טוב כי לעולם חסדו – רשמתי למזכרת כי לא תמנו כי לא כלו רחמיו
  • 1940 (Hungarian Occupation): The region was transferred from Romania to Hungary. Anti-Jewish laws were immediately enforced, and men were often drafted into forced labor battalions.
  • 1944 (The End): The mention of Dragomirești in the story of the streimel below is also chillingly significant. In April 1944, after the German occupation of Hungary, the Jews of the Iza Valley (including Sichel) were rounded up and forced into a ghetto in Dragomirești (and later Sighet) before being deported to Auschwitz in May 1944.
  • R' Avigdor Moshe's Fate: The story notes that R' Avigdor Moshe passed away in August 1939, just three weeks before WWII began. The text refers to him as being "gathered in before the evil," sparing him the horrors that befell his community a short time later.
  • Thanks for reading — Mordy Fried


Publisher’s Foreword

Jewish history books, stories of Tzaddikim, and folktales from the אלטער היים revolve mainly around the great, central cities of Europe that held a prominent place in Jewish life. These were the cities that served as the bases for all material and spiritual matters, where ישיבות, חסיד'ישע courts, and famous קלויזן were established, from where the אור תורה was spread across the entire world and immortalized in ספרים—these cities have never been erased from the Jewish maps, and are constantly mentioned to later generations in descriptions of the beautiful past.

Traveling through the former Jewish lands of Europe, however, we also find signs of Jewish communities in remote, forgotten places. The position that these little towns, villages, and hamlets held for so many years has never been ascribed to their names, despite serving as a loving home for ערליך Jews and Jewesses, the forefathers of a significant part of today's כלל ישראל.

Although these settlements did not produce רבנים, אדמו"רים, or ראשי ישיבה that made the world tremble, the קול תורה filled their שטיבלעך with daily שיעורים, and in their חדרים and ישיבות קטנות, charming boys learned with a carefree desire. And although the vast majority of their inhabitants were burdened by the struggle for livelihood—על המחי' ועל הכלכלה—these worries did not touch their יראת שמים and תמימות, their אהבת התורה and התמדה according to their level, their התקשרות and אמונת צדיקים, their מדות טובות and מסירות נפש for אידישקייט. And yes, there were also great תלמידי חכמים among them, those who learned and knew, but their names remained within the walls of the בית המדרש.

Just such a settlement was our village, Sitchel. Its importance to the כלל is quite insignificant, and its history is far from famous. But it still has a history to tell us, the history of the Jewish inhabitants who breathed its air, walked its streets, lived in its little wooden houses, and viewed it as an integral part of their lives.

Our book, "Once Upon a Village" [געווען אמאל א דערפל], tells this story.

It tells of a slaughterhouse where the two butchers and the שוחט debated over the שחיטות — with a correct proficiency in הלכה from all sides; a wedding in the shtetl where the prize student of the ישיבה took a simple יתומה when the real חתן ran away; the ספר הזוהר that belonged to the large בית המדרש, inside of which one can still find the handwritten notes of R' Moshe Leib.

Our narrative portrays R' Avigdor Moshe Fried, whom the בחורים wanted to avoid so much that they preferred to learn at the Widow Landau's house—in a room she set aside for a שול—instead of in the large בית המדרש; Bluma Malik, who hired the village women to sew a carpet for the room where the Kossover Rebbe used to stay in her home; the modest R' Hersh Mendel Ganz, whose surprising death revealed the secret of his life.

Our history tells of the life and creativity of simple and not-so-simple shtetl Jews from a settlement in the Maramureș region of Romania. Get to know its inhabitants and types, live with its daily rhythm and its שבתים and ימים טובים, and learn about its bitter end and its condition today. May this book serve as a זכרון לטוב for every tiny, beautiful shtetl and village that once served as an עיר ואם בישראל, and is therefore worthy of being remembered for its quiet but vital role in the existence of כלל ישראל.

Yosef Dov Landau
מוציא לאור


There Was Once a Village

Sitchel In Happiness

IMAGE PLACEHOLDER

Early Sacel Map, Find important places in Yiddish top 3rd.

IMAGE PLACEHOLDER

Sacel Present Day (2026) - Note Vinnytsia (Vishnitz)

Chapter One — A Glimpse into the Village

A Glimpse into the Village

IMAGE PLACEHOLDER

Entrance to the village coming from Sighet

In a corner of Romania, where the Maramureș region borders Transylvania, stands a small, modest village.

Geography: The Mountain Fortress

Maramureș is famously isolated. It is surrounded by the Carpathian Mountains, which acted like a natural wall. This geography kept the modern world out for a long time, allowing the Jewish community here to keep their traditions pure and unchanged, unlike in the big cities like Budapest where life was becoming more modern.

AI Generated

The name "Sitchel" itself implies nothing extraordinary, which is fitting, for its Jewish inhabitants were much like the village itself—quiet and modest, יראים ושלמים (God-fearing and wholesome). Even the local תלמידי חכמים conducted themselves with the restrained style of הצנע לכת (walking humbly), never seeking to immortalize their names with world-famous achievements.

Sitchel's neighbors are also largely obscure. To the east lies the village of Masif, perhaps better known today for the great תלמידי חכמים and authors of ספרים who emerged from there. To the west, about nine kilometers away, is the first village, Salisht. Then comes Dragmirest, a town travelers had to pass through on the way to Sighet. Strimba is the closest neighbor to the south, sitting just outside the Maramureș border as the first village leading into Transylvania.

Geography: The "Yiddish Map"

Jews and Romanians lived in the same space but used different maps. Masif is the Yiddish name for Moisei (site of a tragic massacre in 1944). Salisht is Săliștea de Sus. Strimba is Strâmbu. The Jews created their own version of the geography, using Yiddish names instead of the official Romanian ones.

AI Generated
IMAGE PLACEHOLDER

The Iza River

Sitchel and its Joys

The name "Sitchel" is derived from the Romanian word *sat*—meaning a settlement. The suffix *chel* acts as a diminutive indicating its small size, much like our Yiddish *le*. (The city of Satmar implies the reverse—the suffix *mare* means "big," indicating a larger settlement).

Linguistics: Name Games

It is interesting that the two most famous names in this region—Satmar ("Big Village") and Sighet ("Island")—became the names of massive Chassidic dynasties, while "Little" Sitchel remained a quiet, humble town, exactly as its name predicted.

AI Generated

The village actually began on a very small scale. The entire area was once a dense, wild forest of trees and tall grass. Gradually, the populations of nearby villages began to expand their borders toward the Iza River, which skirted one side of the woods. The pioneers who first settled there were known as the "Print" inhabitants.

History: The "Print" Family

The term "Print" is likely a Yiddish pronunciation of Perényi. The Barons of Perényi were a powerful Hungarian noble family who owned huge amounts of land in this region for centuries. The first inhabitants were likely tenant farmers working on the Baron's estate.

AI Generated

These villagers found the forest to be an excellent source of livelihood. A sawmill was established nearby where the locals brought the trees they had chopped down to be cut and processed.

IMAGE PLACEHOLDER

The main street in Sitchel today

Under the hands of diligent workers, tree after tree fell, and the forest grew increasingly sparse. In the clearing where the trees once stood, an empty path took shape, eventually becoming the main street of the future village.

IMAGE PLACEHOLDER

The region was especially blessed with the Iza River, which flows through Sitchel on the final leg of its journey through Maramureș. The Tisa River flows through Maramureș until just before Sighet, where it splits—one stream runs through the Vishevas, while the second flows through Sitchel toward Transylvania.

In those years, a local river was a major draw for potential settlers. Aside from providing water for daily household needs—laundry, dishes, cooking, and the like—it enabled the establishment of a local watermill. The river's current turned a massive wooden wheel, driving the internal millstone to grind wheat kernels into flour.

Current Event: The Mill Still Stands!

Fascinatingly, this watermill still exists today! It is known as Moara lui Mecleș (Mecleș Mill). Built around 1907, it is still powered by the Iza River. It doesn't just grind flour; it also has a water-powered wool processing machine used to make the heavy rugs characteristic of the region. It is now a popular tourist attraction.

AI Generated
IMAGE PLACEHOLDER

With its numerous natural advantages, the cleared ground began to attract people in greater numbers. To create living quarters, the newcomers built rows of houses, one close to the next. As more people arrived, fresh trees were felled to make room for more homes, and the village of Sitchel was officially founded.

The Jewish Population

Jewish history in Sitchel spans about 150 years. As the settlement began to form, the prospect of work attracted Jewish laborers. A small number of Jews participated in the initial construction of Sitchel, and others gradually followed. At first, the Jewish community made up 7% of the population, but that number steadily rose, peaking at 12%. In the years before the war, 140 of the 650 families who called the village home were Jewish, comprising a קהילה of 700 souls.

The arrival of the Jews introduced a new standard of living to Sitchel. Until then, the villagers had lived in wooden peasant huts; the Jews, however, having lived in the more advanced environment of Western Europe, erected houses with sturdier architecture. After the Jewish community was established, new peasant houses began to follow this improved style as well.

Architecture: Wooden Wonders

Maramureș is famous for its "All Wooden Buildings"—tall, spiky buildings made entirely of wood without nails. The Jews adopted this local style, building beautiful wooden Synagogues. Sadly, because they were wood, they were easily burned down during the war. Today, Săcel is also famous for Red Unpolished Pottery, an ancient Dacian craft that local Jews would have traded.

AI Generated

The Jewish homes stood on stone foundations, with a cellar beneath every dwelling to store food throughout the winter. The apartments were built of durable materials like brick, iron, and stone, featuring brick chimneys and wide windows with shutters that could be opened or closed for comfort.

Survival: The "Root Cellar"

The cellar was not a storage closet; it was a life-support system. In winters that hit -4°F, the earth insulated the cellar, keeping it just above freezing. This stopped potatoes from freezing (which turns them to mush) and stopped apples from rotting. If your cellar failed, your family starved.

AI Generated

The 140 families of the Jewish community were extremely close-knit, regarding themselves as one large, warm family. While the majority of residents were indeed related, even those not connected by marriage were beloved friends with everyone, living together like brothers.

This brotherhood among the Jewish residents evoked deep respect from their non-Jewish neighbors, who also adapted to the cooperative village atmosphere. The unity extended to the gentile quarters, fostering a peaceful and pleasant environment for all of Sitchel's residents. Both segments of the population relied on one another, and quarrels between neighbors were rare.

With their natural head for commerce, the Jews brought various goods into the village to sell to the local farmers, benefiting both sides. Utilizing their frequent travels across Eastern Europe, the Jews introduced the backward farmers to advanced products developed in other regions.

For example, the Jews introduced paraffin, a lighting fuel much cheaper than the wax used previously. They provided glass for windows, goose-down bedding instead of straw, metal pots instead of earthenware, and iron chains instead of tied ropes. Jewish neighbors also sold them necessities such as nails, fabric, cooking utensils, spades, and many other household goods.

Technology: The Paraffin Revolution

Paraffin (Kerosene) changed everything. Before this, peasants went to sleep when the sun went down because wax candles were too expensive. Cheap kerosene lamps extended the day, allowing Jews to study Torah late at night and allowing business to happen after dark.

AI Generated

Health: Metal vs. Clay

Replacing earthenware (clay pots) with metal pots was a huge health upgrade. Clay is porous and absorbs bacteria and grease, making it hard to keep clean and hard to keep Kosher. Metal could be scrubbed and boiled, improving hygiene for the whole village.

AI Generated

Culture: The "Feather Plucking"

The text mentions "goose-down bedding." Plucking these feathers (Schleissen) was a major winter activity. Women would gather in a house, tell stories, and strip the soft down from the quills to make the heavy duvets needed for the freezing winters.

AI Generated

Dr. Petrescu, a Sitchel native who is now a medical doctor, depicts his former Jewish neighbors in a highly positive light in his memoirs. He writes:

"Their [the Jews'] behavior within the Romanian population was always polite and impartial. I do not remember any quarrels, arguments, or legal complaints regarding immoral acts, abuses, or thefts in which a Jew was involved. [This is] because they kept the laws of decency implanted in them from earliest youth by their parents, thanks to the morality ingrained in the entire Jewish community through their religious obligation. This conduct led to a peaceful social interaction with the Romanians, based on respect and mutual support."

History: The Rare Memoir

It is very rare to find written records from the non-Jewish neighbors. Most peasants were illiterate. Dr. Petrescu's memoirs are a valuable historical document because they confirm from an "outsider's" perspective that the Jewish community really was as honest and peaceful as they claimed to be.

AI Generated

However, the polite behavior of the Jews toward the gentile villagers did not compromise their רוחניות (spirituality) by a hair's breadth. Every single Jewish inhabitant ran an honest and God-fearing home, never deviating from the מסורה (tradition) by so much as an iota.

Their mode of dress was authentically חסיד'יש—long קאַפּאָטעס, שטריימלעך, and faces framed by beards and curled פאות. The thought of feeling embarrassed before their gentile neighbors never even crossed their minds. In the surrounding villages, "the Iza inhabitants"—as the Sitchel Jews were known—were famous as extraordinary יראי שמים, serving the Al-mighty with the highest level of piety and caution.

Parnassah (Livelihood)

For a time, the village was blessed with a respectable source of income that brought a flow of plenty and wealth to its inhabitants. At the edge of the village, a gushing oil spring was discovered—a highly marketable resource used as fuel for trains.

To harvest this valuable fuel, a massive, powerful oil pump was erected on the site. A large number of locals busied themselves extracting the underground treasure and delivering it to numerous clients in the surrounding regions, providing פרנסה (livelihood) with a generous hand to all involved in the production.

History: The Oil Boom

In the late 1800s, Romania had a massive "Black Gold" rush, becoming one of the world's biggest oil producers. Săcel sits on a real oil field (still known as the Săcel Oil Field). The book's description of a boom town matches historical records of the time when oil rigs suddenly popped up in cornfields.

AI Generated

Demand for the merchandise grew stronger, and requests for larger quantities of oil poured in from all sides. Skilled workers labored ceaselessly at the pump to fill orders on time, ensuring buyers left satisfied and would return to the Sitchel oil factory for future purchases.

The booming success of the business placed the Jews in a difficult נסיון (test), and unfortunately, some did not have the spiritual strength to withstand it. In an attempt to speed up production for the growing customer base, work at the pump was extended to seven days a week. Tragically, several Jews in honest Sitchel stumbled weekly in חילול שבת רח"ל (desecration of Shabbos, Heaven forbid).

Since Sitchel did not have its own Rav at the time, there was no one to stand up and object. The terrible sin was committed בפרהסיה (publicly) on a regular basis, and no one dared to make an issue of it.

From time to time, distinguished Jews and Rabbonim would visit Sitchel for Shabbos, just as they did other towns. When one visiting Rav encountered this heaven-crying injustice on the holy day, he was shaken to the core: *Heimishe* Jews, whose parents had practiced מסירות נפש (self-sacrifice) to keep Shabbos properly, were being sold for money, ready to desecrate the day of rest for a few cents!

The incident shook him so deeply that he could not hold back a curse. "May the oil spring dry up," he cried out, trembling, "and may it cease springing forth tests for Jews!"

Not long after, the flowing oil stream suddenly died. The spring from which so many drew their livelihood was gone, and with it, the era of plenty in Sitchel came to an end. Only the massive pump remains to this day as an eternal memorial.

IMAGE PLACEHOLDER

The massive oil pump station

Sitchel had its share of wealthy men who utilized the surrounding forests for business. Some merchants, like R' Yisroel Leib Stegman, worked in the timber industry. R' Yisroel Leib established a lumber factory near Sitchel, on the highway leading to Nasaud, Bistritz.

Hundreds of workers—Jewish and להבדיל gentile—were employed by his company. First came the lumberjacks, who felled trees in the section of forest he had purchased. Then his porters transported the logs to the factory, where other workers piled them up, ready for the advanced steam-sawmill.

Technology: Steam Power

The text mentions an "advanced steam-sawmill." This was a big deal. Older mills used water wheels (which froze in winter or slowed in summer). A steam engine could run 24/7, regardless of the weather, allowing for mass production of lumber on a scale never seen before.

AI Generated

Once the sawmill was fired up and the logs inserted, a wood-pusher guided the timber toward a series of saws that cut it into boards of various measurements. Finally, other porters drove wagons filled with boards to the train stations for delivery.

Geography: The Strategic Railway

The text mentions delivering boards to the train. This refers to the strategic Salva-Vișeu railway line. This line runs through Săcel and was critical for connecting Transylvania to Maramureș. Later, during WWII and the Communist era, this same rail line was expanded using forced labor, a dark chapter in the region's history.

AI Generated

The sawmill employees worked in three shifts throughout the day and early night. Every workday, the factory siren sounded three times—at 6:00 AM, 12:00 PM, and 6:00 PM—signaling the workers to orient themselves and report for duty.

Culture: The Village Clock

In a village without electricity or public clocks, the Jewish sawmill's siren became the "Timekeeper" for everyone. The "Shabbos Siren" (stopping work on Friday) effectively started the weekend for the entire village, Jews and Gentiles alike.

AI Generated

The workers received a weekly wage. R' Yisroel Leib was very beloved by the villagers for the numerous jobs he created. He earned the complete trust of the Romanians just as he did להבדיל the Jews, carrying a *shem tov* (good name) as a capable, honest *baal habayis*.

Other forest merchants included R' Yitzchok Menachem Pollack, whose sawmill ran on power from the Iza River. R' Yankel's sawmill used the same system, stationed down on the Iza at the edge of the village. R' Yankel also owned a watermill for grinding wheat, as did several other Jews.

Other village Jews, like the brothers R' Yechiel Michel and R' Avraham Gross, utilized the surrounding mountainous fields for cattle trading. In the spring, they bought livestock and sheared wool from local farmers. Regarding this trade, Dr. Petrescu writes: "The Jews... paid on the spot... offering good prices."

History: The Shepherd Jew

In most of Europe (like Russia or Poland), Jews were forbidden from owning land or farming. But in these rugged mountains, the rules were loose. This created a rare type of person: the Farming Chassid. Jews in Sitchel weren't just merchants; they were active shepherds and dairy farmers, something almost impossible for Jews elsewhere.

AI Generated

These merchants rented meadows on the surrounding mountains and hired shepherds to graze the cattle throughout the summer. After three or four months, the cattle were fat and well-fed, ready for the market.

Some Jews established smaller enterprises. "Yudl's Horses" owned a pair of healthy, strong horses that pulled a large, tarp-covered wagon. R' Yudl made a living traveling to wholesalers and bringing back merchandise to stock the village shops.

Logistics: The "Trucker"

R' Yudl wasn't just a driver; he was the village's lifeline. Before paved roads or delivery trucks, a strong team of horses was the only way to get goods like sugar, kerosene, or cloth into the village. His wagon was the "Amazon Prime" of 1920s Romania.

AI Generated

Another Jewish resident bought a machine to produce ice cream for sale, while R' Dovid Werzberger purchased equipment to make soda water, setting up his shop in the center of the village on the main street.

Culture: The "Gazoz" (Soda)

The text mentions a soda machine. This refers to the classic "Gazoz" kiosk. By bringing carbonated water to the village, Jewish merchants were introducing a major "city luxury" to the peasants. In a world without soda bottles, getting a fresh, fizzy drink was a marvel.

AI Generated

Technology: Ice Harvesting

How did they make ice cream without electricity? In the winter, men would cut huge blocks of ice from the frozen river and bury them in deep pits lined with straw. This insulation kept the ice frozen well into the summer, allowing them to make ice cream in July using "harvested winter cold."

AI Generated

A significant portion of the Jewish population consisted of simple tradesmen and shopkeepers. R' Kalman Fishman, for example, bought huge quantities of fruit—especially apples—every autumn. Throughout the long winter, the merchandise lay in his cellar (and in the cellars of obliging neighbors). Come spring, he dragged the fruit out of hiding and sold it for a good price.

Economics: Futures Trading

R' Kalman was essentially a commodities trader. By buying apples when they were cheap (harvest time) and storing them until they were rare (late winter), he created value. But it was risky—if the cellar got too cold, the apples froze; if too warm, they rotted. His profit depended entirely on the quality of his cellar.

AI Generated

Some Jews worked hard and bitterly in the factories, earning barely enough to survive. There were those who traveled to the factory every Monday morning, remaining separated from their families until Friday afternoon.

Others, however, did not even have that. Sitchel had its desperately poor who sometimes lacked the means to put bread on the table. It was not uncommon for a Jew to fold his טלית ותפילין in the morning without the slightest clue where he would find a stitch of work that day.

Sociology: The "Luftmensch"

The text describes a Jew with no clue where work would come from. This is the classic archetype of the Luftmensch ("Man of Air")—someone who lived on wit, miracles, and odd jobs. It highlights the big gap between the rich and poor in the shtetl: for every timber baron, there were dozens of families living on faith.

AI Generated

The wealthier Jews in the village were always ready to help their needy neighbors. In the brotherly atmosphere that reigned in Sitchel, everyone knew everyone's business; when it became known that someone was struggling, kindhearted Jews lent a shoulder.

On Wednesday afternoons, money was collected from Jewish homes so the poor of the village would have enough to prepare for Shabbos. The צדקה was given as מתן בסתר (anonymous charity) to protect the dignity of the needy. With the generous support of their Jewish brothers—and a rock-solid בטחון in the One who is זן ומפרנס לכל (sustains and supports all)—the poor overcame their tight times with strength and inner contentment.

Social Safety Net

The "Wednesday Collection" was a standard Jewish system. Collecting on Wednesday ensured the poor had money by Thursday morning, allowing them to shop for fish and meat at the market *before* the prices went up or the good food was sold out. It protected their dignity by letting them shop like everyone else.

AI Generated

Chapter Two — The Daily Routine

The Daily Routine

Long before the glow of electric lights reached the remote villages or automobile wheels turned over their unpaved streets, Jews called Maramureș home. Modern luxuries hadn't appeared even in their wildest dreams; the simple village Jews had humbler hopes—that the chicken would return kosher from the שוחט and that the cracks in the walls would keep out the cruel winds. Their aspirations were small and their standards simple; only in this way could the peaceful village life continue with such minimal comforts.

The early pre-dawn hours found the village woman standing by the oven, feeding it wood to warm the freezing house. Thick logs wouldn't catch fire from a simple match; to get the fire going, she had to spread *shpendlech*—thin wood shavings and sawdust that caught fire easily—over the wood and light them. To ensure the flames spread to the logs before the *shpendlech* burned out, she had to blow continuously until the fire caught hold and reached every corner of the wood pile.

Survival Science: The "Shpendlech"

Lighting a wood stove at 5 AM in a freezing house is an art form. The "shpendlech" mentioned were often made from "fatwood"—pine wood rich in dried sap (resin) that burns like a candle. If the fire died, the house stayed freezing and there was no breakfast. The text’s description of "blowing continuously" highlights the physical lung-power required just to start the day.

AI Generated
IMAGE PLACEHOLDER

An oven—inside the fire burns, on top is for cooking

If the shavings and logs were dry enough, the whole process might take less than twenty minutes. Once the oven was heated, the woman placed a kettle on top, over the flame. The warm water needed to be ready for tea and to wash the children's faces when they woke.

Engineering: The Masonry Heater

These large ovens weren't just for cooking; they were the house's battery. Built of thick clay or brick, they absorbed the fire's heat all morning and slowly released it ("radiated") throughout the day and night. This "Thermal Mass" meant the house stayed relatively warm even after the fire went out, as long as the oven bricks were hot.

AI Generated

A pre-dawn chill still hung in the air when she went out to the well, the rising sun illuminating her path with pale morning light. A turn of the screeching handle lowered the bucket into the deep hole, the clanking metal echoing far into the sleeping village.

IMAGE PLACEHOLDER

A well in Sitchel, which served a neighborhood of several houses

Daily Grind: The Weight of Water

The text mentions using the river for laundry and the well for drinking. Why? Because water is heavy (8 lbs per gallon). Drawing 50 gallons from a deep well by hand-cranking a bucket is exhausting work. It was smarter to carry the clothes to the river than to carry the river to the house.

AI Generated

This water had to suffice all day for drinking and cooking; for *negel vasser*, נטילת ידים, washing dishes, and laundry, people used the nearby Iza River. Stealing a few minutes while the children still slept, the mother milked the cow, letting the fresh, white milk flow into a tin can. The warm milk wasn't ready to drink yet; it first had to be boiled to remove any bacteria.

Health: The Boiling Rule

Before pasteurization was common, raw milk could carry dangerous diseases like Tuberculosis. The "morning boil" was a critical safety step. Also, without homogenization, the cream would rise to the top instantly. This thick layer of cream was often skimmed off to make the butter mentioned later.

AI Generated
IMAGE PLACEHOLDER

As soon as the little ones began to wake, the mother took them by the hand and led them out to the yard to the *beis hakisei* (outhouse). This wooden booth, similar to a shed, was nothing more than a deep hole in the ground, so young children could never be allowed to enter without an escort.

Sanitation: The Outhouse Reality

The beis hakisei was usually located far from the house to keep smells away. In the winter, a trip to the bathroom meant trekking through snow in sub-zero temperatures. To keep pests and smells down, families would throw lime (a white powder) into the hole, which chemically decomposed the waste.

AI Generated

With the freshly drawn water, small hands and faces were washed, and the children sat down to eat. For breakfast, the mother cut a few slices from the large loaf of bread baked the previous Friday, smearing it with *lekvar* (jam) or butter. Sometimes she toasted the bread on the fire, delighting the children with fresh *penits*. Along with the bread, the children ate some vegetables, perhaps a boiled egg, and washed it all down with a glass of boiled milk.

Food: Friday's Bread

The text notes they ate bread baked "the previous Friday." This was likely a dense, sourdough Rye bread (Black Bread). Unlike modern fluffy white bread which goes stale in a day, dense Rye bread could last for a week or two without molding, making it the perfect staple for a busy mother who only had time to bake once a week.

AI Generated

It was still early when the boys went to learn in the תלמוד תורה, a building with several classrooms. Classes consisted of 12 to 15 boys, grouped by age. The girls went to their own separate חדר, where they learned to read and *daven*.

During the חדר hours, the *melamdim* crammed as much as possible into the young heads, because only a short time later—at eight o'clock—the children had to be seated in the government school. Yet despite the minimal official Jewish education, the children absorbed a tremendous amount at home and even on the street, which breathed with Jewish life.

Education: The "Double Shift"

Jewish children in Eastern Europe effectively worked a 12-hour day. They attended Cheder (Jewish school) in the early morning before public school, and then returned to Cheder after public school until the evening. This explains why they had such high literacy rates but also why the text emphasizes how tired or busy they were.

AI Generated

In the public school, Jewish children participated in all subjects—geography, history, spelling, and mathematics. Twice a week, however, when the school provided classes on Christianity at the end of the day, the Jewish students were permitted to go home early.

Historical Trivia: The "Golden Hour"

The government required religious studies in public school, but they only paid for a Christian teacher. Since the village school didn't hire a Rabbi, the Jewish kids were legally excused during that hour. This created a rare "loophole" where the Jewish students actually got out of school earlier than their gentile neighbors.

AI Generated

Regarding his Jewish school friends, the aforementioned Dr. Petrescu writes: "[They] were more talented in mathematics than in other subjects... Jewish students could always be used as a model of correct, good behavior and politeness. They came to school with more punctuality than the Romanian students..."

Linguistics: The Trilingual Child

A typical 8-year-old Jewish child in Sitchel was a linguistic genius by modern standards. He spoke Yiddish at home, Romanian in the street with neighbors, Hungarian with the officials/gendarmes, and read Hebrew (Lashon Kodesh) in Cheder. Their brains were constantly switching codes.

AI Generated

In their free time, after חדר and school, the children spent their hours in the lap of nature. In the summer, boys ran carefree through the fields or bathed in the cool, bubbling Iza River. Even the frosty winter couldn't keep them indoors; the surrounding mountains became the most exciting playgrounds. Children happily slid down the snowy slopes on sleds, while the rowdier village boys threw snowballs at one another, at the other children, and at any *shlimazel* passing by.

While the children were out, the mother remained busy with her endless tasks. Every day, the village woman tended to the garden—planting, watering, or picking ripe fruit and vegetables. The cows in the yard also demanded care. Her overworked hands never stopped moving as she went from one duty to the next; yet, these נשים צדקניות still found time to say תהלים and do חסד with their neighbors.

Culture: The "Vegetable Patch"

When the text mentions a "garden," don't picture flowers. A village garden was a survival grid. Women grew onions, garlic, carrots, beans, and potatoes—hearty crops that could be stored in the cellar for winter. If the garden failed, the soup would be just hot water for the next six months.

AI Generated

Preparing Food

IMAGE PLACEHOLDER

To buy butter for bread, one had to be a גביר (wealthy man). Those who could churned their own milk to produce homemade butter. Some families had a "butter barrel"—a wooden churn wide at the bottom and narrow at the top, fitted with a plunging stick. It took endless energy and time to churn the milk with the necessary speed until it hardened into spreadable butter.

Economics: Butter

The text mentions that buying butter was for the wealthy. This is because butter was a "cash crop." Most families sold their butter at the market to buy shoes or candles. Making it was hard labor: churning by hand takes 30–60 minutes of heavy plunging, often done by children.

AI Generated
IMAGE PLACEHOLDER

Preparing "Povidl," as *lekvar* (jam) was called, was no light task either. Neighbors would gather in a yard, sitting around a large iron pot. Together, the women cut up plums, checked them thoroughly for worms, and threw them into the pot. The plums cooked over an outdoor fire all night long, with one woman staying awake to stir constantly; if left alone for even a moment, the mixture would harden. When the *lekvar* was ready, the neighbors divided it among themselves, pouring it hot into glass jars. For a long time after, the children would lick their lips over the *Povidl*, preserved for many tasty breakfasts.

Food Science: The "Povidl" Trick

Sugar was an expensive luxury, so how did they make jam? By boiling the plums for 24 hours, they evaporated the water and concentrated the natural fruit sugars. This created a dense, dark paste that wouldn't spoil, even without adding extra sugar. The all-night stirring sessions mentioned were also major social events for the women, similar to a "quilting bee."

AI Generated

At midday, the children returned from school for the main meal. Those who could afford it made goulash—a stew of meat chunks—or a fine "paprikash," consisting of meat and sautéed onions in a pan, with potatoes added later.

"Mamaliga" or "Puliska"—a cornmeal dish—was served for supper, and sometimes for breakfast as well. On Thursdays, many women made "chipkelech bandlech"—cooked beans topped with sautéed onions, with pieces of meat or liver added if the budget allowed.

Culinary History: "Poor Man's Bread"

Mămăligă (cornmeal porridge) is the national dish of the Romanian peasantry. Wheat doesn't grow well in the steep mountains, but corn does. Wheat flour had to be imported from the plains, making it expensive. For a village Jew, eating white wheat bread (Challah) was a sign of Shabbos, while corn was the daily fuel.

AI Generated

Tradition: The "Thursday" Bean

Why beans on Thursday? Thursday night is Leil Shishi, traditionally a night when men and boys stayed up late to study Torah or prepare for Shabbos. Beans (protein) provided slow-burning energy for the long night. It was also a cheap way to stretch a meal when the meat supply was running low before the fresh Shabbos shopping.

AI Generated
IMAGE PLACEHOLDER

At the end of summer, merchants arrived in the village with wagons full of cabbage. Since it was an inexpensive staple, women bought it in large quantities to pickle immediately for the winter. They cut the cabbage and packed it into glass jars with garlic and salt, placing a slice of bread on top before sealing the lid tight. The jars were usually placed by a sunny window to speed up the fermentation. The cabbage kept for a long time without needing an icebox.

Health: The Vitamin C Saver

Fermenting cabbage into sauerkraut wasn't just about taste; it was about survival. In winter, there were no fresh fruits or vegetables. Sauerkraut retains Vitamin C, protecting the village from diseases like Scurvy during the long months when the ground was frozen.

AI Generated

Science: Ancient Probiotics

The text mentions adding a slice of bread to the cabbage jar. This introduces yeast and bacteria to kickstart the fermentation process. Without knowing it, these women were masters of microbiology, creating "probiotic" foods that kept their families' digestion healthy during a winter diet of heavy fats and carbs.

AI Generated
IMAGE PLACEHOLDER

An essential kitchen tool was the *shteisel*—an iron mortar and pestle. With this, one pounded hard challah into crumbs, crushed garlic, or broke apart hardened blocks of salt, sugar, and spices. The pestle looked identical on both ends, used to pulverize whatever was needed.

Tools: Why the Hammer?

Why did they need a heavy iron tool for sugar? In that era, sugar wasn't sold in bags of granules. It came in large, hard cones called "sugarloaves" that were as hard as rock. You had to physically smash a piece off to put it in your tea.

AI Generated

Every garment lived through many incarnations, from the moment it hit the dirty laundry bin until it returned to the closet. Laundry was soaked in soapy water overnight. The next morning, the rinsed clothes were transferred to a huge pot and boiled over a flame with "loig," a homemade cleaning agent made of soap and ash.

Chemistry: Homemade "Loig"

Loig is the Yiddish word for Lye. Housewives made their own powerful detergent by pouring water through wood ash. This created a chemical that dissolves grease, but it was dangerous. Boiling lye is caustic and can burn skin, making laundry day one of the most hazardous chores of the week.

AI Generated
IMAGE PLACEHOLDER

Village women washing laundry in the Iza River

Lucky to live near a river, the women of Sitchel carried the boiled laundry down to the Iza. Wearing tall boots, they waded into the water and stood near a stone. There, they laid out the wet clothes and beat them with a wooden board to release the dirt. Then came the scrubbing, washing, and rinsing until everything was completely clean. This river work required constant vigilance; a young child could never be trusted with it. A moment of distraction could see a garment swept away instantly by the current—and who could afford such a loss?

Daily Life: The River "Machine"

Washing clothes in a river wasn't peaceful; it was violent. The text mentions "beating with a board." This mechanical action mimics what a washing machine agitator does today—forcing water through the fabric to knock dirt loose. In winter, this meant standing in freezing water, often breaking the ice to get the job done.

AI Generated
IMAGE PLACEHOLDER

After rinsing, the laundry went back into a pot of water over the fire. This time, however, it was "blue water"—mixed with a special blue tablet from the pharmacist that whitened the fabric. Finally, the clothes were rinsed again with starch water and hung outside to dry.

Science: The "Blue" Optical Illusion

Before bleach existed, they used "Laundry Bluing." White fabric turns yellow over time. Blue is the opposite of yellow on the color wheel. By adding a tiny bit of blue dye to the water, they neutralized the yellow tint, tricking the eye into seeing a brilliant, stark white.

AI Generated
IMAGE PLACEHOLDER

In winter, when the sun was too weak to dry anything, the wet laundry was hung in the בוידעם (attic). Once dry, the clothes were ironed with a coal-heated iron. Thanks to the starch, they came out stiff and smooth, ready to be folded and put away in the קרעדענץ.

Tools: The Heavy Iron

Ironing was a workout. The iron was a hollow metal box filled with glowing hot coals. You had to constantly wave it to keep the coals hot, but not so hot that they burned the fabric. The starch mentioned was likely made from potato water, stiffening the collars to look formal despite the poverty.

AI Generated

Sewing and mending was an entirely separate occupation. Old clothes were taken apart and remade into new ones, large holes were patched, and warm sweaters and scarves were carefully hand-knitted by the mother.

Sustainability: "Turning" a Coat

When a suit jacket got worn out, they didn't throw it away. They would "turn" it—literally ripping the seams apart, flipping the fabric inside out (where the wool was still fresh and unfaded), and sewing it back together. A good coat could last 20 years this way.

AI Generated

Poverty and Invention

IMAGE PLACEHOLDER

They darned socks at night by candlelight

A single large glass often played many roles in the household. It held the wine purchased for קידוש and הבדלה, and if cooking fat ran low, the shopkeeper would fill that very same glass with oil. If a goblet broke, no one rushed to replace it; this glass served just fine for a לחיים.

And late at night, when the children were fast asleep and the mother sat mending socks by candlelight, the glass found yet another purpose: slipped inside a sock, it created a smooth surface for the needle to do its work.

Daily Life: The Glass Hack

To fix a hole in a sock ("darning"), you need to stretch the fabric over a hard, round surface so the needle doesn't sew the two sides together. Wealthier people bought a wooden tool called a "Darning Egg." The poor simply used a smooth drinking glass—a classic example of using one tool for everything.

AI Generated

An average cottage in Sitchel contained only the bare necessities. No one hoped for a six-room house, and fresh clothes every day were unheard of. These weren't problems to be solved, but simply unchangeable facts of life. Yet premature aging was rare, simply because anxiety had no place in village life.

Chapter Three — A Shabbos in the Village

A Shabbos in the Village

Given the limited conveniences of the time, preparing for a שבת in the village demanded far more effort than it does today, but it was worth every ounce of exertion. שבת in the warm, homey atmosphere of the village was a refreshing break from the grueling schedule—the light at the end of the tunnel for the hardworking Jew.

Preparations for the שבת meal began on Thursday morning—early enough to finish on time, yet late enough to ensure the food remained fresh. The day started with a trip to the market, where hands were filled with כל טוב—fish, fruit, vegetables, and a fine chicken.

The next stop was R' Tzvi Meyer the שוחט. Once the chicken was slaughtered, one had to pay the גאבעלע—a ticket issued by the קהל specifying whether the animal was a chicken, a duck, or cattle. The שוחט would later submit these tickets to the community to receive his salary. Residents paid the קהל directly; the community leadership took a percentage for administrative costs and paid the rest to the שוחט.

Economics: The Meat Tax

The "Gabele" mentioned here was a ticket system used to collect taxes. In Eastern Europe, the Jewish Community Council (Kehilla) relied on the tax on Kosher meat (the Korobka) to fund almost everything—schools, the Mikvah, and charity. If you didn't buy a ticket, the Shochet couldn't kill your chicken, ensuring no one could dodge the tax.

AI Generated
IMAGE PLACEHOLDER

Pinkas HaKehillah—Accounting of the גאבעלעs with the Shochet

The moment the mother returned home with the chicken, the entire family—from the toddlers to the elders—was harnessed for the work: plucking feathers, butchering the bird, and salting every piece of meat thoroughly. The meat was then set aside in a bowl for over an hour to drain the blood. After rinsing it well several times, the mother set the chicken to boil לכבוד שבת.

IMAGE PLACEHOLDER

The watermill station in Sitchel

Baking חלות began with buying wheat, as ready-made flour was not sold in Sitchel. The kernels were taken to the miller at the watermill on the Iza River to be ground. What returned could barely be called "flour" yet; the ground kernels had to be sifted multiple times until clean, snow-white flour emerged, ready for baking.

Current Event: The Mill Still Stands!

The watermill mentioned here is the famous Moara lui Mecleș (Mecleș Mill) in Săcel. Built around 1907, it is still standing and powered by the Iza River today. It is one of the last functioning watermills in Europe and is now a popular tourist attraction.

AI Generated

Food Science: White Flour Luxury

We take white flour for granted, but historically, "Whole Wheat" was the food of the poor because it was easy to make. White flour requires sifting out the bran and germ, which is labor-intensive and wasteful (you lose volume). Having pure white Challah on Shabbos was a status symbol, showing you could afford to waste the "rough" parts of the wheat.

AI Generated

Buying yeast was a saga in itself. Sitchel was one of those villages where the community held a monopoly on yeast and set the prices, as the profits were a significant source of revenue for the קהלה.

Economics: The Yeast Monopoly

Why control yeast? Because every family baked bread every week. By holding a monopoly on yeast, the Community Council guaranteed a steady stream of income to pay the Rabbi and maintain the Synagogue. It was a form of "voluntary tax" that was impossible to avoid if you wanted to eat bread.

AI Generated

Early Friday morning, the women stood ready with their ingredients, manually kneading dough made from ten or twenty kilos of flour in the "מילטער"—a massive wooden trough. This yielded enough dough for several beautiful, large חלות and בילקעלעך (rolls).

IMAGE PLACEHOLDER

Daily Life: The "Milter"

A "Milter" (kneading trough) was a piece of furniture, not a bowl. It was often a large wooden box on legs. Kneading 40 lbs (20 kilos) of dough by hand is physically exhausting—like a heavy gym workout—and it had to be done weekly by the women of the house.

AI Generated

Since Sitchel homes had no private ovens for baking—only a space over the fire for cooking—the dough was carried to the local baker every Friday. While the חלה dough rose, a second batch was kneaded, this time from cornmeal (a much cheaper option), to make the bread that would be sliced and eaten throughout the week.

Two more fresh batches of dough followed soon after: one for לאקשן and another for פערפל. A skilled בעל הבית'טע also managed to add several cakes, flatbreads, פלאדן (pastry filled with cheese and green onions), and various types of cookies.

IMAGE PLACEHOLDER

Fluden

Culinary History: Fluden

The text mentions "Fluden." This is a classic Ashkenazi pastry, often layered with cheese or fruit. In Hungary and Romania, it was a staple Shavuos or Shabbos treat, similar to a dense strudel or lasagna made of dough and sweet fillings.

AI Generated

Once the חלות were braided and sprinkled with poppy seeds, the entire transport of dough was carried to the baker, who baked it for a modest fee. Later, the goods would return—browned, fragrant, and deliciously warm.

Meanwhile, plenty of work remained in the kitchen. The fish had to be chopped, and a portion of it ground in the hand-mill—a tool that held a place of honor in every kitchen, especially on ערב שבת with its varied culinary tasks. This ground mixture was stuffed inside slices of fish to cook together (this is the origin of our "Gefilte Fish"). In the winter, when fresh fish was sometimes unavailable, meat was ground in the mill to create "false fish" to serve at the meal instead.

Food History: "False Fish"

Sitchel is in the mountains, far from the ocean or large lakes. Fresh carp was hard to get in winter. "Falshe Fish" (False Fish) was ground chicken or veal breast, seasoned with onions, pepper, and sugar to *taste* like fish. It allowed the poor or isolated to keep the custom of eating fish on Shabbos, even without the actual fish.

AI Generated
IMAGE PLACEHOLDER

Hand Mill

Once the fish, soup, kugels, and compote were cooked or simmering on the flame, the house cleaning began. Every corner was dusted, spiderwebs were swept away, and fresh sand was spread over the earthen floor לכבוד שבת.

Interior Design: The Sand Floor

Most homes in the village had floors made of packed dirt, not wood. To make it festive for Shabbos, they would sweep it clean and sprinkle fresh, yellow river sand over it. This brightened the room and trapped dirt, acting like a disposable carpet that could be swept out on Sunday.

AI Generated

When the clock struck חצות, no announcement was needed; the shift was felt in the air. The weekday rush ground to a total halt. The water carrier set down his cans, the milkman put away his jugs, the woodchopper dropped his axe, the blacksmith extinguished his fire, and the wagon driver sent his horses to the stable. The wire-worker, glazier, shoemaker, carpenter, lime-burner, tailor, tinsmith, and shopkeeper all finished their work, locked their doors from the outside, and hurried home.

A new kind of rush took over—a זריזות fueled by joy and holiness as the Jews prepared for the approaching שבת קודש. Young men could be seen running to the מקוה to catch a טבילה, holding clean white shirts under their arms, with their children striding alongside them.

IMAGE PLACEHOLDER

The mikvah alley in Sitchel

The מקוה was built close to the river, which supplied its water. In the center of the pool stood a square iron box filled with wood to heat the water. The temperature was never uniform; around the box it was decent, but further away, the water remained chilly. While wealthier cities might have afforded a wood stove to heat the room, in Sitchel, the raging winds blew through the cracks. Every few minutes, a shivering, wet Jew would touch the stove just to check if it was actually working, though it did little to combat the frost.

Rusty nails on the wall served as clothing hooks; if a nail was bent or loose, clothes were simply piled on the bare bench. In a small village like Sitchel, a separate boiler for showers was a luxury no one had. Instead, a bucket was used to scoop water from the מקוה for rinsing off after soaping up.

Architecture: The Mikvah Stove

The "iron box" in the water is a submerged heater. This was dangerous but effective. A fire burned inside the metal box which was underwater, transferring heat directly to the pool. It was far more efficient than heating water outside and piping it in, but if the seals leaked, it could fail catastrophically.

AI Generated

Emerging from the מקוה, the men looked transformed. Gone were the muddy weekday work clothes, stained hands, bent shoulders, and weary faces. In their place appeared immaculately clean garments, straight backs, and beaming, scrubbed faces—a reflection of the fresh נשמה יתירה preparing to enter the Jew and transform him into a בריאה חדשה.

As darkness fell and שבת knocked at the door, the men quickly grabbed their earthen pots of cholent and carried them to the baker. The baker placed the pots of every villager into the oven, one after another. Beyond his baking skills, he needed a sharp memory to know exactly when each family would come to collect their cholent on שבת morning, placing the pots in the oven accordingly so he wouldn't have to dig out the back rows first.

Community: The Baker's Memory

The village baker's oven was the community's "Slow Cooker." Hundreds of identical clay pots were stacked inside. The baker didn't use tickets; he knew every family's pot by its shape, a chip in the lid, or the smell of the stew. A mistake here meant a family went hungry on Shabbos, so the baker's memory was legendary.

AI Generated

Once all the pots were stowed, the baker sealed the oven with clay to trap the heat. The sun sent its final parting rays through the window, signaling the day's end. Suddenly, the semi-dark room was illuminated by a row of radiant flames as the שבת candles took over with their holy glow.

Halacha: Sealing the Oven

Sealing the oven with clay (Lehm) served two purposes. Physically, it trapped the heat so the Cholent would cook overnight without a fire. Halachically, it prevented anyone from stoking the coals on Shabbos (a prohibition called Gezeirah Shema Yechate), ensuring the food was kept warm permissibly.

AI Generated

With a warm "גוט שבת," the men stepped out of their homes soon after הדלקת הנרות, walking the sandy streets in their בגדי שבת. Their heads were crowned with flat שטריימלעך—some so worn one would have to squint to find two hairs left on them. Faded רעזשוואולקעס covered patched caftans (bekishas), often heirlooms from a previous generation. Yet the flavor of שבת brought a freshness and splendor that the finest garments could never achieve.

Fashion: The "Flat" Shtreimel

Shtreimels (fur hats) have changed shape over time. In the 1920s, the Hungarian style was low and wide ("Flat"), unlike the tall, fluffy hats popular today. The text notes they were "worn," because a real beaver-fur hat cost a fortune—often a year's wages—so they were passed down from father to son for generations.

AI Generated

With quick steps, the Jews turned into the בית המדרש, children holding tight to their fathers' coats. Some went to the large central shul, others to the תלמוד תורה Shul behind the main street, and the workers to their own שטיבל in a side alley.

Across the village, the heartfelt, longing tones of שיר השירים drifted from the Batei Midrashim. "*אל תראוני שאני שחרחורת, ששזפתני השמש!*" the rushed, overworked laborers cried out with feeling. "Do not look down on me because I am blackened, tanned by the sun, from standing and toiling to bring bread to my children..."

“הודו לד׳ כי טוב”—the davening began with fire. The אהבת ה׳, hidden away in a corner during the long work week, burst forth from the heart. The Jew ascended to a new world where work, expenses, and money played no role.

After davening, people lingered in shul. Perhaps a stranger had arrived who needed a place for the שבת meal? Though there was no great abundance at home, no one made calculations when it came to hosting an אורח. Walking home in groups, the men discussed the weekly סדרה. One shared a thought from his yeshiva days, another added something he'd read, a third offered his own חידוש. No matter what occupied their minds during the week, on שבת, it was time for Torah.

After a warm "שלום עליכם" and "אשת חיל," the father made קידוש. The cup was often filled from the single large glass of wine purchased at R' Moshe Chaim Malik's to serve for both Friday night קידוש and הבדלה. With the blessing of בורא פרי הגפן, the בעל הבית discharged the obligation for the entire household; the children received only a tiny drop on the tip of their tongues, barely enough to taste.

Economics: The Cost of Wine

Why did the children only get a drop? Because wine was an imported luxury. Grapes don't grow well in the high Carpathian mountains. Wine had to be brought in by wagon from the warmer Tokaj region of Hungary, making every drop precious and expensive.

AI Generated

Ah, how sharp and true the words "המבדיל בין קודש לחול" (Who separates between holy and profane) felt! Sitting at the table with family in a calm, pleasant atmosphere, singing cheerful ניגונים with spiritual delight, the contrast was stark. While gentile neighbors spent their rest day at the tavern, drinking until they couldn't walk, the Jew filled his שבת with inner, eternal pleasures, satiating soul and body alike. How different was the Jew's workday, aimed at earning a living for עבודת ה'; and how different was his day of rest, used to elevate himself to higher spiritual planes.

After a tasty meal and a refreshing sleep, the בית המדרש filled up again. As on every שבת morning, a large מנין gathered to say תהלים, led by R' Moshe Mendel, son of R' Nochum Ganz. The שליח ציבור recited the verses aloud, accompanied by hot tears and pleas for the wellbeing of all Jews.

From early morning, the walk to and from the מקוה was accompanied by a symphony of sweet sounds drifting from open shutters. Here a Jew was מעביר סדרה; there a father hummed a Gemara ניגון while testing his children; and from a distance, a תהלים sayer could be heard crying out with fire, "*ושועתי אליך תבא!*"

The בית המדרש filled, and the congregation entered into a warm תפילת שחרית. פסוקי דזמרה was accompanied by cheerful singing, and upon reaching נשמת, the דביקות rose to new heights. The village Jews cried out the heartfelt words with deep emotion, following the נוסח they had heard at their Rebbe's court.

Upon returning home, the father made קידוש on a glass of schnapps or beer, and the family sat down to a fresh, tasty meal. The father and his sons injected a חסיד'יש flavor into the gathering, teaching the younger children what they had observed by the Rebbes. The meal came alive with stories from the *תורת חיים*, heard from a grandfather, or tales of the *צמח צדיק*. Others related anecdotes of the holy *קדושת יום טוב* or *ייטב לב* zy"a. A voice would rise in a warm melody heard recently at a Rebbe's טיש, awakening deep longing for those moments of inspiration.

After the egg-and-onion course, a child was sent to the baker to fetch the cholent pot. If the village עירוב wasn't כשר that week, a gentile was sent to carry it, always accompanied by a child to keep an eye on the pot and avoid any חששות of בשר שנתעלם מן העין. The gentile neighbors were also relied upon to milk the cows, heat the homes, or draw water, gladly performing these favors in exchange for fresh rolls and pastries.

Social Structure: The "Shabbos Goy"

The "Shabbos Goy" was an integral part of Jewish infrastructure. This wasn't just a random favor; it was a steady job paid in baked goods (which were superior to the peasant bread). The gentile neighbor knew exactly what was permitted and forbidden, acting as the "hands" for the Jewish community on their day of rest.

AI Generated

On sunny שבת afternoons, the boys gathered with their friends and the girls with theirs, spending long hours with youthful energy. Dressed in fine בגדי שבת and holding hands, they strolled through the village roads and alleys, returning home tired but cheerful in time for מנחה and שלש סעודות.

And so שבת passed for the village Jew with pleasure and peace of mind—an island of rest in the hustle of the week. He drew fresh vitality and renewed strength, ready to face another week of toil.

Yamim Noraim

Spending ראש השנה with the Rebbe was the dream of every village Jew, though few had the means to fulfill it. The journey was long and exhausting, and not everyone could leave their families for so long. But even those who didn't have the זכיה to greet the Rebbe on ערב יום טוב conducted their תפילות in an uplifted atmosphere.

In the large Sitchel בית המדרש, warm and capable בעלי תפילה led the services: the שוחט R' Tzvi Meyer Foigel, R' Eliezer Yaakov Ganz, the מלמד R' Chaim Yossel Ovitz, and R' Levi Yitzchok Steinmetz (R' Mordechai Appel's new son-in-law). The צאן קדשים (children) helped, serving as משוררים with their sweet voices.

On ראש השנה afternoon, after praying for a good year for themselves and all of כלל ישראל, the Jews of Sitchel went to the Iza River for תשליך.

IMAGE PLACEHOLDER

List of signatories

With the arrival of שלש עשרה מדות, serious preparations began for the holiest day of the year. Every woman prepared her own wax candles. Wax was purchased from beehives and melted down to fashion candles large enough to burn for over 26 hours. Two such candles were made: a "Healthy Candle" for the living, and a "נשמה Candle" for parents in גן עדן.

Supplication for Candle Making Erev Yom Kippur *)
      This תחינה should be said when making the candles on ערב יום כיפור:
      "Master of the World, I beg You, O very Merciful God, accept my מצוה of these candles..." [The rest of this techina is unfortunately cut off in the book.] While making the candles, they offered a fervent prayer with great weeping.

*) The custom in earlier times was for righteous women to make the candles themselves in honor of יום כיפור. They made the wicks and dipped them. Among the צדיקים of the House of Belz, the custom was to deliver a fiery sermon to the women while they made the candles, awakening them to תשובה. The awakening among the listeners was immense, and their weeping reached the very heart of Heaven.

The entire procedure was accompanied by hot tears and תחינות. With every wick she dipped, the woman mentioned זכות אבות, listing Noach, Avraham, Yitzchok, Yaakov, and onwards, begging with tears that their merit should protect her, her husband, and her children.

Which candle to take to shul was a matter of old debate. Since most אחרונים hold that the נשמה candle should be lit in shul—"may one be healthy at home," as they phrased it—everyone's נשמה candles were lined up in the בית המדרש. On מוצאי יום כיפור, each Jew took home whatever remained of his candle.

Very early on ערב יום כיפור, people stood in line by the שוחט with their chickens. The meat still had to be plucked, salted, and cooked in time for the סעודה המפסקת.

Succos

A סוכה in the אלטער היים was cobbled together from boards of all types, sizes, and colors—whatever wood one could lay a hand on. From the inside, the patchwork walls didn't matter; beautiful handmade decorations hid all the secrets.

For סכך, they used corn stalks. By autumn, the vegetables had been harvested, and the green, juicy stalks had dried into brown wood. Some gentile neighbors even donated their own dried stalks, watching the remarkable Jewish festival of huts with interest.

Architecture: The Corn Sukkah

In many parts of the world, evergreen branches are used for S'chach (roofing). In Maramureș, cornstalks were the standard. They were abundant after the harvest, grew straight (making them easy to lay across the roof), and provided excellent shade. It reflects how Jewish law adapted to the local agriculture.

AI Generated

Simchas Torah

שמחת תורה marked the official end of the mild autumn, inviting the cold winter to take its place. But the approaching frost couldn't dampen the joy enveloping the village. The very earth seemed to lift under their feet, throwing the inhabitants into the air in joyous dances.

A special enthusiasm reigned among the "ש"ס אידן"—the תלמידי חכמים of Sitchel who shared a deep bond with the תורה הקדושה. R' Avigdor Moshe Fried, a distinguished local למדן, stood out in particular, dancing in a spirit elevated לעילא ולעילא. The honor of the sixth הקפה, "עוזר דלים," was sold to raise funds for the בית המדרש. The happy בעל הבית who won this privilege felt he had no equal in the world.

At the end of the dancing, when spirits were high and the merriment reached its peak, the שמש would announce the arrival of winter with a humorous proclamation:

    "רבותי, everyone should hang themselves!
    Hang as many grapes in the attic to dry into raisins.
    Hang beef in the chimney so we can have good smoked meat.
    Hang as many beads around the neck.
    "Then, everyone should bury themselves in the earth!
    Bury as many potatoes in the earth to store for winter.
    Bury as many carrots in the earth.
    And above all, do not forget to prepare enough wood for heating!"    

He would conclude with a smile, "All this applies only to he who has. He who has not is exempt from it all."

Seasonal Cycle: The "Burying" Rhyme

This rhyme wasn't just a joke; it was a survival checklist. "Burying" refers to the Root Cellars. October (Simchas Torah) was the absolute deadline to get crops underground before the frost hit. If you missed this window, your potatoes would freeze and rot, leading to starvation in January.

AI Generated

Winter

IMAGE PLACEHOLDER

Potatoes stored for the long winter

When the leaves began to change color, a shudder went through one's bones. It brought the reminder of the approaching European winter, a season that evoked anxiety among Sitchel's residents. With the village's minimal defenses, one had to rely on רחמי שמים that the frost wouldn't cause serious illness or fatalities, רחמנא ליצלן.

IMAGE PLACEHOLDER

On the first day of autumn, people began inspecting their homes for necessary repairs. Windowpanes were checked for cracks and tightly nailed or sealed. A draft that felt refreshing in July would be a cruel intruder in January.

Thatched Roofs

The straw roofs required special attention. If the straw was too thin, buckets of rain would soak the house, ruining clothes, wooden furniture, and the chest under the bed—not to mention freezing the inhabitants to the bone. Those with dirt floors had to be especially careful, as water meant their home would turn into a mud pit.

Architecture: Thatched Roofs

Straw roofs were cheap and provided great insulation, but they required constant maintenance. They were also a fire hazard and a home for rodents. In the spring, it was common to see birds pulling straw out of the roof to build nests, forcing the owner to patch it up before the next rain.

AI Generated
IMAGE PLACEHOLDER

Stockpiling wood for heating and cooking was the most critical task. The wealthy ensured they had enough fuel to last most of the winter, while the poor scraped together every penny to buy whatever wood they could afford.

If the cold arrived late, the villagers rejoiced at the reprieve. But they knew without a doubt that winter would eventually seize its throne, ruling the village with wind, snow, and frost.

European winters were always bitter, but in a hard year, the frost was unbearable. Snow could pile up several feet high, blocking front doors completely. Families sat trapped inside for days, waiting for the sun to melt the icy walls besieging them.

Chanukah

The spark of joy in those long, freezing nights was חנוכה. Unlike today, where we associate חנוכה with dairy, in the village it was a festival of meat. Dairy was a year-round staple, but meat was a luxury usually reserved for שבת. חנוכה was the time to slaughter geese, rendering their skin to make schmaltz for פסח.

Culinary History: The Goose Festival

Why was Chanukah associated with geese? In December, geese are at their fattest before the deep winter sets in. It was the perfect time to slaughter them to harvest the fat (Schmaltz) which was essential for cooking during Passover when oil was forbidden or hard to get. The "Gribbenes" (cracklings) mentioned next are the crispy byproduct of rendering this fat.

AI Generated

Since meat couldn't be stored long-term, it had to be cooked and eaten immediately, to the boundless delight of the children. Sitting by the light of the brass מנורה, the family feasted on hot, fresh meat and fatty גריוון. The tiny flames spread warmth through the house and hearts, a reminder that even in dark times, there is a glow of hope.

Pesach Preparations

Cleaning the small Sitchel houses should have taken no more than a week, but custom dictated that פסח preparations begin immediately after פורים. ספרים were placed in the yard to air out, with the breeze carrying away the dust. Clothes and blankets were hung outside to freshen up. Copper pots were scrubbed until they gleamed, then taken to the Iza River for a thorough washing. Dishes reserved for פסח underwent a *kashering* procedure with boiling water. The house was scrubbed, and walls were whitewashed a fresh snow-white.

Hygiene: The Annual Whitewash

Whitewashing the walls wasn't just for looks; it was a sanitation measure. "Whitewash" is made from lime (calcium hydroxide), which is a mild disinfectant. Recoating the walls every Spring killed bacteria, insects, and mold that had grown during the damp winter.

AI Generated

Weeks before יום טוב, parents checked who needed trousers, a suit, or a shirt, visiting the tailor to place orders. Those who could afford it ordered new shoes for their children; others had the cobbler repair old ones.

IMAGE PLACEHOLDER

The Sichel Matzah Bakery

Sitchel had its own מצה bakery to serve the community. The owner, R' Peretz Dovid Malik, allowed locals to bake their מצות close to home. The village Rav, HaRav HaGaon R' Yechezkel Widman, would store his מצות in a pillowcase hung on the wall until פסח. On ערב פסח, the Rav took responsibility for ensuring that not a single Jew in his community faced the holiday without the essentials—מצות, wine, and schmaltz.

Daily Life: The "Pillowcase" Pantry

Why hang Matzah in a pillowcase? In small village cottages, there were no built-in pantries or cabinets. To keep the Matzah safe from mice and moisture (and away from children), hanging it high up on a nail in a clean pillowcase was the standard storage solution. It reflects the extreme simplicity of the furniture in these homes.

AI Generated

On אחרון של פסח, the day of יזכור, people visited the home of the גבאי of the חברה קדישא. After enjoying some preserves, the village Jews took to the streets in joyous dance. Traffic stopped, and passing gentiles stepped aside with respect for the Jewish celebration.

As hard as it was to bring in the יום טוב, parting with it was harder. They dragged out the final hours, delaying the end as long as possible. The heart refused to let go of this beautiful, peaceful time and return to the burdens of the year. They davened מעריב slowly, wishing one another a healthy summer, and singing with longing:

"טייערע ברידער, הארציגע ברידער, ווען וועט מען זיך נאכאמאל זען? אז גאט וועט געבן, געזונט און לעבן, וועלן מיר זיך נאכאמאל זען..." 

(Dearest brothers, sweet brothers, when will we see each other again? If God grants health and life, we will see each other again...)

Chapter Four — The House of Kosov-Vizhnitz

The House of Kosov-Vizhnitz

Much like the surrounding communities in the Maramureș region, the Jewish community in Sitchel did not succeed in appointing a רב to stand at its helm during its early years. For a long period—spanning over a hundred years, from 5560 (1800) until 5682 (1922)—the village of Sitchel stood without an official spiritual leader. The שוחטים generally occupied the position of דיין as well, supervising the כשרות, the עירוב, the מקוה, and all other Jewish affairs.

Leadership: The "Multi-Tasking" Shochet

In small villages that couldn't afford a full-time Rabbi, the Shochet (slaughterer) became the de facto spiritual leader. Because he was already required to be a scholar to understand the complex laws of Shechita, the community relied on him for all Halachic questions, from marriage to burial. He was the "Swiss Army Knife" of Jewish functionaries.

AI Generated

The change in this phenomenon came about through the faithful shepherd of European Jewry, the רבן של ישראל, Rabbi Yisrael בעל שם טוב zy"a. The holy Baal Shem once traveled from Kitev, a city near the Carpathian Mountains, and strolled up to the mountain peaks accompanied by his חברייא קדישא. Upon reaching the top, a long conversation ensued among the holy צדיקים, interwoven with דברי תורה and hidden secrets (רזין דרזין).

Geography: The Cradle of Chassidus

The Carpathian Mountains were not just a backdrop; they were the incubator of the Chassidic movement. The deep isolation of these peaks allowed early mystics like the Baal Shem Tov to meditate in solitude (Hisbodedus) undisturbed.

AI Generated

Suddenly, the בעל שם טוב became pensive and stood lost in thought. The gaze of his holy eyes was directed toward the Maramureș region, which lay at the foot of the Carpathian Mountains on the other side. The disciples immediately stopped their conversation in awe, and a deathly silence descended upon the desolate place. None of the חברייא dared to disturb the Rebbe's thoughts or ask what had captured his attention.

It was the holy Baal Shem himself who finally broke the silence. He called over one of his disciples, Rabbi Yaakov Kopel Chassid, and said to him, "This is a wonderful garden, R' Kopel. You should guard this garden well."

Rabbi Yaakov Kopel took the Rebbe's words to heart, and like a faithful student, he tried his best to fulfill them. Maramureș was then still a raw field, a garden that had not yet been plowed. In many places, the Jewish population was extremely limited, and the few existing Jewish communities consisted largely of simple עמי הארצים (unlearned people).

Sociology: The "Unplowed Garden"

Why did the Baal Shem Tov call it a "garden"? In Lithuania and Poland, the Jewish world was dominated by elite scholars. Maramureș was different—populated by simple shepherds, farmers, and woodcutters. While they lacked book knowledge, they possessed a simple, burning faith (Temimus). This "virgin soil" was the perfect environment for the Chassidic message of "Heart over Intellect" to take root.

AI Generated

However, R' Yaakov Kopel never actually established a proper Rebbe's court in Maramureș. In the absence of a central turning point from which the ignorant Jews could draw warmth and vitality, his mission was unfortunately not fully realized, and R' Yaakov Kopel did not succeed in bringing significant changes to the region.

His son, however, Rabbi Menachem Mendel of Kosov zy"a, fully took upon himself the responsibility to spread Torah and אידישקייט throughout the entire region. Following the will of the בעל שם טוב zy"a, he introduced the Maramureș Jews to the then-new teachings of Chassidus. The thirsty souls swallowed his teachings with eagerness—teachings about the Creator's love for every Jew, regardless of his level of scholarship, and the importance in Heaven of doing the רצון הבורא with joy and דביקות. As part of his activities to strengthen Judaism in Maramureș, he installed honest דיינים and capable שוחטים in every Jewish settlement to serve the public.

R' Menachem Mendel planted the first seeds in Maramureș, founding the court of the House of Kosov, which guarded the "garden" for a period of approximately one hundred and fifty years. Through the Rebbes of Kosov-Vizhnitz, Maramureș was transformed into a great Chassidic center, and the light of Torah and Mitzvos finally penetrated all the surrounding towns and villages, even the most remote and estranged ones.

History: Kosov vs. Vizhnitz

Kosov is the "trunk" of the tree; Vizhnitz is the "branch" that grew famously large. The Kosov dynasty (founded by R' Menachem Mendel, the Ahavas Shalom) focused intensely on Ahavas Yisrael (Love of one's fellow Jew). When his grandson moved the court to Vizhnitz, he took this warmth and expanded it into one of the largest Chassidic dynasties in history.

AI Generated

The Rebbes implanted יראת ה' in the hearts of thousands of Jews, showing them the דרך אבותינו that they should follow. They strengthened the Jews to serve the Al-mighty with תמימות, teaching them in their simple way to love the Creator, the תורה הקדושה, and every Jew.

Chassidim attributed the drastic growth of the widely branched Kosov-Vizhnitz community to the blessing that the holy Rebbe Menachem Mendel, author of the ספר "אהבת שלום," received from his Rebbe, the holy Rabbi Velvele of Tcharne-Ostra, one of the greatest students of the holy המגיד ממעזריטש zy"a. The letter the Rebbe wrote from Tverya to his student contained, between the lines, the following explicit words:

"His kingdom (מלוכה) should be renewed, both upon himself and upon the souls of his household, that it should not move from him, from his children, and from his household from now until forever in all their needs; he should have an aspect of kingship, both in what he needs for his own soul and for the souls of our Jewish brethren."

In Yiddish translation: His kingdom should be renewed both for him and for his household, that it should not depart from him and from his children and from his household forever with all their needs; it should be for him like a kingdom, both regarding what he needs for himself, and what he needs for other Jewish children.

In the year 5586 (1826), after R' Menachem Mendel passed away, the inheritance passed to his eldest son, R' Chaim. The successor took over the Rabbinate in Kosov, as well as the leadership over the entire Maramureș region and the responsibility for the דיינים and שוחטים in all the towns. The majority of the Jewish inhabitants in Maramureș truly became fervent Kosover Chassidim, accepting the תורת חיים as their Rebbe and guide.

R' Shmuel Chiya's

Sitchel was also counted among the villages under R' Chaim's supervision, serving as a base for warm Kosover Chassidim. In the village itself, no one was officially appointed to lead the community in spiritual matters. However, when a little food for the soul was required and the road to Kosov was too long, the village Jews clung to R' Shmuel Rubinstein, their unofficial spiritual leader.

R' Shmuel Chiya's, as he was called after his mother's name, was a son-in-law of R' Mendel Rosenberg, whom one finds in the census books as the first Jewish inhabitant in the village. R' Shmuel was appointed to serve among the heads of the קהילה, and although he accepted no official leadership position beyond that, he was the רוח החיים in Sitchel. With his refined charm, he attracted everyone who met him, and the Jews of the village stuck to him like bees to honey.

It is hard to depict R' Shmuel, one of those fiery Jews of old to whom there is no comparison in our generation. While davening, he burned like a torch of enthusiasm and emotion, so much so that the stone walls of the בית המדרש trembled. His diligence and joy while he shook over the Gemara, reviewing the words aloud with pleasure, warmed the hearts of all present to אהבת התורה and יראת שמים.

A שבת by R' Shmuel was, needless to say, completely dedicated to the Al-mighty. After finishing the שבת meal Friday night, the inhabitants used to go over to R' Shmuel's home, where they spent time in an uplifted atmosphere of warmth and holiness that words cannot describe.

LIST OF NAMES PLACEHOLDER

Imrei Shoham - Tav Reish Mem

The village Jews sat around the table, under the round, flickering light of the brass chandelier, black shadows dancing on the walls. The gloom of the semi-dark dining room failed to affect their spirits as they turned their eyes to the head of the table, where their uncrowned but beloved "Rebbe" led his "באטע" (Botte).

Culture: The "Botte"

A "Botte" (or Batim) is not a dinner. It is a spiritual gathering held on Friday nights or Shabbos afternoons, usually involving light refreshments (seeds, beer, kugel) but focused heavily on singing and Torah. For the simple Jews of Sitchel, this was their weekly spiritual recharge station.

AI Generated

The *תורת חיים*, R' Shmuel's Rebbe, was known to sing a heartfelt ניגון Friday night at the טיש, on the paragraph of נשמת כל חי. At the words "וכל הלבבות ייראוך" (And all hearts shall fear You), he would often become inflamed and cry out for all to hear, "And I too, Chaim ben Shaina Rochel, should fear You!"

R' Shmuel sang this same ניגון at his Friday night gatherings, sweeping all participants along with the soulful tones. The emotion sometimes went so far that R' Shmuel would break out in wretched weeping. When he arrived at the words "וכל הלבבות ייראוך," he would cry out in the manner of his Rebbe, "I too, Shmuel ben Chiya, should fear You, Holy Creator!" The fire quickly caught onto the gathered village Jews, and the tears flowed freely.

One שבת, the שוחט, watching R' Shmuel's עבודה during נשמת כל חי, called out, "שבת היום!"—indicating that one is not permitted to weep on Shabbos. On the spot, R' Shmuel stopped his tears, and several relatively calm minutes passed. Then, however, the raging feelings overcame him, and he began again from the beginning of "נשמת כל חי". Arriving for the second time at וכל הלבבות ייראוך, he flared up once again, and fresh weeping broke out, full of longing for the Father in Heaven.

In the pitch-black night, when the windows of the village houses were already curtained and the shutters locked, the Sitchel Jews headed out through the alleys to their homes, saturated with יראת שמים and דביקות to the Creator. The Friday night טיש breathed fresh moral strength into the simple working men, opening their minds to higher thoughts and their hearts to deeper aspirations for the new week.

Sitchel was a border village, standing at the edge of Maramureș and leading into Siebenbürgen (Transylvania). This factor constantly brought strange Jews to visit while in transit. Jews of old used to leave home at the beginning of the week to reach distant destinations, in an attempt to find some פרנסה, look into a שידוך for a daughter, or collect down-payment money for the upcoming printing of a ספר.

A traveler usually made a plan of where to stay for שבת, with relatives or acquaintances in distant places. Rarely, however, did it actually work out as planned. In the years before the invention of the train, people conducted their travels over long stretches with horse and wagon—an unpredictable, unprotected means of travel. The journeys were often slowed or halted due to bad weather, getting lost, or mountainous, unpaved roads. The wanderers were thus stuck in strange cities, among unknown Jewish brothers, for an overnight stay or over שבת.

Travel: The Jewish Airbnb

In the 19th century, there were no hotels in these villages. Jewish travel relied entirely on the concept of Hachnasas Orchim (Hospitality). A Jew could travel from Poland to Romania without a penny for lodging, relying on the "Jewish Network"—knowing that any door with a Mezuzah would open for him, feed him, and house him for free. It was the social safety net of the era.

AI Generated

When an unexpected guest arrived in Sitchel, looking for a place to lay his head and straighten his weary limbs, the villagers did not have to hesitate much before pointing in the direction of R' Shmuel Chiya's. R' Shmuel's doors were always wide open for every passerby, completely out of sync with his poor, constrained household economy.

In the cramped apartment, the guests caused quite a few disturbances in the daily routine of a home blessed with children, but R' Shmuel made no fuss about the difficulties. He personally attended to the guests, providing for all their needs with his good-natured, loving smile.

More than once it happened on a Friday afternoon, when everything at R' Shmuel's was already cooked, baked, and prepared for שבת, that fresh guests appeared at the threshold. An answer like "You came too late" was not even considered. The entire household, the בעל הבית included, rolled up their sleeves and began peeling, grating, kneading, and cooking from scratch, shortly before candle lighting, all for the newly arrived guests.

R' Shmuel did not care that his הכנסת אורחים was eating up his meager salary, which would have been tight even for his own family alone. By profession, R' Shmuel was a מלמד, the most fitting position for his heart which overflowed with love for the Torah and every Jewish child. He poured all his treasures into the young students, implanting in them the same values he had learned from his Rebbes, with the same contagious enthusiasm and fire. The position, however, naturally did not bring him great earnings, and he struggled greatly to cover daily expenses.

Being a loyal Kosover Chassid, R' Shmuel constantly went to the Rebbe to ask for a blessing for פרנסה with abundance. During one of his visits, he threw himself down on the bare floor in the Rebbe's room, saying, "I am not going out until the Rebbe promises me clearly that poverty will be removed from me. I want to at least be able to fulfill the מצוה of הכנסת אורחים properly!"

The household members tried to lift him up and send him away, but they encountered stiff resistance. "I am staying here until the Rebbe promises me that I am helped!" R' Shmuel repeated in a determined tone. His stubbornness worked. The תורת חיים took out a few kopecks and blessed him, "What you buy with this will bring you success."

LIST OF NAMES PLACEHOLDER

Tzafnas Paneach - Taf Reish Nun Alef

With his soaring אמונת צדיקים, R' Shmuel accepted the blessing without any doubts. He bid a heartfelt farewell to the Rebbe, already viewing himself in his mind as a saved man. Exiting the Rebbe's court, he immediately turned to the market, where he bought some cornmeal—quite a cheap item, which was a necessary staple in those days—and set out on the way home.

The journey did not go so smoothly. The wagon driver got lost along the way, and the trip dragged on much longer than usual. To his distress, R' Shmuel did not make it home for שבת. The שבת in a strange place passed for R' Shmuel with great pain. It was not his loneliness and discomfort that bothered him; his absence from Sitchel distressed him. Who knows if the guests have somewhere to lay their heads? Who is providing them with all their needs? All שבת, he could not hold back tears of anguish.

Immediately after שבת, R' Shmuel continued the way to his home village. When he finally reached Sitchel, he immediately set about doing business with the purchase he had brought from Kosov. He sold the flour, and with the money, he purchased other valuable items which he then sold further. Exactly like the Rebbe's words, the blessing entered his business dealings, and his luck began to shine.

Several years later, when R' Shmuel's earnings had already accumulated into a nice sum of coins, he traveled once again to Kosov, this time to seek advice regarding a deal that had come his way. R' Shmuel told the Rebbe that a field with cows in the vicinity of Sitchel was up for sale, and he wanted to know if he should invest in it. The *תורת חיים* showed a strong interest in the deal, and advised R' Shmuel to buy the entire field with all the cows.

Satisfied, R' Shmuel bid farewell to the Rebbe and left the reception room. Walking through the waiting hall, another Chassid met him, and the two chatted about their conversations with the Rebbe. When R' Shmuel shared the question that had brought him to Kosov, the Jew pricked up his ears. "Nu, and what did the Rebbe advise you?"

"The Rebbe told me to buy the field," R' Shmuel answered.

"Does that mean the Rebbe actually holds of the idea?" the man remarked, astonished. "Interestingly, a few minutes ago I went in to the Rebbe with exactly the same question, and the Rebbe dissuaded me from investing in it. Nu, probably the Rebbe didn't understand what I was asking. But if I see the Rebbe holds of it, I would indeed like to proceed with it. Perhaps we can go into a partnership?"

The two Chassidim united in an agreement to buy the field together, and then divide it fifty-fifty. They both traveled home, arranged the written details with the seller, and the deal was closed. The field with all the cattle passed under the ownership of the new partners.

The results showed themselves clearly. The partner's cattle died out one after another, while in R' Shmuel's portion, life in the field continued in full swing. The cows grew and multiplied, providing their owner with a flow of plenty and blessing. Within a short time, R' Shmuel Chiya's became known in Sitchel as an up-and-coming גביר.

R' Shmuel, however, did not let the wealth get in the way of his עבודת השם. His הכנסת אורחים merely expanded along with his assets, and his house bustled with guests and travelers. When the house became too overfilled to place everyone in proper beds—as was often the case—straw was spread on the floor, and the guests laid down on it one next to the other (this was no shame, because even a בעל הבית slept on straw; for him, it was just gathered into a sack that served as a "mattress"). When someone wanted to walk through the room, he had to jump with wide steps so as not to step on the sleeping guests.

R' Shmuel Chiya's was already an elderly Jew when the *אהבת ישראל* once came to visit Sitchel. Already on the way home, he motioned with his head and said, "Here in Sitchel lives a Jew who was still by the Zeide, the *תורת חיים*. How can one leave the village without paying a visit to R' Shmuel Chiya's?"

He immediately stepped down from the wagon, and turned back in the direction of the Iza water to go to R' Shmuel. Approaching the small bridge, the escorts noticed that the snow from the surrounding mountains had melted in the early spring sun, and the water had streamed into the Iza. The added water had raised the river, flooding the bridge that stretched over it.

LIST OF NAMES PLACEHOLDER

The high mountains surrounding Sacel

Not losing a moment, the Chassidim grabbed a few boards and piled them one on top of the other until the bridge stood above the waves and the Rebbe could calmly stride across. There was no limit to the joy of the crowd and R' Shmuel Chiya's when the Rebbe suddenly appeared for the surprise visit. They drank לחיים and escorted the Rebbe back out to the street with joyous dancing.

IMAGE PLACEHOLDER

The small bridge leading to the Print neighborhood

R' Shmuel Chiya's remained esteemed and honored by generation after generation of Sitchel inhabitants. Three months after the outbreak of the First World War, ערב שבת קודש פרשת חיי שרה, 24 Cheshvan 5675 (1914), R' Shmuel Rubinstein z"l parted forever from the village and its inhabitants, for whom he had dedicated so much of his life. ת.נ.צ.ב.ה.

R' Shabsi Gertner

With the passing of R' Chaim Kosover in the year 5614 (1854), the era of a single power over the entire Maramureș region ended. The communities in all the settlements appointed their own Rabbonim, and every מרא דאתרא led his own town.

In Sitchel, the position was filled by R' Shabsi Gertner. In addition to his office as שוחט, he ruled on all questions that arose among the inhabitants, possessing סמיכה from the Vishever Rav, R' Shmuel Ginzler a"h. R' Shabsi fulfilled his post with great honesty and devotion, providing the members of the community with all the needs under his supervision.

LIST OF NAMES PLACEHOLDER

Shoresh Yishai - Tav Reish Nun Alef

R' Shabsi was an exalted Jew, a בעל מדריגה, and Jews used to give him קוויטלעך (prayer requests). The period that R' Shabsi served in the Rabbinate in Sitchel was referred to by the inhabitants with nostalgia as "the fat years." Under his skilled leadership, life in the village flowed on calm waters, and the community blossomed in its fullest splendor of old.

R' Uri Meir Kahanov

In the 1910s, R' Shabsi received an assistant for the שחיטה, a newly arrived inhabitant in Sitchel, R' Uri Meir Kahanov. R' Uri Meir was Russian-born, who as a בחור had fled from the army to Eretz Yisrael. When he later returned to Europe, he traveled straight to Maramureș, where he settled in the Yeshiva of the *קרן לדוד* in Visheva.

History: The Draft Dodger

Thousands of young Jewish men fled Czarist Russia to escape the draft. Life in the Russian army often meant forced conversion and 25 years of service. These refugees, often highly learned students from Lithuanian Yeshivos, flooded into Hungary and Romania, enriching the local communities with their deep Torah scholarship.

AI Generated

In Yeshiva, Uri Meir became famous for his rare התמדה (diligence), which caused him to emerge very quickly as one of the acclaimed למדנים in the Yeshiva. While learning, Uri Meir once noticed a strange Jew wandering in the בית המדרש, looking for the Rav. To the man's disappointment, the *קרן לדוד* happened not to be in town, and the Jew was left with a difficult, urgent question that could not wait for the Rav's return.

Seeing the Jew's despair, Uri Meir approached the stranger and offered his help. As soon as he heard the Jew's question, Uri Meir gave him a satisfactory answer on the spot, and the Jew traveled home grateful. The story reached the *קרן לדוד* when he later returned, and the Rav summoned his young student.

"מהיכן דנת?" (From where did you judge?) the Rav asked him. "From where did you take the ruling?" Uri Meir then showed the Rosh Yeshiva a piece of the ב"ח on יורה דעה upon which his answer was based. The learned answer removed the *קרן לדוד* from his composure (amazed him). From then on, the Rav used to stand up for his student, saying that for such a תלמיד חכם, one is obligated to stand.

Some time later, R' Uri Meir became a son-in-law of R' Shlomo Zalman Feder, himself a great תלמיד חכם from Burgo-Prund. R' Uri Meir established his home in Sitchel, where he continued with his ceaseless Torah study and עבודת ה'. To support the growing family, he engaged a little in שחיטה on the side, standing at R' Shabsi's right hand in service to the public.

A simple Jew once came ערב פסח with his sheep to R' Uri Meir, saying, "R' Uri Meir, please slaughter my קרבן פסח for me!" Another שוחט might have smiled at the joke, but not a תלמיד חכם like R' Uri Meir. He became very serious—the words carried a heavier weight than the Jew could have ever imagined. With this, the Jew had consecrated the animal as a sacrifice, but in our times, when there is unfortunately no בית המקדש, it is impossible to actually carry it out.

Halacha: The Accidental Sacrifice

Why was this a crisis? By designating the animal as a "Korban" the man accidentally made it Holy Property (Hekdesh). It is strictly forbidden to shear, work, or eat such an animal. Since there is no Temple to offer it in, the animal becomes unusable — it must be fed until it develops a permanent blemish, allowing it to be redeemed. It was a huge financial and Halachic mess.

AI Generated

R' Uri Meir sent the question to his Rebbe in Visheva, and the answer was later printed in the ספר "קרן לדוד."

IMAGE PLACEHOLDER IMAGE PLACEHOLDER

As can be seen in the response, the Rav tried in every way to find a solution. In the conclusion, he instructed to make the lamb a בעל מום (blemished), so that it could no longer be sacrificed; then one should redeem it, and throw the money into the sea.

R' Uri Meir used to learn with בחורים, instilling in them a tremendous desire for Torah. In doing so, he showed them how to learn deeply and with correct understanding. Along with this, he placed a strong emphasis on יראת שמים, that his students' fear of Heaven should precede their wisdom.

After the First World War, when it was decreed for the Jews to leave the village—as will be described in detail later—R' Uri Meir decided to pick up and leave Sitchel. He then moved to Hermannstadt, and later, in the year 5684 (1924), he moved to America. On the cold soil of the *treife* country, R' Uri Meir continued with spreading Torah to the American youth, serving as a ראש מתיבתא in Mesivta Torah Vodaath. In the year 5708 (1948), R' Uri Meir published his ספרים, "משמרת כהנים" and "אמרי כהן."

Immigration: From Sitchel to Brooklyn

R' Uri Meir arrived in the US just before the "Golden Door" closed with the Immigration Act of 1924. He went from a tiny Romanian village to becoming a Rosh Yeshiva at Torah Vodaath, one of the most prestigious Yeshivas in New York. This shows the incredible continuity of Torah—the same lessons taught in the Sitchel shtiebel were transplanted directly to the streets of Brooklyn.

AI Generated

R' Uri Meir Kahanov z"l passed away on 2 Shevat 5720 (1960) in America. He was taken to Yerushalayim, where his grave is located on Har HaMenuchos.

Chapter Five — The Last Rav

The Last Rav

The village of Sitchel grew and blossomed quickly. As we see documented, in the year 5600 (1840), the inhabitants of Sitchel numbered barely one hundred; only sixty years later, in 5660 (1900), the population had multiplied fivefold, becoming home to approximately 500 families, 19% of whom were Jewish. In the year 5680 (1920), the village consisted of over 650 inhabitants, of which Jews accounted for 21%.

Sociology: The "Critical Mass"

A population that is 20% Jewish is significant. In a village of 650, that means roughly 130 Jews (or ~25-30 families). This is the "Critical Mass" needed to sustain full Jewish infrastructure: a Minyan, a Cheder, a Shochet, and a Mikvah. If the number dropped lower, maintaining these institutions became financially impossible.

AI Generated

Cholera (The Epidemic)

In that year, the bitter plague of the "Spanish Flu"—or "חולי-רע" (play on Cholera), as others called it—raged across Eastern Europe. The epidemic snatched away R' Shabsi's two young sons; first R' Yisrael of Kalin ע"ה. Not long after, the tragedy engulfed R' Shabsi himself, and on ערב שבת קודש, 2 Tammuz 5680 (1920), R' Shabsi Gertner ז"ל fell as a קרבן ל"ע. Three weeks later, it claimed another son, R' Yechezkel of Apsha, at the young age of thirty-three.

Medicine: The Spanish Flu vs. Cholera

While the text uses the Yiddish term Choli-Ra (usually Cholera), the context of 1920 clearly points to the Spanish Flu pandemic which devastated Europe after WWI. The flu was particularly deadly to healthy young adults (like R' Shabsi's sons in their 30s), unlike typical seasonal flu which targets the elderly.

AI Generated

The grieving קהילה accompanied their שוחט-רב to his eternal rest with weeping, and an אוהל was erected over his מקום מנוחה. For over thirty-five years, R' Shabsi had faithfully served the inhabitants, and with his פטירה, a glorious, peaceful chapter of Jewish life in Sitchel came to a close.

Tradition: The Ohel

An Ohel (literally "Tent") is a small masonry structure built over a grave. This honor is usually reserved for great Rebbes or Tzaddikim. The fact that the simple village of Sitchel built one for R' Shabsi—who was technically just the Shochet—shows the immense reverence they held for his holiness.

AI Generated

The Jews of Sitchel woke up as if from a sweet sleep. R' Shabsi's passing suddenly left the seats of Rav, דיין, and שוחט orphaned. The קהילה immediately began an intensive search for a suitable candidate to take over R' Shabsi's threefold position. Very quickly, however, the קהילה leaders saw that R' Shabsi, with his למדנות, honesty, devotion, and simultaneous efficiency, would not be so easily replaced.

In the meantime, a temporary שוחט was hired for a three-month trial, on the condition that if, during this quarter-year, he did not follow certain demands of the קהל—regarding slaughtering cattle with a גאבעלע ticket, as was the custom in the village—the קהילה had the right to dismiss him.

The שוחט ultimately failed to satisfy the public and did not adhere to the conditions. It was therefore decided, as originally agreed, to dismiss him from his post. But despite all the precautions taken before hiring him, the שוחט did not give up without a fight, and it took quite a while until he was seen out of Sitchel.

The village was left to grapple with an empty Rabbinical seat, without any spiritual leadership. The קהל leaders were lost and disappointed; it had never occurred to them that Sitchel would one day struggle so hard to find a Rav, שוחט, or דיין.

The year 5682 (1922), two years after R' Shabsi's passing, passed over the Sitchel inhabitants with very hot, tense times. The קהילה sat for urgent meetings many times, trying to pull themselves together and get back on their feet after the loss of their leader.

On מוצאי שבת פרשת לך לך 5682, a meeting took place among the prominent בני הקהילה to settle the problem. At the gathering, it was decided that as long as a suitable person for leadership was not found, the קהילה would be subject to the Vishever Rav, R' Mendel Hager ז"ל.

Sitchel is not exactly close to Ober-Visheva, as can be seen on the map, and there was no lack of closer villages with their own Rabbonim. Furthermore, the previous leaders in Visheva had never mixed in or participated in Sitchel's קהילה life. Even more remarkable was the fact that the Vishever Rav had been appointed to his position barely a week earlier. Nevertheless, the community in Sitchel decided to turn to R' Mendel, because they needed a Rav, דיין, and שוחט all at the same time, and R' Mendel was a בקי אדיר in these fields.

Politics: A Distant Rav

Why choose a Rabbi from a distant town? R' Mendel Hager wasn't just a scholar; he was the son of the Ahavas Yisrael of Vizhnitz. By submitting to him, the small village of Sitchel was effectively placing itself under the protective umbrella of the powerful Vizhnitz dynasty, ensuring stability during a leadership crisis.

AI Generated
IMAGE PLACEHOLDER

פנקס הקהילה - (Possibly submitting to the new Rav?)

Signed in the row:
    R' Mottel Spitzer; R' Mordechai Appel; R' Eliezer Ganz; R' Nochum Tzvi Glazer; R' Shlomo Davidovitch; R' Yisrael Leib Stegman; R' Dovid Appel; separate is R' Shlomo Fruchter, the community secretary.

The New Dayan

On מוצאי שבת חקת-בלק 5682, they sat down again to deal with the frustrating failure to fill the דיינות seat. The בני הקהילה were summoned to agree on a suitable person to take over the critically needed position. With the permission of the Vishever Rav, the official leader of the קהילה, two candidates were put forward: HaRav HaGaon R' Yechezkel Widman, the Rav of Yuhad, and another Rav from a different village.

On Sunday עקב 5682, elections took place in Sitchel in the presence of the district judge. Only 80 community members were eligible to vote; of them, HaRav HaGaon R' Yechezkel Widman drew 25 votes, against 82 for the other side [Note: The text implies a majority for R' Yechezkel]. The significant majority on HaRav HaGaon R' Yechezkel's side led to the final coronation of HaRav HaGaon R' Yechezkel Widman as דיין in Sitchel.

History: State Interference

Why was a "District Judge" at a Synagogue election? Jewish community elections in Romania were notoriously heated. Factions (like Chassidim vs. Zionists, or rival dynasties) would often disagree. The government sent a judge to ensure the voting was legal and organized.

AI Generated

To the Vishever Rav, HaRav HaGaon R' Yechezkel was not a פנים חדשות at all. HaRav HaGaon R' Yechezkel had kept very close ties all his years with his father, the *אהבת ישראל*, being his beloved תלמיד, and later also with his Rebbe's two sons, the Vishever Rav and the *אמרי חיים*.

HaRav HaGaon R' Yechezkel was born in the year 5650 (1890) in Massif (Moisei), a village in the Sitchel vicinity. His father, R' Yitzchok Meir Widman זצ"ל, served as the local Rav. As a בחור, Yechezkel learned in Yeshiva "Beis Yisrael" by the *אהבת ישראל* in Vizhnitz.

HaRav HaGaon R' Yechezkel's Handwriting

In Yeshiva, Yechezkel quickly acquired a name as an acclaimed עילוי—no small achievement, considering the Yeshiva was only for מצויינים. When a בחור wanted to be accepted into the famous Yeshiva, he first had to be tested not by the *אהבת ישראל*, but by one of three בחורי הישיבה—Yechezkel Widman being one of them.

Until barely two years before the outbreak of the First World War, HaRav HaGaon R' Yechezkel learned by the *אהבת ישראל*. In the year 5672 (1912), HaRav HaGaon R' Yechezkel became a חתן in a מזל'דיגע שעה with his Kallah Machlah, a daughter of R' Meir Appel of Yuhad. The couple settled in Yuhad, a city famous for its תלמידי חכמים; its inhabitants were called "חכמי יועד."

For a span of ten years, HaRav HaGaon R' Yechezkel served as אב"ד of Yuhad and the neighboring village of Kechniye. HaRav HaGaon R' Yechezkel received no salary for his service, and supported himself from his father-in-law's קעסט.

Culture: "Kest"

Kest refers to the system where a father-in-law supported a young couple for several years after marriage so the groom could study Torah without financial worry. It was the highest form of dowry—investing in the son-in-law's potential to become a great scholar.

AI Generated

When HaRav HaGaon R' Yechezkel had to begin supporting himself, the offer of the דיינות post in Sitchel, a community of mostly Kosov-Vizhnitz Chassidim, was the most suitable choice for him. The young family with several small children moved into a one-story dwelling in Sitchel. The cottage possessed a kitchen, two bedrooms, a ספרים room for the דיין, and in the yard, a balcony and a garden.

Architecture: The Rabbi's House

The text describes a "Cottage with a Sfarim room." This was considered upper-class. Most villagers lived in one-room huts where the kitchen, bedroom, and living room were all the same space. Having a dedicated room just for seforim was a clear sign of the community's respect for their new spiritual leader.

AI Generated

With his exemplary personality, HaRav HaGaon R' Yechezkel quickly won over all the Jews in the village. HaRav HaGaon R' Yechezkel was a famous תלמיד חכם, thoroughly versed in ש"ס, פוסקים, and ספרי חסידות. In addition, he was a tremendous בעל מידות and a refined person, beloved by everyone for his approachability, humility, and כבוד הבריות.

By nature, the דיין was a quiet, modest man who spoke little with others but respected everyone. An exception were the תלמידי חכמים in town, with whom HaRav HaGaon R' Yechezkel enjoyed speaking in learning. On the other hand, HaRav HaGaon R' Yechezkel was gifted with a special charm and power of attraction, and his sparse words were spoken in a sweet language that captured the hearts of the listeners.

HaRav HaGaon R' Yechezkel brought all his community members close, and each of them—whether the influential wealthy man or the bitter pauper—received the same measure of honor and respect from him. He was extremely careful not to hurt any Jew, and everyone knew that in his presence, one did not speak לשון הרע.

As Posek

HaRav HaGaon R' Yechezkel took his obligations as דיין of the village very seriously. He constantly reviewed the four parts of שולחן ערוך, saying with a smile, "לאב"ד נמכרתי—I was sold to be a Dayan, so I must know it well..."

In the afternoon and night hours, HaRav HaGaon R' Yechezkel received Jews to rule on their שאלות. This included inhabitants from the surrounding villages who did not possess their own Rav and came to Visheva or Sitchel with their questions.

As much as HaRav HaGaon R' Yechezkel was a מחמיר on himself personally, when ruling for others—even his own בני בית—he tried to be מקיל and stick to the essential הלכה in שולחן ערוך. "If one pulls the rope too tight, it snaps," he used to say.

One ערב פסח, a woman came to the דיין with such a question: She is preparing to make תנאים for her daughter on חול המועד פסח. May she use מצה מעל to bake a cake?

"It depends on the מנהג," was the דיין's answer. "If your custom is to eat געבראקטס, it is permitted."

Halacha: Gebrokts

Gebrokts (Wet Matzah) is a point of contention. Most Chassidim do not eat Matzah that has touched water on Pesach, fearing that unbaked flour might be hiding inside the Matzah which could then rise. However, for non-Chassidim (or those with different customs), mixing Matzah meal with water to make cakes or Kneidlach is perfectly permissible.

AI Generated

The next morning, the first day of פסח, HaRav HaGaon R' Yechezkel took an afternoon nap after the סעודה. He dreamt that he was being served a חמצ'דיג cake, and he woke up trembling and resisting, screaming "חמץ!" "But you yourself ruled that it is permitted!" he received an answer in the dream.

HaRav HaGaon R' Yechezkel woke up from his sleep frightened, and contemplated the meaning of the strange dream. Remembering yesterday's question, the דיין decided that the two incidents were likely connected.

The Rav had the woman summoned. "In what manner did you bake the cake?" he asked her. "I used 'matzah meal'," the woman explained. "The same flour that was used for baking the מצות..."

Luckily, the cake was still untouched. The דיין ordered it put away until after יום טוב, and then burned.

Halacha: The Mistake

The woman misunderstood the term "Matzah Mehl (literally Matzah flour, but in context supposed to mean ground Matzah)." She used raw flour left over from the bakery, thinking it was "Matzah Mehl." Raw flour mixed with water becomes immediate Chametz. The Dayan's dream saved the family from eating actual Chametz on Pesach, a sin punishable by Kares ch'v.

AI Generated

As Leader

Although ruling on questions was HaRav HaGaon R' Yechezkel's primary duty, he assumed all responsibilities required for leading the village. He sent his daughter to collect money for the נצרכים in his קהילה, and if a Jew became sick, the דיין himself went to visit him.

HaRav HaGaon R' Yechezkel personally oversaw the חדר in Sitchel, ensuring the principal carried out his work as desired. He made sure that אידישקייט was implanted in the children, not just Torah learning. Before beginning to learn, the מלמדים, at the דיין's request, devoted ten minutes to מוסר talks on דרך ארץ, כיבוד אב ואם, etc. Every few weeks, HaRav HaGaon R' Yechezkel himself tested the older boys of the תלמוד תורה.

In the half-hour between מנחה and מעריב—which was davened late, after work hours—the דיין taught a שיעור in שולחן ערוך for the בעלי בתים. He constantly urged his community members regarding the responsibility to teach their daughters צניעות.

At the שבת שיעור, as well as in his דרשות for every יום טוב, HaRav HaGaon R' Yechezkel used to demand of the village Jews that when traveling to a צדיק for יום טוב, they should not only have in mind to bring home השפעות in פרנסה and other material areas, but they should also remember to care for the main goal of our life in this world—purifying the נשמה and preparing for עולם הבא.

HaRav HaGaon R' Yechezkel reprinted his two ספרים while living in Sitchel, adding various notes. After selling his books of דרשות, he once expressed, "A Rav needs to be able to say מוסר that is fed to him from Above, and not what one prepares oneself beforehand." With the money, HaRav HaGaon R' Yechezkel, being deeply involved in קבלה, bought himself numerous קבלה ספרים—a rare item for a private individual to have at home.

IMAGE PLACEHOLDER

Like a heroic commander, the דיין led the קהילה in the battles against foreign influences, which in those years were tearing into the Jewish camp at a wild tempo. The new "isms"—Communism, Bundism, Zionism, and more—did not skip over the youth in Sitchel, but the דיין stood בראש כל חוצות, standing without fear against every breach and utilizing all means to ensure it was uprooted from the village.

History: The "Isms"

The 1920s and 30s were a time of ideological war. Young Jews were abandoning frumkeit in droves for the promises of Communism (equality), Bundism (Yiddish socialism), or Zionism (nationalism). In a small village, the arrival of a single secular newspaper could spark a revolution among the youth, making the Rav's battle a daily struggle for the soul of the next generation.

AI Generated

When it became a fashion in Sitchel to read משכיל'יש ('enlightened' haskalah) books with their impure content, where leitzanus of everything holy was woven in a clever way into stories of so-called "צדיקים" and "חסידים," HaRav HaGaon R' Yechezkel launched a holy war to eradicate it. The Rav in his full glory went from door to door throughout the houses of the village, and when he was received, HaRav HaGaon R' Yechezkel, with his typical sweet and approachable language, explained the severity and terrible damage that ספרים חיצוניים bring.

His heartfelt words touched the simple shtetl Jews, and they broke one after another. All as one agreed to the דיין's request to hand over all objectionable books, and they purged their homes of the כלי משחית. When HaRav HaGaon R' Yechezkel left the last house in the village, he gathered all the טריפה books and burned them, in a symbolic victory against the impure spirit.

Here and there, unfortunately, there were ignorant parents in the village who sent their children to advanced, foreign schools. HaRav HaGaon R' Yechezkel took it as his personal duty to go around and enlighten the Jews about the harmfulness of this. His toil purely לשם שמים paid off—in the end, almost everyone understood his explanations and swapped the modern schools for honest institutions.

One Friday afternoon, HaRav HaGaon R' Yechezkel overheard a conversation between several Jews in the מקוה. The subject was a certain בחור from Sitchel who had studied at university and graduated as a learned doctor with a diploma to practice medicine. One of the Jews then remarked, "Interesting—you don't see that learning in those impure places harmed him. He still davens very honestly every day and keeps all the מצות just as before."

HaRav HaGaon R' Yechezkel shuddered hearing these indifferent words. The fact that a Jew could be so impressed by someone who was poretz geder and went to learn in wicked places cut him to the heart. Standing by the door on the way out of the מקוה, the דיין exclaimed, "If the Torah hadn't commanded the לאו of לא תרצח, I would have stabbed him with a knife. This is the יצר הרע's greatest victory—that people should learn from such people because they still look פרום."

As a Role Model

His skilled leadership was not the only means by which HaRav HaGaon R' Yechezkel guarded the רוחניות of his קהילה. The Rav served as an example for all the village Jews, and his mere presence was a מוסר השכל in עבודת ה'.

Davening occupied a few hours of HaRav HaGaon R' Yechezkel's full day. First, he heard ברכו, קדושה, and ליינען from a proper מנין, and only then did he stand up to conduct a דביקות'דיג davening accompanied by rivers of tears, such that anyone standing nearby could melt.

If HaRav HaGaon R' Yechezkel displayed an enthusiastic davening all year round, his עבודה during the סליחות days surpassed it many times over. It began every pre-dawn, when he sought someone to discharge his obligation of ברכת התורה after learning all night. Then came the davening itself, which was accompanied by a fire and trembling for the upcoming ימים נוראים. HaRav HaGaon R' Yechezkel wept bitterly over his "averos," awakening thoughts of תשובה in all those around him.

IMAGE PLACEHOLDER

R' Yechezkels Handwriting

As a Son

Every Thursday, HaRav HaGaon R' Yechezkel used to travel by train to Massif to learn בחברותא with his father and fulfill כיבוד אב. The Massif Rav used to call his son by the respectful title "Sitcheler Rav."

It was already in the difficult times, at the beginning of the war years, when HaRav HaGaon R' Yechezkel received a telegram that his father was not feeling well. A train journey was already dangerous then, so the Rav immediately hired a בעל עגלה to take him to Massif.

Arriving at his parents' home, HaRav HaGaon R' Yechezkel sat down next to his father and spent time learning with him. When a while passed and the Massif Rav began to look better, HaRav HaGaon R' Yechezkel wanted to go rest. Seeing the son preparing to leave, the Massif Rav asked him to stay by his bed. HaRav HaGaon R' Yechezkel sat back down and spent another short while with his father.

"Daven for me, Sitcheler Rav," the a ailing suddenly said. As HaRav HaGaon R' Yechezkel looked at his father's face in fright, the Massif Rav closed his eyes and breathed out his holy נשמה.

LIST OF NAMES PLACEHOLDER

As a Chassid

Sitchel was already the second Rabbinical post HaRav HaGaon R' Yechezkel served in, but he still viewed himself as a תלמיד of his honored ראש ישיבה. Twice a year, the Rav traveled a twelve-hour journey by train to Grosswardein, where the *אהבת ישראל* lived at the time.

When his fifth child, a girl, was born, HaRav HaGaon R' Yechezkel came to the *אהבת ישראל* in a dilemma: He wanted to name the child Henya, after an old aunt, a great צדקת. However, the woman had passed away at a young age, and HaRav HaGaon R' Yechezkel wanted to know if this would, חלילה, harm his little daughter.

The *אהבת ישראל* mentioned that he himself had an aunt Henya, a daughter of a תלמיד חכם who had merited אריכות ימים. "Name the child this name," the Rebbe advised; "it should be after both important women, and the child will have long life."

This child, today Mrs. Henya Sochaczewski תחי', adds to the story the miraculous miracles with which she survived the terrible war years. "I am certain this is all thanks to the blessing the *אהבת ישראל* gave me as a tiny infant," she concludes.

One year on ראש השנה, when the Rav bid farewell to the *אהבת ישראל*, HaRav HaGaon R' Yechezkel recognized on the Rebbe's face that an unfavorable year awaited him. That winter, his Rebbetzin and daughter Leah became sick with typhus ל"ע, and Henya caught pneumonia. With חסדי ה', however, everyone fully recovered.

One Friday, HaRav HaGaon R' Yechezkel received news that a boy in the village had become seriously ill. It was already too late to reach the Rebbe before שבת, but with the אמונת צדיקים HaRav HaGaon R' Yechezkel possessed, this was no hindrance. The Rav wrote a קוויטל, added a פדיון, and placed it in a room, telling his בני בית, "I am certain the Rebbe senses this."

When HaRav HaGaon R' Yechezkel was 43 years old, the doctor found a harmful growth in him ר"ל. The doctor proposed an operation but could not guarantee it would bring the desired results.

Leaving the doctor's office with the harsh diagnosis, HaRav HaGaon R' Yechezkel headed straight for Grosswardein. He arrived when the Rebbe was in the middle of davening שחרית and stood waiting. When the *אהבת ישראל* finished davening, he found HaRav HaGaon R' Yechezkel weeping bitterly. Upon the Rebbe's question of what was distressing him, the Sitcheler Rav relayed the doctor's dark assessment, adding, "I will soon have to leave the Rebbe."

"Nu, doesn't it say in *חובת הלבבות* that one must always prepare for the last day?" the *אהבת ישראל* asked. "But Rebbe, I am not yet ready," HaRav HaGaon R' Yechezkel argued. "I have nothing with which to go."

"If one is not ready, one does not go," the *אהבת ישראל* determined. The Rebbe then said the ברכה *אשר יצר*, and gave his hand to the Sitcheler Rav. Then the Rebbe asked the גבאי to bring a glass of coffee for both of them. When he finished drinking, the *אהבת ישראל* gave his שיריים to HaRav HaGaon R' Yechezkel to finish. The דיין indeed did not "go." He crawled out of the illness and became healthy and fresh, כאחד האדם.

Chassidus: "Shirayim"

Shirayim (Leftovers) is a foundational concept in Chassidus. It is believed that a Tzadik sanctifies the food he eats. By eating the leftovers, the Chassid ingests that holiness. In this story, the coffee wasn't just a drink; it was a physical vessel for the Rebbe's blessing of life.

AI Generated

HaRav HaGaon R' Yechezkel took the loss of his beloved Rebbe very hard. Upon receiving the bitter tidings of the *אהבת ישראל*'s passing, the Rav sank into deep brokenness, and for a long time afterward, no smile was seen on his face.

After the לוויה, HaRav HaGaon R' Yechezkel came home from Grosswardein with a large bag, wrapped in newspaper and tied with string. Inside lay hundreds of handwritten documents, fresh and yellowed, from past years and from very recently. The papers were scattered without any order, and contained a lifetime of דברי תורה from the great Rebbe—the pearls of wisdom heard from the *אהבת ישראל* every Friday night, שבת, and ראש חודש, which were then written down מוצאי שבת by one of the faithful Chassidim.

HaRav HaGaon R' Yechezkel took upon himself the עבודת הקודש of organizing, editing, and compiling the manuscript. For HaRav HaGaon R' Yechezkel, this was no work at all, but rather an expression of the endless love of a תלמיד for his Rebbe. While HaRav HaGaon R' Yechezkel sat bent over the writings, the mother warned the children to be as quiet as possible, because "Tatty is working on the Rebbe's כתבים." Later, she only had to mention "the כתבים," and the children already understood the meaning. From these writings, the Rebbe's ספר was finally printed.

For the סעודת שלושים, HaRav HaGaon R' Yechezkel traveled to the Yeshiva in Ober-Visheva on Monday פרשת חקת, 2 Tammuz 5696 (1936). The Rav delivered his הספד there for two hours, bemoaning the loss for כלל ישראל, especially for Maramureș Jewry. With his dynamic power of speech, HaRav HaGaon R' Yechezkel held the crowd of over a thousand people nailed to their spots the entire time, his heart-rending words moving everyone to tears.

HaRav HaGaon R' Yechezkel's connection with the House of Vizhnitz did not untie even after the *אהבת ישראל*'s passing; he continued it through the Rebbe's two sons, the Vishever Rav and the *אמרי חיים* zt"l. The Vishever Rav visited the דיין at home several times.

HaRav HaGaon R' Yechezkel served as editor of the monthly journal "דגל התורה," published by the Vishever Yeshiva, together with his close friend HaRav HaGaon R' Aharon Maggid. The issue of פלפול, הלכה, and אגדה, including שאלות ותשובות, was sent by mail to subscribers. The Vishever Rav oversaw the journal, and many other גדולים contributed articles, among them HaRav HaGaon R' Yehuda Leib Tzirelson, the Ostrovtzer Rebbe, the Brasover Rav, the Munkatcher Dayan, and HaRav HaGaon R' Meir Arik zy"a. HaRav HaGaon R' Yechezkel himself constantly inserted his own works, as well as those of his father, the Massif Rav.

Media: The "Jewish Internet"

In a world without phones or internet, Rabbinic Journals like Degel HaTorah were the lifeline of the Jewish world. They connected isolated rabbis in tiny villages with the greatest minds of the generation. Being an editor of such a journal gave R' Yechezkel massive influence and respect far beyond the borders of Sitchel.

AI Generated

The Vishever Rav used to travel around a lot for money for the Yeshiva; then he appointed the Sitcheler Rav to take over his duties in the Yeshiva as well as in the קהילה. This was especially true when he was absent for a longer time traveling to America in the year 5696 (1936).

The Vishever Rav was מסדר קידושין at the wedding of HaRav HaGaon R' Yechezkel's daughter Devorah with her חתן R' Mordechai Widman, and the *אמרי חיים* was the מסדר קידושין for another daughter, Leah, with the חתן R' Yitzchok Beck.

HaRav HaGaon R' Yechezkel's attitude toward the *אמרי חיים* was more than friendship, but the דיין always kept in mind that he was the Chassid and the *אמרי חיים* was the Rebbe. In the year 5698 (1938), the *אמרי חיים* asked the Sitcheler Rav to learn with his two sons, the Rebbes of Vizhnitz-Bnei Brak and Monsey שליט"א. With this, HaRav HaGaon R' Yechezkel earned the title "My Rebbe," as the Vizhnitz-Monsey Rebbe refers to him to this day.

Chassidus: The Tutor

It is a fascinating historical detail that the Sitcheler Rav was the private tutor (Melamed) for the future Vizhnitzer Rebbes (R' Moshe Yehoshua and R' Mottele). This explains the profound respect the Vizhnitz court held for him later in Eretz Yisrael and New York—he wasn't just a Chassid; he was the teacher who shaped the next generation of leadership.

AI Generated

Just as with the *אהבת ישראל*, HaRav HaGaon R' Yechezkel traveled to Grosswardein to the *אמרי חיים* twice a year. He maintained this custom until the war years, when the roads became fraught with danger. "This was the uniqueness of the Sitcheler Rav," explains the Vizhnitz-Monsey Rebbe שליט"א. "Although he had his own קהילה, he continued traveling to the Zeide, and later to the Father zt"l."

Chapter Six — The Last Shochet

The Last Shochet

After HaRav HaGaon R' Yechezkel was appointed as דיין, the קהילה still continued searching for someone to occupy the שוחטות post in the village. Meanwhile, a long period passed during which HaRav HaGaon R' Yechezkel carried the yoke of leading the קהילה on his own shoulders. After three and a half years of searching, they finally found a very successful candidate, R' Tzvi Meir Foigel.

R' Tzvi Meir was a Jew who was a great תלמיד חכם and an acclaimed expert in his field. By age fifteen, he had already been tested on the entire מסכת חולין by heart, and since this is the most important tool for becoming a שוחט, it was easier for him to learn the trade. He learned שחיטה from his grandfather, R' Naftali Hertz, the Petriver Shochet.

Education: The Prodigy

Memorizing Maseches Chullin (142 blatt!) at age 15 is a staggering intellectual feat. Chullin deals with the anatomy of animals and the laws of Kosher shechita. Knowing it "by heart" meant he could instantly recall any law without checking a book—a critical skill for a Shochet working in the field.

AI Generated

R' Tzvi Meir presented himself for a thorough examination by R' Shlomo Kahana, the head שוחט of Sighet. R' Shlomo tested him on the ספר *שמלה חדשה* in the original text; regarding this book, the holy author of *דרכי תשובה* of Munkatch zt"l writes in his approbation that it is accepted in the name of the disciples of the holy בעל שם טוב that learning this book is capable of protecting one from stumbling, just like the language of the הזוהר, and the שוחט who knows it by heart will certainly be protected by the author from anything bad.

R' Shlomo then watched as the young שוחט sharpened his knives. When he was convinced of R' Tzvi Meir's proficiency, the Sigheter Shochet immediately gave him a כתב קבלה and סמיכה to slaughter.

Tools: The Perfect Edge

A Shochet's knife (*Chalaf*) must be perfectly smooth. If it has even a microscopic nick (*pgam*), the slaughter is invalid and the animal is non-Kosher. Checking the knife involves running a fingernail gently along the blade to feel for imperfections invisible to the eye. It takes years of practice to develop this sensitivity.

AI Generated

The first post R' Tzvi Meir received was in Salisht, a village bordering Sitchel. Among the Salisht inhabitants, R' Tzvi Meir was a "greenhorn"—they were mostly Kosover adherents, while he was a fervent Vizhnitzer Chassid. But despite the difference, he was very beloved, and the Jews were very satisfied with his work.

Once, however, a clash did occur between the שוחט and the Salisht קהילה. It was on an ערב ראש השנה, when R' Tzvi Meir planned to travel to Grosswardein to his Rebbe, the *אהבת ישראל*, for the Holy Days. Knowing he would have to finish the slaughtering work earlier so the public would have meat for יום טוב, R' Tzvi Meir stayed up all night slaughtering the poultry. However, he did not manage to finish all the work, and the disappointed בני הקהילה were greatly resentful.

The place began to feel too narrow for R' Tzvi Meir. He started looking into other offers, which arrived in abundance. He was invited to serve as שוחט in such large cities as Grosswardein and Tashnad, but these proposals did not attract R' Tzvi Meir. The work hours in a big city would be many times greater; how would he have time to attend to his children, to learn with them at least a few hours a day and raise them honestly?

Sociology: City vs. Village

This paragraph highlights a major cultural divide. In the big city (Grosswardein), a Shochet was an employee in a factory-like slaughterhouse, working long shifts for a salary. In the village, the Shochet was an independent community leader with flexible hours. R' Tzvi Meir chose lifestyle over money.

AI Generated

When R' Tzvi Meir received the offer from the neighboring village of Sitchel, he grabbed it with joy. The Jews in Sitchel were far fewer in number, so enough time would remain for his home. Furthermore, the village was soaked in Torah and יראת שמים, the most suitable environment to raise a G-d-fearing family. The inhabitants were also mostly Vizhnitzer Chassidim, so he would feel there like a fish in water.

On Thursday פרשת נח 5684 (1923), the second day of ראש חודש חשון, R' Tzvi Meir Foigel was officially appointed as שוחט in Sitchel. That day, he sat for hours with the ראשי קהילה, negotiating the details of his duties and agreeing on the salary.

After several years without an official שוחט, the קהילה struck gold this time with R' Tzvi Meir. The Sitchel Jews were overjoyed to be the privileged community for such a masterful שוחט, and R' Tzvi Meir quickly integrated among the village inhabitants.

The Foigel family moved into a quite modest apartment in Sitchel, which was satisfactory for the young family of four children. A while later, however, the old wooden cottage began to fall apart, and with the growing family, it made no sense to remain there. R' Tzvi Meir began looking for a better dwelling.

It was proposed that he buy a larger house on the main street, more in the center of the village, with the advantage of quicker and more convenient access for the inhabitants. The offer appealed to R' Tzvi Meir, but he did not proceed with any deal without his Rebbe's agreement. Before making his decision, he traveled down to the *אהבת ישראל* to hear his advice.

"Jump in, and the *Oybershter* will help," were the Rebbe's clear words. This left no question for R' Tzvi Meir. He immediately bid farewell to the Rebbe and traveled home with a sure resolve.

One of the ראשי קהילה in Sitchel was R' Dovid Appel, a wealthy Jew and a great בעל צדקה וחסד. He supported the entire household of R' Pinchas Hager, the Borsher Rav. His greatest צדקה, however, was the loans he gave out with a broad hand. Rarely did anyone turn to him to borrow money; usually, he would sense who needed a הלוואה, and then he would quietly approach them himself and push the money into their hands, adding a remark, "When you have it, you will return it to me. It's not burning."

Ethics: Gemach

R' Dovid Appel practiced the highest form of charity: the interest-free loan (*Gemach*). By lending money before a person collapsed financially, he allowed them to maintain their dignity and independence. The phrase "It's not burning" was a code for "Take your time, I trust you."

AI Generated

Now, R' Tzvi Meir also received a large loan from R' Dovid for the purchase of the house. As was his way, R' Dovid added, "When you are able, you should pay it back." The Rebbe's blessing worked, and within three years, R' Tzvi Meir succeeded in saving up the money to repay it.

The שוחטים in the old-time villages usually had various side incomes in addition to the שחיטה money. In some places, the שוחט gave one pluck on every chicken, and the feathers that fell off he kept for himself. When a pile of feathers accumulated, the שוחט sold it and made a small living from it.

In Sitchel, the custom was that the buyers plucked the feathers in the שוחט's yard, and a designated portion went to the שוחט. The שוחט also received the intestines from the sheep, which he then sent to Sighet to sell for making sausages (salami). For R' Tzvi Meir, the blessing entered these incomes, and from this money, he completely paid off his debt to R' Dovid Appel. (After the war, a new partnership was formed between the families of these two Jews: R' Yosef Shmuel Foigel *amu"sh*, a son of R' Tzvi Meir, became a son-in-law of R' Lipa Kahana, a son-in-law of Dovid Appel.)

Economics: The "Perk" System

Why pay the Shochet in feathers and intestines? Cash was scarce in the village economy. Feathers (for bedding) and intestines (for sausage casings) were valuable commodities that the average housewife didn't need or know how to process. The Shochet acted as a broker, collecting these "waste" products and selling them in bulk to city merchants.

AI Generated

Under no circumstances did R' Tzvi Meir slaughter before dipping in the מקוה, a principle that was not easy to keep in that primitive village. The מקוה in Sitchel was heated no more than twice a week, and in wintertime, the מקוה water could be ice-cold, but for a ירא שמים like R' Tzvi Meir, this was no hindrance.

On Friday afternoons, he did not dry himself off after the מקוה, as is brought from the holy Arizal. Arriving home, the children would smile to one another, pointing at his white פאות which stood stiff with the frozen water on them: "Look, Tatty has two candles on his face!"

Kabbalah: Not Drying Off

The custom of not drying off on Erev Shabbos comes from the Arizal (Rabbi Yitzchak Luria). It is believed that the water of the Mikvah imbues the body with holiness, and letting it dry naturally allows that sanctity to be absorbed into the person for Shabbos. In sub-zero Romanian winters, this was an act of extreme physical devotion.

AI Generated

Craftsmanship and Activism

In addition to his position as שוחט, R' Tzvi Meir faithfully served the public in a range of other areas. When HaRav HaGaon R' Yechezkel traveled out of Sitchel, the שוחט, being a great תלמיד חכם himself, used to temporarily take over the דיין's place. With R' Tzvi Meir as a substitute, the דיין's absence was barely felt in the village.

A second trade of his was mohel, in which R' Tzvi Meir was a skilled expert just as in שחיטה. R' Tzvi Meir held this post not only in Sitchel but in the entire surrounding area, where most Jews insisted on the זכיה of having him at their *brisim*. R' Tzvi Meir often walked long distances to neighboring villages to circumcise Jewish children. Once, he dragged himself on foot from the early morning hours to Strimtera, a village approximately fifteen kilometers from Sitchel, to serve as מוהל.

R' Tzvi Meir never wanted to take money from the אבי הבן, and for the needy, he even slipped money into their hands so they would have enough to cover the costs of the newborn child. Often he also brought along *bilkeles* (rolls) to the meal, out of concern that they might not have *Hamotzi* rolls at all, only cornmeal bread. (A well-known joke goes that when a Maramureș boy was asked, "Which ברכה do you make on bread?" he answered, "During the week *Shehakol*, on Shabbos *Hamotzi*...")

Halacha: Corn Bread

The joke refers to Mamaliga (Cornmeal). Since corn is not one of the five grains (Wheat, Barley, Spelt, Rye, Oats), the bracha on corn-bread is Shehakol, not Hamotzi. For poor families, eating real Wheat bread (*Hamotzi*) was a luxury reserved only for Shabbos.

AI Generated

The *bilkeles* once saved R' Tzvi Meir's life. He was on the way to a *bris* in a nearby village when a gentile youth accosted him with a mountain of questions. There was no one in the entire area, and R' Tzvi Meir feared the youth sought to harm him. In an attempt to satisfy him, R' Tzvi Meir tremblingly gifted him the *bilkeles*. To his relief, the gentile grabbed the gift, and R' Tzvi Meir was rid of him.

R' Tzvi Meir led many charitable activities for the קהילה in Sitchel. He organized the *Chevrah Mishnayos*, in which the workers of the village participated to set fixed times for Torah study. For this, he always kept volumes of משניות in reserve, so that someone who finished one volume could easily start a second.

Among his numerous talents, R' Tzvi Meir was a successful storyteller, a gift he certainly used to bring joy to his community members. Every מוצאי שבת, the village Jews came over to his home for מלוה מלכה, more for the stories than for the food. For long hours, they sat with their eyes nailed to R' Tzvi Meir, yet felt nothing of the clock ticking. R' Tzvi Meir laid out the stories of Tzaddikim and disciples of the Baal Shem Tov with all the colors, so the listeners felt as if they were witnessing it personally.

When a Jew made a *Vachnacht* (night watch before a bris), R' Tzvi Meir used to tell the crowd the famous story with the holy Baal Shem Tov. It could have been the who-knows-how-many-eth time the Jews heard the story, but when R' Tzvi Meir told it, everyone was curious to hear.

Tradition: Vachnacht

The night before a bris mila is spiritually dangerous for the baby. To "guard" ('Vach') the child from spiritual harm, men gather to learn Torah and tell holy stories in the baby's room.

AI Generated

These various positions filled R' Tzvi Meir's schedule almost to the brim, but he calculated every minute so he would still have time to learn with others too. Daily, he learned with his children for consecutive hours, and he also taught future שוחטים the foundations of the trade—slaughtering, sharpening the knife well, and mainly, fearing the Holy Creator.

His students used to recount with nostalgia how merely watching his daily schedule baked a tremendous amount of יראת שמים into their hearts. R' Tzvi Meir was meticulous in mitzvos, light and severe alike, and his caution was recognizable in all aspects. For example, he absolutely refused to let his picture be taken.

Culture: Photography

Many Chassidim in this era refused to be photographed, citing the commandment "You shall not make for yourself a graven image." Others avoided it for Kabbalistic reasons or simple modesty. This explains why we have so few photos of the great figures of this period.

AI Generated

R' Tzvi Meir was a rare and beautiful *Baal Koreh*. Not skipping a single *trop*, he used to review the *sedrah* (מעביר סדרה זיין) every Friday in the ספר תורה of the בית המדרש, making sure it had no errors.

Middas HaChessed

The *תורת חיים* zt"l often instructed the שוחטים to take guests into their homes. Since they are accustomed to slaughtering all day, they could, *chas v'shalom*, be dragged into the trait of cruelty (*middas retzichah*), and therefore they must accustom themselves to the opposite—*middas hachessed*. R' Chaim based this on the well-known *Minchas Chinuch* on the verse regarding the *Korban Pesach*, "And a bone you shall not break in it": Why is one not allowed to eat bones? Because a person becomes what he is accustomed to doing; if his work is to do good to another, he will automatically become a good person, even if originally he was a bad person. The same is true in reverse—a good person who must do bad things in his work will, over time, be transformed into a bad person.

Psychology: The Shochet's Soul

There is a deep psychological concern in Judaism about the effect of killing animals on the human soul. A Shochet must constantly balance the necessary act of killing with the need to remain compassionate. R' Chaim's solution—forcing oneself to do extra acts of kindness—was a psychological safeguard to prevent desensitization.

AI Generated

In Maramureș, it once happened that a certain שוחט did not let a traveler stay overnight in his house. The *תורת חיים* dismissed him from the שחיטה on the spot, with the position that a שוחט must accustom himself to good character traits.

R' Tzvi Meir fulfilled this instruction of his Rebbe's grandfather with all stringencies (הידורים). On ערב שבת, he used to put חלות outside his window, which the needy already knew to take. He also went around every week to the well-to-do Jews to collect leftover food, which he then distributed to the poor for Shabbos.

The surrounding Carpathian Mountains served as pasture for sheep, and at the beginning of summer, the season of slaughtering sheep, there was a great abundance of mutton in Maramureș. The price of this meat then fell very low—a kilo cost the same as a kilo of bread. As mentioned earlier, R' Tzvi Meir used to take the "miltz" (innards) of the sheep for himself; he would then distribute this to poor people who did not even have enough for a kilo of bread.

This giving was not just throwing something at them. R' Tzvi Meir used to sweat and busy himself with every *miltz* individually, which required long work to clean out the *chelev* (forbidden fats) and blood. Then he salted and roasted the *miltz*, and gave it away ready to eat.

Culinary: Miltz

"Miltz" (Spleen) is an organ meat that is difficult to prepare because it is full of veins and blood, requiring extensive Kashering (salting and roasting). It was considered "poor man's meat." R' Tzvi Meir's kindness was in doing the hard, dirty work of preparing it so the poor could just eat.

AI Generated

Hand in Hand

The two spiritual leaders in the Sitchel community created a wonderful pair of honesty and devotion for all members. HaRav HaGaon R' Yechezkel and R' Tzvi Meir worked hand in hand, providing together the spiritual and often also the material needs of the public with grace.

One year on ערב ראש השנה, R' Tzvi Meir stood in the slaughterhouse at work all night, so he could manage to prepare enough meat for יום טוב for the public before setting out to Grosswardein to the *אהבת ישראל*. On ראש השנה night, when R' Tzvi Meir walked around the shul in Grosswardein to shake hands with the other mispallelim and wish a Good Year, he bumped into, to his surprise, none other than HaRav HaGaon R' Yechezkel, the דיין of his [town]...

IMAGE PLACEHOLDER

The קהילה was not at all pleased that the village should remain over יום טוב without a *Moreh Hora'ah*. A year later, on the first day of *Nitzavim* 5693 (1933), the community leaders sat down and discussed that since HaRav HaGaon R' Yechezkel and R' Tzvi Meir were employed by the קהילה, they must explicitly demand that they remain in Sitchel for the Holy Days.

The salary the Rav and the שוחט received was quite meager, and both struggled greatly to make ends meet. They therefore submitted a joint request to the קהילה for a raise in pay. While the ראשי קהילה were negotiating this, the Vishever Rav came for *Shabbos Parshas Beshalach* 5686 (1926), *Shabbos Shirah*.

As is known, the Vishever Rav used to travel around to raise money for his Yeshiva across the entire world—Germany, France, America, and the hundreds of cities and villages in Eastern Europe. For four hours at a stretch, the Rav would stand on his feet and warm up his Jewish brethren for this important cause.

With the donations of *Acheinu Bnei Yisrael*, the Rav financed his new costly—but very beneficial—system that he introduced. The "Menza," as the program was called, provided free nutritious meals three times a day for the four hundred *bachurim* in the Yeshiva. This replaced the old custom of "Eating Days" (essen teg), sparing the *Bnei Torah* the bother, shame, and often hunger that plagued them with the old system.

History: "Essen Teg" vs. "Menza"

Before the "Menza" (cafeteria), Yeshiva students had to rely on "Eating Days"—eating at a different local family's house each day of the week. This was humiliating for the students and unpredictable (sometimes the food was poor or the host was unwelcoming). The Vishever Rav's innovation of a free, in-house cafeteria revolutionized Yeshiva life, restoring dignity to the students.

AI Generated

While staying in Sitchel, R' Mendel conducted the davening and the *tish* for the entire public, and the Shabbos passed with great elevation and splendor. *Motzaei Shabbos*, the קהילה prepared a grand *Melaveh Malkah* in honor of the distinguished guest. Food was not lacking; every inhabitant brought something—one brought the fish, another the cholent, and a third the *barchus* (challahs). The Vishever Rav was honored to deliver a *drasha* and once again bring pleasure to the crowd.

"I have traveled around the world a lot," the Rav called out fierily amidst his words, "and I have encountered many types of שוחטים and דיינים. But such a successful pair as the two you have here in Sitchel—a Rav who knows so much learning, and such a successful שוחט—I have not seen anywhere!"

Among the Sitchel Jews, HaRav HaGaon R' Yechezkel had long been called "the Rav," but here they took note that the Vishever Rav also used the title. From this, the village Jews understood that R' Mendel recognized their דיין as the official Rav of the village.

The following Monday, *Parshas Yisro* 5686 (1926), a meeting of the ראשי קהילה took place in the presence of the Vishever Rav. When the request to raise the salary of the דיין and שוחט was brought up, R' Mendel expressed his opinion, which practically led to the final decision: the request must be granted without any hesitation.

This wonderful pair, HaRav HaGaon R' Yechezkel Widman and R' Tzvi Meir Foigel, served diligently and faithfully in Sitchel until the last day of the קהילה's existence. With the arrival of the German *yimach shemo*, these two personalities were unfortunately taken away and killed in Auschwitz, both in the young age of the early fifties, ה"יד.

Chapter Seven — A Sitcheler Baal Habayis

A Sitcheler Baal Habayis

No one would have dreamed how much this successful, spirited young man had already been through in his short life. He was a talented *baal kishron* with refined *middos*, a head on his shoulders, and a heart of gold. "A mirror image of his father," Jews would nod their heads, swallowing a sigh of pain mixed with admiration.

Decades had already passed since R' Avraham Malik ע"ה left his neighbors in Sitchel forever, but he had not yet faded from anyone's memory. R' Avraham was one of the ראשי קהילה in Sitchel in the 1860s (5620s), a kindhearted Jew and a great *baal chessed*. He used to lend money with a broad hand to any needy person, even ערלים.

On Sunday *Parshas Yisro* 5637 (1877), R' Avraham traveled to the Visheva area, not far from Sitchel, on a business trip. He was still on the road when the sun began to set, and R' Avraham guided his wagon carefully through the falling night.

"Halt!" A thunderous scream suddenly sliced through the air. R' Avraham's blood froze in his veins. Before he could orient himself, he was surrounded by a group of armed robbers, malicious determination visible on their cruel faces.

History: The Highwaymen

In the late 19th century, the Carpathian forests were infested with bandits. Travel between villages was extremely dangerous, especially at night. Merchants like R' Avraham often carried large sums of cash to buy cattle or lumber, making them prime targets. This is why many Chassidic stories involve miraculous escapes from robbers in the woods.

AI Generated

Seeing R' Avraham's Jewish appearance in the dim light, the bandits didn't know what to do with themselves from joy. "Here he is, the money-hungry Jewish גביר!" they cheered with ecstasy, clapping one another on the back.

"But I am not..." R' Avraham tried to argue. His last words remained hanging in the air. With a wretched scream, R' Avraham fell to the ground, while the gang began inspecting his assets with growing anticipation.

Only after a thorough, fruitless search did the murderers realize their fatal mistake. The findings did not match the wealthy traveler they had planned to ambush—the modest sum of pocket money on the victim was a drop in the bucket compared to the fortune the intended target was supposed to be carrying. In the semi-darkness, the excited robbers hadn't noticed they had taken down the wrong victim, and the horrifying truth surfaced too late.

Sitchel was enveloped in shock and mourning the next morning when R' Avraham's lifeless body was found near Ober-Visheva. All the inhabitants shared the family's grief, shaken by the sudden loss of a distinguished community member.

The grieving family immediately turned to the Jewish community in Ober-Visheva, demanding that the body be released for burial in Sitchel. The קהילה, however, refused, arguing that since the *niftar* passed away in their territory, he must be buried there.

The difference of opinion turned into a heated dispute, and it was decided to sit for a דין תורה. The *psak din* came out in favor of Ober-Visheva, where the incident occurred. R' Avraham Malik came to his eternal rest on 15 Shevat 5637 (1877), at the age of only sixty years, הי"ד.

Halacha: Meis Mitzvah

Perhaps the dispute over the body was based on the concept of Meis Mitzvah—a corpse found with no one to bury it "acquires its place" (*Koneh Mekomo*). Ober-Visheva argued that since he was found on their land, he belonged to their cemetery. The family wanted him in the "Ancestral Grave" (*Kever Avos*) in Sitchel. The Din Torah (Rabbinical Court) ruled that the location of death takes precedence.

AI Generated

Shalom'ke Malik was a small child, only ten years old, when his father was tragically taken from him. Yet despite the absence of a father figure, he developed beautifully, growing up into a serious, refined *bochur*.

When he came of age, Shalom became a *chosson* with Bluma Ovitz, a daughter of R' Shlomo Ovitz of Polien-Glod, a village approximately twenty kilometers from Sitchel. After the joyous wedding, the couple established their *bayis ne'eman b'Yisrael* in R' Shalom's hometown.

IMAGE PLACEHOLDER

The official government birth certificate document of R' Shalom Malik
    In the first column on the left is the date of his birth (July 19, 1867), then the date of his bris (July 26); in the second column is the name of the child; in the third column is the father's name (Malik Avraham) and the mother's maiden name (Krantz Rochel) and place of birth (Riskava); in the fifth column is the mohel's name (Fried Yaakov); in the sixth column is the sandek's name (Shechter Fishel).

A Wise Son Makes a Father Glad

Just like his father, R' Shalom threw himself into commerce, and success began to shine on him. He was quickly considered a fine *baal habayis*, possessing large fields and endless forests. It was estimated that four hundred wagons of straw were transported from his fields in a year.

Agriculture: Straw vs. Hay

Straw is the dry stalk left over after wheat is harvested (as opposed to Hay, which is dried grass for eating). Straw was a vital multi-purpose material: it was used for roofing (thatch), for mattress stuffing, and for animal bedding. Producing 400 wagons of it implies R' Shalom controlled a massive amount of wheat production.

AI Generated

In addition to his trade in produce, R' Shalom owned a watermill in partnership with his brother-in-law, R' Shalom Gross. The ערלים used to call R' Shalom Malik by the nickname "Shalom'mic," because he was slightly shorter than his brother-in-law, the other Shalom; "mic" in Romanian indicates smallness, just as "Ilva-Mica" is called Little Ilva, and "Ilva-Mare" is Great Ilva.

R' Shalom faithfully followed the footsteps of the father he barely knew. He helped many Jews in their time of need, distributing his wealth with a broad hand. He could sometimes grab a sack of potatoes, carry it himself on his shoulder to the home of a needy person, and place it by the door without anyone knowing. The tasty red and green plums that grew in the yard behind his house sustained not a few Jews, and from the vegetables of his private garden, many poor people received their nourishment.

Ethics: Matan B'seser

Carrying the potatoes himself at night wasn't just about labor; it was about *Matan B'seser* (Secret Giving). By leaving the food anonymously, he ensured the poor recipient wouldn't feel bushah when meeting him in the street the next day. This is considered the highest level of tzedaka.

AI Generated

His daily shiurim were a principle R' Shalom would not budge from. From the early pre-dawn hours, he sat bent over the Gemara, delving into the wellsprings of Torah with extraordinary *hasmadah*. His success in business never managed to push Torah study to secondary importance.

R' Shalom was strongly attached to the Kosover Rebbe, R' Moshe זצ"ל. R' Moshe once expressed, "I do not possess another such honest Chassid as R' Shalom Malik in Sitchel." The sefer "Leket Ani" from his Rebbe, R' Moshe, never left his table.

I Need Him

In the year 5725 (1965), the *sefer* "Leket Ani" was reprinted in America, in which R' Shalom's memory is immortalized, followed by an interesting remark: "And it is worth mentioning that through him, the known miracle and wonder of the Admor zt"l was publicized in the entire area."

    To the eternal memory of the Chassid and renowned Nagid R' Shalom ben Avraham z"l, known by a good name, who did charity at all times, among all the thousands of Kosover Chassidim. He was the greatest admirer and appreciator of the Admor of Kosov zt"l, and was bound to him heart and soul with boundless love. And it is worth mentioning that through him, the known miracle and wonder of the Admor zt"l was publicized in the entire area, that he lengthened his days and years, and lived a life of nachas, and merited to see upright generations, sons and grandsons occupying themselves with Torah and Mitzvos. Passed away 20 Iyar.    

What is the story that lies beneath these remarkable words?

The story took place in the year 5677 (1917), in the very heat of the First World War. Aside from the troubles on the stormy front, the entire region was then struck by a deadly epidemic, the Spanish *Cholera* ר"ל. The plague spared no one; young and old, men, women, and children fell like flies רח"ל. For a few years, the epidemic reigned in Europe, snatching human lives right and left and casting a deathly terror on anyone who hadn't yet caught it. There was almost no family that did not suffer losses.

In an attempt to prevent the healthy from becoming infected and spreading the mortal disease, the government issued a law to force every sick person to drink a large amount of whiskey, so that after death, the body would disintegrate faster from the inside. In addition, the outside of the patient's body was to be smeared with lime (calcium oxide)—a death sentence in itself, because the lime burned the skin immediately ל"ע—so that no trace would remain ח"ו.

Medicine: The Lime Treatment

This horrifying detail reflects the desperation of pre-antibiotic medicine. Quicklime (Calcium Oxide) heats up violently when mixed with water (like sweat). "Smearing" a patient with it would cause severe chemical burns. It was essentially a method of sterilizing a body before it was even dead, showing the total collapse of medical ethics during the plague.

AI Generated

Folklore: The Whiskey Decree

The idea that whiskey helps a body "disintegrate" is medically false (alcohol actually preserves tissue). However, strong alcohol was often used as a crude anesthetic for dying patients or as a disinfectant. The government's "decree" was likely a desperate attempt to sterilize the sick or simply sedate them so they wouldn't wander and spread infection.

AI Generated

On 8 Nisan 5680 (1920), the worst occurred in R' Shalom's family: his brother-in-law R' Menachem Mendel Malik, also a son-in-law of R' Shlomo Ovitz, passed away from the sickness, leaving behind a house full of children. No more than a few hours passed, and the *niftar's* wife Punya Sarah, a sister of Bluma Malik, followed her husband ר"ל. The eight unfortunate children were transformed from one day to the next into round orphans, left entirely alone to contend with the horrifying double tragedy.

R' Shalom Malik himself did not escape the sickness either. The family spared no money or effort for his recovery, and the greatest and most expensive professors were brought down to treat him. After several attempts, however, all the doctors threw up their hands. No cure could be found to drag the sick man out of his critical condition, and they placed no hope in a recovery. Despite the black picture the doctors painted, the family and local Jews did not despair, and continued to tear open the Heavens for R' Shalom's health.

Suddenly, a rumor reached Sitchel that the Kosover Rebbe was in a village not far away. It was decided to go over and mention R' Shalom [for a *refuah*], but before they managed to arrange it, the Rav himself beat them to it. The Rebbe arrived in Sitchel with the plan to stay there a while, and where else if not by R' Shalom?

In that period, R' Moshe did not live in Kosov due to the unrest of the First World War. Since Kosov was located near the Hungarian border according to the map of that time—which led from the largest fronts in the war—the Kosover Rebbe had to move away from the danger zone. The Rebbe stayed deeper in Siebenbürgen (Transylvania) and Grosswardein until after the war, wandering through the local cities and villages.

Geography: The Refugee Rebbe

During WWI, the Russian army repeatedly invaded Galicia and Bukovina (where Kosov is). Chassidic courts were uprooted, and Rebbes became refugees, wandering from town to town. This period broke the static "Court Life" and brought the Rebbes closer to the simple people in the villages, who hosted them for months at a time.

AI Generated

When the Rebbe arrived at R' Shalom's house, he encountered a hysterical panic. The people around immediately ran to the Rebbe and mentioned R' Shalom ben Rochel for a *refuah sheleimah*, relaying in a few words his dire condition and that the doctors had already ordered to smear him with lime and carry him out of the village.

The Rebbe listened with patience, as all eyes turned in his direction, waiting to hear his holy opinion. The Rebbe, however, was not so overwhelmed. "Shalom? Eh!" he remarked in a calm tone. "Shalom isn't going yet. I still need him."

"Try to wiggle out of the doctors who want to smear him already," the Rebbe advised. "Drag out the time as much as possible, and the *Oybershter* will help in the meantime."

The Sitchel Jews were astounded by the Rebbe's outspoken certainty in such a dangerous situation. But for such hot Chassidim as they were, it did not enter their minds to question, or even doubt, the Rebbe's words.

To everyone's wonder, it truly did not take long until R' Shalom crawled out of the bitter sickness and became fresh and healthy. After his recovery, R' Shalom shared a remarkable dream one morning from the previous night: He saw the back door of his house burst open, and the holy Rebbe walked in. R' Shalom approached the Rebbe and asked with awe, "Why does the Rebbe come in from a back door? It is befitting for the Rebbe to come in from the proper entrance!" The Kosover Rebbe then placed his hand on his mouth and signaled him to be silent.

R' Shalom immediately understood the meaning of the Rebbe's signal—the Rebbe was asking him not to publicize the open wonder, how he remained alive through the Rebbe's blessing. Since then, R' Shalom indeed tried to obey his Rebbe's request and keep the miracle a secret. But the story was already an open secret to the entire world. Everyone in the village had seen R' Shalom before, and knew that the doctors had already given up on him when he suddenly stood up from bed like any other man. The wondrous event caused a great stir among the Jewish and להבדיל general population in the village. The story was reported in the newspapers, and brought about a tremendous קידוש השם.

There was no doubt in anyone's mind that the Rebbe's blessing was fulfilled, but a few words of the wish remained a riddle: "I still need him."

R' Avraham Yehoshua Heshel Hager z"l, the Kosover Rav in Boro Park, completes the picture of his great grandfather's foresight, adding the wondrous conclusion of the story. It was then after the war, when the Rebbe was once again back in his court, leading his flock in Kosov.

The winds of the Zionist movement began to rage across Eastern Europe, blowing away masses of the youth in their crooked directions. The honest Jews set up a fortified front, standing with kindness and firmness against the *Apikorsishe* way of thinking and its adherents. In Kosov too, the innovators established a base, and the Kosover Rav fought heroically to save his community members from being infected. The *Chovevei Tzion*, however, certainly did not sleep, and answered with a sharp counter-reaction. The group dealt the Rav terrible troubles, tripping him up wherever they had access.

When elections took place for a new *Rosh Hakahal*, the movement put forward a candidate from their own camp to fill the spot. The Kosover Rebbe utilized all means so that the destroyer would not win, urging everyone who was on the side of Hashem to vote for the other candidate. But the honest Jews were, unfortunately, already too few to undermine the Zionist party, and their candidate won with a strong majority. To the joy of the "progressive" community, their enlightened, corrupt representative became the official leader of the *Kehillah Kedoshah* in Kosov.

Politics: The Power of the Rosh Hakahal

The *Rosh Hakahal* (Community President) was not just a figurehead. He controlled the budget, the tax collection, and the relationship with the government. If an anti-religious Jew won this seat, he could cut funding to the Yeshiva, fire the Rabbi, or even report religious Jews to the police. The election mentioned here was a battle for the physical and spiritual survival of the community.

AI Generated

In Kosov, there was a custom dating back to the times of the *Ahavas Shalom* zt"l that the *Rosh Hakahal* used to come to greet the Rebbe with a *Kvitel* twice a year, *Erev Yom Kippur* and Purim. By presenting himself, the *Rosh Hakahal* gave the Town Rav his due honor, and simultaneously received a blessing to continue his position and lead the community on the straight path.

The first such occasion after the new *Rosh Hakahal's* nomination was Purim. The oisvarf walked in to the Rebbe with a straight back and his head held high, with the pride of a general returning from a victorious battle. With a mocking dismissal, he handed the Rebbe his *Kvitel*, throwing down 25 *Rheinish* as a *Pidyon*.

Chassidus: Pidyon

A *Pidyon* (Redemption) is money given to a Rebbe along with a tefilla request. It is meant to be "mamtik the din" by giving tzedakah. However, the Rebbe refused this money because the donor's arrogance defiled the act. It teaches that money without proper intent (*Kavanah*) is worthless in the Chassidic court.

AI Generated

25 *Rheinish* was not small change in those years, but seeing the *Rosh Hakahal's* impudent approach, the Rebbe refused to take it. "I am hereby annulling the custom of receiving the *Rosh Hakahal* twice a year," the Rebbe called out for all around to hear. "From today on, I do not need your *Kvitel* and not your *Pidyon*."

The Rav's bold reaction, especially in the presence of many community members, was an unexpected slap in the face for the *Rosh Hakahal*. He stood there as if doused with cold water, unable to swallow the humiliation. Very quickly, however, the fellow oriented himself and resumed his arrogant demeanor. Putting a defiant expression on his face, he turned to leave, with a look that said, "Just you wait, you'll all see how I'll settle the score!"

In Romania, the decree to present oneself for military service was strictly enforced at the time, but every Jewish *bochur* naturally tried to wiggle out of it in any way possible. So the shameless *Rosh Hakahal* went and informed on the Rebbe to the government with a false accusation: that R' Moshe was bribing the doctors and city officials to exempt the *bachurim* from the army.

History: The Draft

Avoiding the draft was a universal Jewish activity in Eastern Europe. The army was a place of spiritual and physical danger. Bribery was the standard way to get a "Blue Ticket" (exemption). Everyone did it, but talking about it was treason. By reporting the Rebbe for this open secret, the *Rosh Hakahal* was breaking the ultimate taboo: being a *Moser* (Informer).

AI Generated

The complaint was based on a fact in which the Rebbe was entirely innocent. When the military officials from Lemberg came down to Kosov to enlist the *bachurim*, they designated the Rebbe's house as the reporting station, since it had enough space. By milling about under the feet of the military agents, the Rebbe's *shamash*, R' Moshe Zack, succeeded in forging a friendship with them. He indeed used his good relations to exempt a significant number of *bachurim*, but the Rebbe was explicitly not involved.

In absolute secrecy, it leaked out to the Jewish community in Lemberg, where the military headquarters were located, that the military instances had received an accusation against the Kosover Rebbe. The Lemberg Jews found out that the military planned to make a sudden raid on R' Moshe's house and arrest him. The קהילה immediately sent a special messenger to Kosov to deliver the urgent information to the Rebbe in time.

Panic broke out in the Rebbe's court in Kosov when the shocking news arrived from Lemberg. On the spot, they summoned a wagon driver with two healthy horses to carry the Rebbe away from there as fast as possible. In the middle of the night, the Rebbe slipped out of a side door, sat in the wagon, and fled with his life in his hands. The horses set out in a wild gallop in the direction of the Hungarian border, where it was decided in the last-minute plan to hide the Rebbe.

R' Moshe had barely left the city when the house was suddenly surrounded by a troop of police, blocking the way so no one could escape. The officers launched a thorough search operation, rummaging through every corner of the Rebbe's house. It took quite a while for the police to throw up their hands and acknowledge that they were too late—the catch had fled right from under their noses. Enraged and agitated, the officers took out their revenge on all the exempted *bachurim*, calling them again to report for military service.

Meanwhile, the Rebbe's wagon drove on day and night, flying past Hungarian cities and villages without a stop. The horses lifted themselves nimbly over the paved roads, carrying their distinguished passenger further and further from their hometown.

Friday morning, the exhausted animals finally received their well-earned rest. The wagon stopped deep in Hungary, where it was decided to remain until the wrath passed. Meanwhile, Shabbos was approaching, and in the days before one could buy ready-made Shabbos meals in a store, such an unexpected situation was a serious problem. If one hadn't bought the chicken Wednesday and slaughtered it Thursday, how could one stand to cook Friday for Shabbos?

While the Rebbe's escorts were consulting on how to manage at the last minute, a guest sprouted up in the town like a redeeming angel: R' Shalom Malik.

IMAGE PLACEHOLDER

Hearing that the Rebbe had fled in haste, it occurred to the faithful Chassid that there was likely no time to pack food. He therefore quickly grabbed a wagon, loaded it with *kol tuv* for the Shabbos meals, and after inquiring with the close household members where the Rebbe was staying for Shabbos, he set out on the way.

It is impossible to imagine the joy and relief R' Shalom brought to the Rebbe and his entourage with his generous Shabbos package. "Nu, you see, Shalom?" the Rebbe remarked with a smile. "I still needed you."

The circle of the wondrous story had closed. And the *Rosh Hakahal* in Kosov? He also received his due. *Shabbos Parshas Korach*, while still a wanderer, the Rebbe exclaimed, "*Im kemos kol ha'adam*—if I indeed gave bribes to free the *bachurim*, then the *Rosh Hakahal* was right, so *y'musun*—let him die like a normal man. *V'im lav*—if his accusation is not true, we shall see the outcome..."

A short time later, Kosov buzzed with the horrifying news: The *Rosh Hakahal* was found hanging in his own home. The outcome was clear for all to see. For a long time, the story was the talk of the day; the Jewish and להבדיל general population was astounded by the strange death the informer suffered after tangling with the *Tzaddik*. The story reached the high windows, and the Rebbe's open miracle evoked such admiration there that the government dropped the entire charge against him, and the Rebbe was able to return home a free man in a *mazel'dige sha'ah*. זי"ע.

Chanukas HaBayis

During the expulsion decree from Sitchel, R' Shalom Malik had to leave his spacious house, emigrating from the village in two wagons filled with his possessions. Among the household members was the new son-in-law in R' Shalom's home, R' Avraham Abba Berkowitz, a son of R' Alter Pesach, the Sigheter Shochet.

On the way, the family was attacked by a gang of wild gentile youths. The gang tore the hat off R' Abba's head and made off with it in the blink of an eye. The fresh young man did not intend to give up his beautiful *chosson* hat without a fight. He grabbed the long kitchen knife from among the baggage and jumped off the wagon in pursuit of the robbers.

When the running bandits saw the young man behind them with an outstretched knife, they swerved in the direction of the forest. R' Abba immediately understood their plan: the gang wanted to drag him into the desolation of the woods, so he would find himself alone against an entire group of hooligans.

As R' Abba hesitated over his next step, he heard the family in the wagon screaming to him, "Don't go! Come back!" Luckily, R' Abba had his head on straight and followed their advice. Thus R' Abba remained with the knife and the criminals with a beautiful, new beaver hat... Years later, R' Abba's children still remembered the long knife in their home in Sighet.

Fashion: The "Biber Hit"

A "Beaver Hat" (*Biber Hit*) was an expensive status symbol, usually given to a groom by his father-in-law. It was made of real beaver fur and could cost as much as a cow. Losing it was not just a financial blow but a humiliating loss of dignity for a young Chassidic man.

AI Generated

When the decree was annulled, R' Shalom returned to Sitchel. He then built a separate wing onto his house, furnished with beautiful furniture, for the exclusive use of the Kosover Rebbe. An honored chair in this wing was designated specially for the Rebbe, and R' Shalom did not let anyone sit on it *mipnei kvod rabo*.

Wishing to participate in the זכות of the *achsania* (hosting), his *eishes chayil* Bluma harnessed several local women to weave a beautiful carpet for the Rebbe's reception room. For a full round year, the workers were paid a salary by Mrs. Malik for the production.

Craftsmanship: Maramureș Carpets

The "Beautiful Carpet" mentioned was likely a traditional Maramureș wool rug. These are thick, heavy, and woven on hand-looms with intricate geometric patterns. They are incredibly durable. Paying women a salary for a year suggests this was a massive, wall-to-wall masterpiece intended to honor the Rebbe.

AI Generated

The Parting

Walking home from Shacharis *Shabbos Kodesh Parshas Terumah* 5700 (1940), which fell on *Rosh Chodesh Adar I* that year, R' Shalom mentioned that he wasn't feeling his best. Monday *Parshas Tetzaveh*, his weakness subsided; Tuesday morning, he even went out to the bus station, accompanied by his youngest daughter, on the way to Visheva to be examined by the doctor.

In the middle of the way, he suddenly stopped. "I don't want to go further," he said to his daughter. "Let's go back home. I don't want to die on the road."

Shocked, the daughter accompanied her father back, holding her worried questions inside. When they entered the house, R' Shalom lay down in bed and asked that his neighbor, R' Moshe Leib Vax, be called immediately to say the *Pesukei Yichud* with him.

Ritual: Pesukei Yichud

*Pesukei Yichud* are verses affirming the oneness of God (like "Shema Yisrael"). It is a Chassidic custom to recite these when a person feels death approaching, ensuring their soul leaves the body with the declaration of God's unity on their lips. R' Shalom knew his time had come.

AI Generated

Meanwhile, the children quickly gathered around his bed. When one daughter began to cry aloud, R' Shalom asked dryly, "What is she kvetching there?" R' Shalom said goodbye to his children, and R' Moshe Leib Vax said *Viduy* with him. Upon finishing, R' Shalom turned to the wall and returned his soul to his Creator.

Tradition: Turning to the Wall

The custom of turning to the wall to die may come from King Chizkiyahu, who "turned his face to the wall and prayed" when he was about to die. It is an act of privacy, allowing the soul to have a final, intimate moment with its Creator, separate from the grieving family.

AI Generated

R' Shalom Malik passed away at the age of 73, closing a chain of *gemilus chassadim* and *maasim tovim*. All the Sitchel Jews participated in the *levaya*, paying their final respects to the faithful community member who had gladdened so many hearts in the village. HaRav HaGaon R' Yechezkel Widman eulogized him, bewailing with touching words the loss for the village.

"R' Shalom *zichrono livracha* has *Baruch Hashem* left behind a beautiful generation of children and grandchildren who walk in his ways," the Rav concluded his *hesped*. "Among them, there is not even one who would go with a straw hat!" תנצבה.

Fashion: The Straw Hat

To modern ears, "going with a straw hat" sounds like a fashion choice. In 1940s Europe, it was a code for modernity. Traditional Jews wore caps or fur hats; "modern" Jews who wanted to look Western wore straw boaters. Saying "not even one wears a straw hat" meant that every single descendant remained religiously observant—the highest praise possible.

AI Generated

Chapter Eight — A Guest in Shtetel

A Guest in the Shtetl

Ah, the joy when a גוטער איד comes to visit the village! The village Jews circle the אורח with awe, observing his every move with respect and soaking up every word from his mouth. Not a minute of the exalted visit is missed, nor the יראת שמים and חיות דקדושה that it blows into the hearts.

R' Pinchas Hager, the Rav of Borsha, used to come annually to Sitchel for שבת פרשת פינחס. His lodgings were by R' Moshe Hersh Fishman, "Der Oibershter" (The Upper One) as he was called, because he lived in the upper part of the village. The Sitchel Jews used to look forward eagerly to the great שבת and the fresh spiritual strengths they would gather then.

פרשת יתרו was a חזקה to have the Vishever Rav as a guest. Jews from the neighboring villages also used to come to participate in the beautiful שבת in Sitchel.

The Vishever Rav passed away on מוצאי שבת קודש פרשת ויחי, 13 Teves 5701 (1941) after חצות, in the hospital in Klausenburg. He still made הבדלה. In the morning, when his גבאי R' Zanvil Kahana took the Rebbe's watch in his hand, he noticed that it had stopped at the exact moment the Rebbe returned his holy נשמה at the young age of 55 years. The לוויה passed through the village of Sitchel, and all the inhabitants went out to part from their official Rav.

Tradition: The Rebbe's Watch

Chassidic folklore is filled with stories of "Sympathetic Objects"—items that are so connected to the Tzaddik that they "die" when he dies. The stopping of the watch is a classic motif, symbolizing that for the Chassidim, time itself had stopped with the loss of their leader.

AI Generated
   

A frequent guest in Sitchel was the Terniver Rav, R' Shlomo Eliezer Wizel. The Rav, a Terniva native, carried with him a difficult past. Thanks to his strong character and will power, however, the Rav overcame the tests and rose above all expectations.

   

As a child, R' Shlomo Eliezer lost both parents prematurely ר"ל, remaining a lonely, round orphan. A close family member took pity on the unfortunate child and took him into his home to raise him. The relative decided that Shlomo Eliezer was not capable of learning, and it was simply a waste to invest effort in him. It would be much more desirable, he calculated, if the child would help out with the field work, so he could at least earn his bite of food.

   

The little one was deeply hurt by the lot his guardian had assigned him. The אהבת התורה burned within him, and he himself was not yet ready to give up on himself. In his mind, he saw a brilliant future in the עולם התורה, where he would grow into a תלמיד חכם and a source of נחת for his late parents in גן עדן.

   

The thirst for Torah grew stronger over the young orphan, and when an opportunity presented itself, he slipped away from his relative's supervision. Alone, the child set out on a wandering journey, fulfilling "הוי גולה למקום תורה" (Exile yourself to a place of Torah) in the fullest sense of the word.

Culture: Galus (Exile)

In the Talmudic era, students would "exile" themselves to study Torah. In 19th-century Eastern Europe, this was still a reality. Young boys would walk hundreds of miles to a Yeshiva, sleeping on synagogue benches and eating "eating days" at strangers' tables, all for the sake of learning. It was a rite of passage for the dedicated scholar.

AI Generated
   

His address was unknown; the only destination in his mind was a place to fulfill his life's wish. The journey on foot was long and exhausting, but Shlomo Eliezer was too determined to break down.

   

Shlomo Eliezer passed countless towns and villages in Maramureș until he finally reached the city of Sighet. The בחור'ל entered the Yeshiva of the holy *קדושת יום טוב*, and the קול תורה that echoed in the study hall was like the most beautiful music to him. It was the first time Shlomo Eliezer found himself in this place, but he immediately felt like he had arrived home.

   

In this מקום תורה, his dreams were accepted with the utmost seriousness, and they promised that with his will power, he would be able to realize them בעזרת ה'. Shlomo Eliezer threw himself with life and limb into Torah and עבודת ה', forgetting all his troubles.

   

His extraordinary התמדה refuted every dark assessment the relative had held regarding Shlomo Eliezer's abilities. He very quickly caught up on everything he had missed during the period he spent in the field, and not much later, he counted himself among the מצוינים in the Sighet Yeshiva.

   

Growing up without fatherly guidance, the young Shlomo Eliezer constantly sought to meet the צדיקי הדור and hear words of חיזוק from them. The European train tracks did not yet lead to all regions then, so he was often dependent on the kindness of a בעל עגלה who would agree to take him along and speed up his way.

   

Shlomo Eliezer could wander on the road like this for a week, arriving at his destination tired and exhausted. But he had no doubt that this מסירות נפש was a worthwhile investment. For a long time, he sustained himself with the vitality the visits gave him, and the guidance of the גדולים he took with him as provisions for life.

   

Among the צדיקים whom Shlomo Eliezer had the זכיה to meet were the *צמח צדיק*, the author of *לקט עני*, R' Yoshua'le Belzer, the Shinover Rav, and others זי"ע.

   

R' Yitzchok Kind, a גביר from Massif and a son-in-law of R' Avraham Malik of Sitchel, could not have found a better בחור for his accomplished daughter than the round orphan. For Shlomo Eliezer, it was also a lucky שידוך—R' Yitzchok promised permanent קעסט (support), the dream of every young man who wants to remain learning for a long time. The שידוך was concluded למזל טוב, to the boundless joy of both sides.

Sociology: The Orphan's Prize

In the standard matchmaking market, family lineage (*Yichus*) usually trumped talent. For an orphan with no parents to marry the daughter of a wealthy Gvir was a surprising story. It proves that in the Chassidic world, Torah brilliance could genuinely overcome social disadvantages.

AI Generated
   

R' Shlomo Eliezer utilized the carefree life after the wedding, and spent a year by the Maharsham, the Brezhaner Rav. While staying by the Rav, he perfected himself in many areas of Torah, and when he came home, he was fluent in the entire ש"ס with most commentaries.

   

If R' Shlomo Eliezer was great in Torah, his greatness in חסד far exceeded it. He used to give צדקה and do kindness with Jews in a modest, refined way, sparing the needy person the shame of having to ask people for help.

   

A frosty winter night often found R' Shlomo Eliezer Wizel striding through the snow-covered alleys, dragging a heavy bundle of wood on his shoulder. In the dead silence, R' Shlomo Eliezer threw the bundle under the door of one of the houses, and before the person could manage to see who the redeeming angel was, R' Shlomo Eliezer distanced himself from the place, letting his identity remain a mystery.

   

One Friday afternoon, he noticed a poor Jew entering the מקוה with torn, stained clothes. Without anyone noticing, R' Shlomo Eliezer swapped his own clean clothes for the man's rags, leaving the depressed Jew with a pair of proper garments to put on.

   

Once, he gave away his beautiful pair of boots to a needy person, coming home barefoot to his father-in-law's house. R' Yitzchok had no other choice but to buy new ones—the son-in-law is on קעסט, after all...

   

R' Shlomo Eliezer was still a young man when offers for Rabbinical posts began to flow in. Among all the communities that sent representatives to knock on his door, Terniva, R' Shlomo Eliezer's birthplace, had the דין קדימה.

   

R' Shlomo Eliezer Wizel did not have to serve on the Rabbinical seat for long before the Terniva community members realized they had made no mistake with him. The Rav threw himself heart and soul into his task, and oversaw all spiritual matters in the city. Among his accomplishments was the founding of a חברה משניות and חברה ש"ס, in addition to generally lifting the city to a higher level of Torah study.

   

While davening, the Terniver Rav burned like a torch, sweeping all the מתפללים in the בית המדרש along with his contagious enthusiasm. His "שמע ישראל" was accompanied by thunderous voice, which was heard far over Terniva.

   

When the community members began to pester him to accept קוויטלעך and give ברכות, he constantly tried to wiggle out of it. "Who am I?" he asked with genuine simplicity. "What am I? What do I know?"

   

Being once by his Rebbe, the *אהבת ישראל*, R' Shlomo Eliezer complained that his people were pestering him to read their קוויטלעך, and since he refuses them, they no longer leave him any money. "Look here," the Rebbe answered him, "if I take קוויטלעך, you may too."

   

Seeing not many choices before him, R' Shlomo Eliezer followed the Rebbe's advice. The news that the Rav takes קוויטלעך spread quickly in the community, and the public began to stream in masses—one for a ישועה, another for success in business, and another to mention the whole family.

   

And once again, the Terniva Jews saw that they had truly struck gold with their Rav. R' Shlomo Eliezer's prayers evidently found an important place in Heaven, and his blessings were fulfilled חוץ לדרך הטבע. The Terniver Rav became known from then on as a great פועל ישועות and בעל מופת.

   

It is therefore no wonder that his coming to Sitchel for שבת was for the village Jews like a glass of cold water in a hot desert. Since R' Avraham Malik, a prominent Sitchel inhabitant, was the Rav's step-grandfather—his father-in-law's father-in-law—the village considered the Terniver Rav a personal "relative."

   

At the שבת תפילות, the Terniver Rav performed an עבודה such that the shtetl Jews had never felt such emotion. The entire קהילה was swept away with the שליח ציבור in his דביקות, and all as one became inflamed with the holy words.

   

The Terniver Rav's lodging was by the then-Sitchel ראש הקהל, R' Peretz Dovid Malik, a son of the former ראש הקהל R' Avraham Malik, and a brother of R' Shlomo Eliezer's mother-in-law. R' Peretz Dovid was the one who dealt with the yeast trade, which was the community's income, and the גאבעלע (tax) also had to be paid to him. The building where the מצות were baked, as mentioned above, also belonged to him.

   

In R' Peretz Dovid's house, every Jew had a place, but when his nephew R' Shlomo Eliezer came to visit Sitchel, the ראש הקהל accepted it as a special זכיה to provide the Terniver Rav with his quarters.

   

A Second Chosson

   

Mentioning R' Peretz Dovid, it is worthwhile to turn to the remarkable story of his son, R' Moshe Chaim Malik. R' Peretz Dovid's stepdaughter, the child his second wife brought from her first husband, became a כלה with a בחור from Rizavli. With joy and anticipation, the family began preparing for the upcoming wedding, involving the entire קהל קדוש in the שמחה.

   

When a Jew in Sitchel married off a daughter, the entire village went into high gear. The neighbors and friends all tried to lend a hand to the grand preparations, which actually began even before the שידוך was closed. As soon as a girl grew up, they began preparing her 'nadin'—sewing clothes, linens, and tablecloths. When she became a כלה in a מזל'דיגע שעה, the work became more intense and rapid, and everyone helped finish the כלה's accessories and sew the siblings' clothes for the wedding.

Culture: Nadan Life Savings

A poor girl's Nadan was her 'life's savings'. It consisted of hand-embroidered pillowcases, sheets, and tablecloths that she had been sewing since age 12. These items were meant to last a lifetime and were often the only valuable assets the new couple owned.

AI Generated
   

At night, several friends of the כלה gathered to fill her blankets and pillows with feathers. The girls locked themselves in a room, because if a door was opened, the feathers would start flying out from the draft. A gathering of a group of girls would normally be accompanied by endless chatter, but not when stuffing bedding. With every word spoken from the mouth, feathers flew away.

Daily Life: Feather Plucking

Stuffing pillows was delicate work. Down feathers are so light that a single breath can scatter them. The "Silent Work" described here was a rare moment of quiet in a usually boisterous house, emphasizing the focus required to create a perfect wedding gift.

AI Generated
   

A few days before the wedding, almost the entire village was harnessed to prepare the סעודת מצוה. One neighbor baked בילקעלעך and another a large קויליטש (braided challah) for the חתן; the בעל הבית'טע prepared the fish and another the soup, and thus all the foods were provided.

   

The קבלת פנים for the חתן was held at a neighbor's house, who had to fix up the apartment, clean the rooms, and sometimes whitewash them so he could receive the guests. In the כלה's parents' home, the קבלת פנים for the כלה took place, and after the חופה, the חתן went there to eat the meal. Then he returned to the neighbor for the dancing, and for בענטשן he went back to the כלה, where the מצוה טאנץ was conducted.

Custom: Separate Receptions

Unlike today's wedding halls, village weddings took place in multiple houses. The Kabbalas Panim was in one house, the Kallah's in another. The procession from house to house was a public parade, turning the entire village street into the wedding hall.

AI Generated
   

After tireless hours of preparations, R' Peretz Dovid's home was fully equipped for the big day. A few hours before the שמחה was to begin, a wagon drove into the village, carrying the חתן and the מחותנים to R' Peretz Dovid's house.

   

The mother immediately entered the house, and with a determined tone demanded the promised נדן (dowry). She was soon handed the prepared packet of money, and the מחותנת'טע counted it carefully. To her rage, she saw that a large part of the agreed sum was missing—one hundred thousand Lei.

   

The מחותנת'טע, a woman with earrings, put her foot down. "Listen here," she called out authoritatively, "as long as the entire amount is not paid, there is no חופה and no wedding."

   

The כלה's side tried to negotiate, promising to send the money within a month. The mother, however, did not want to hear of anything, and no pleading or begging helped. On the spot, she carried out her threat—took the חתן with his clothes and books, climbed onto the wagon, and ordered the driver to get out of the village as fast as possible.

רבונו של עולם, what does one do here? The gypsy musicians had already arrived in the village, the מארשלניק (jester) was ready, the guests were arriving any moment... How can one disappoint everyone, especially the kindhearted neighbors who put so much strength into the שמחה? In a panic, the כלה's relatives came running to HaRav HaGaon R' Yechezkel Widman, urgently begging the Rav for advice.

   

HaRav HaGaon R' Yechezkel was shocked by the strange story. He furrowed his brow and thought, trying to find a solution to the extraordinary problem. How can one allow a כלה to be shamed in Sitchel on the day of her חופה?

   

A hopeful gleam suddenly appeared in HaRav HaGaon R' Yechezkel's eyes. "Just a minute," he spoke up, "R' Peretz Dovid himself has a son, Moshe. Perhaps he would want to take over the runaway חתן's place?"

   

There was not a minute to delay. The דיין immediately sent his son over to the בית המדרש, the best place to find Moshe, with the mission. Moshe's eyes were buried in a ספר when a tap on the shoulder suddenly shook him. "Forgive me for disturbing you," Nuta Widman apologized. "But the matter is critically important. It cannot wait a minute."

   

Moshe closed the ספר, and Nuta gave him a quick report of the latest developments. Then he added his father's wild idea, and a request to make the fateful decision as soon as possible.

   

Moshe's head began to spin. A בחור like Moshe Chaim Malik, as was his full name, was a real metzia. In the Vizhnitzer Yeshiva where he learned, Moshe was considered at the very top, and at his young age, he already had היתר הוראה. With such a prize, his faterh could have afforded to choose a בת תלמיד חכם, a daughter of a Rav or דיין, or at least a child from a rich home with a large נדן.

   

But Moshe was a true בן תורה, one for whom learning had not left an impression only in the brain, but had also refined the מידות and character. His soft heart went out with pity for the innocent orphan, who had already prepared to finally build a home for herself and was so bitterly disappointed. In the rush of a few tense minutes, the critical decision on a life question was made. Moshe gave his consent.

Ethics: Humiliating a Bride

Ignoring the terrible pain and shame of the orphan bride would be a terrible thing. Moshe's incredible decision to marry a poor, rejected orphan—sacrificing his own prospects for a rich or prestigious match—is the ultimate act of heroism in the Jewish ethical system. It mirrors the story of Rachel Imenu giving up her simanim to Leah.

AI Generated
   

As soon as he took upon himself the rare mitzvah, Moshe did not allow himself to lose a second. In one breath he ran to the מקוה, grabbed the שטריימל and בעקיטשע that had been prepared for the first חתן, adjusted the clothes, and rushed over to the קבלת פנים that had been prepared at the neighbor's house.

   

The כלה's two friends meanwhile managed to quickly go around the village, dressed for שבת, and knock on the Jewish houses as was the custom. "The כלה invites you to her wedding," they announced, letting everyone know that the חופה would finally take place as planned.

   

The מארשלניק, who played a large role at a wedding in those years, had a quite easy job this time. First he went over to the כלה in the house, to ignite the hearts and awaken them to the loftiness of the day. After such a dramatic experience, however, not much was required—as soon as he began to sing, the tears began to flow freely, and the כלה and her mother prayed fervently that after all the tribulations, the last-minute match should succeed.

Culture: The Badchan (Marshelik)

The "Badchan" (Jester) was not a comedian; he was a master of emotion. His job was to make the bride cry before the Chuppah, invoking the souls of ancestors and the seriousness of the moment. In this case, with such high drama, his job was easy—the emotions were already raw.

AI Generated
   

The מארשלניק then went over to the neighbor, and directed his rhymes to the חתן. Moshe had certainly not prepared properly for the יום החופה, and the בדחן, with heartfelt words interwoven with Chassidic thoughts and sayings of צדיקים, aroused him to the holy day.

   

The חופה was set at the appointed time, to the joy and relief of the double מחותנים and all Sitchel inhabitants. The Terniver Rav came over to the village to serve as מסדר קידושין. Finished with the חופה and the joyous "מזל טוב!" wishes, the חתן and כלה turned to the כלה's house—in this case also the חתן's—to eat a tasty meal.

   

Suddenly, a galloping horse and wagon appeared in the distance, approaching the house of the בעלי שמחה with lightning speed. The participants at the wedding stood up on their tiptoes. Who are the late guests arriving after everyone else?

   

The horse hastily stopped its wild run, and before the gathered crowd jumped out of the wagon... the first חתן and his mother. She is already prepared to forgo [the money], the מחותנת'טע announced ceremoniously. Let them set the חופה in a מזל'דיגע שעה! Someone then whispered the unpleasant news in her ear.

   

Shocked and shamed, the former מחותנים turned around with lowered heads, and quickly took off from the village. From Heaven, it was evidently destined for the poor orphan to have better merchandise.

   

In Sitchel, R' Moshe Malik had a good name as an acclaimed למדן and ירא שמים, and his good מידות outshone everything. Every weekend, starting from Thursday until ערב שבת close to זמן, R' Moshe went around the houses to collect leftover חלות, בילקעלעך, cakes, and what not, which he then distributed to the poor of the village.

   

Unfortunately, the couple did not merit children, but they filled the void in a unique way. R' Bentzion Kratz, a Sitchel inhabitant, used to travel around the villages for פרנסה. On one of his trips, he found a row of nut trees in the fields on the way home.

   

His stomach rumbled with hunger, and grabbing the free find, R' Bentzion tore off as many as he could. While still on the road, he ate the unripe nuts, and on that hot day, it brought him a strong thirst. As soon as he arrived home, R' Bentzion immediately poured himself one glass of cold water after another.

   

The drastic physical changes had a bad effect on his stomach, and created a poisoning (*fargiftigung*). No more than a few weeks later, שבת פרשת קרח 5694 (1934), he parted from the world, leaving behind a full house of young orphans.

Medicine: Unripe Nuts

Eating unripe (green) walnuts can cause severe gastric distress due to high tannin levels. Combined with drinking large amounts of cold water on a hot day, this could lead to shock or acute poisoning, especially in an era without emergency rooms. It was a tragic, accidental death.

AI Generated
   

The childless R' Moshe took the unfortunate children under his supervision, as if they were his own. He used to help the boy say Kaddish word-for-word daily, bending down to pinch the little one's cheek, ensuring the children learned well in חדר, and seeing to help them grow materially and spiritually, as was their father's will.

   

R' Moshe Chaim Malik and his wife were unfortunately killed in Auschwitz, הי"ד.

 

Chapter Nine — Sitchel Personalities

Sitchel Personalities

"The Carp Heads"—this is what the Sitchel בחורים were called in the surrounding ישיבות. In the Hungarian and Romanian מתיבתות, it was accepted that the Maramureș בחורים were smart and sharp, and understood a piece of גמרא well. "מבני עניים תצא תורה" (Torah comes forth from the children of the poor); and where else but in Maramureș did they know what it meant to struggle for a piece of bread?

Folklore: "Carp Heads"

Why "Carp Heads"? In Yiddish folklore, the head of the fish is reserved for the head of the household because it symbolizes leadership and intellect ("Shenema l'rosh"—that we may be like the head). Calling Maramureș students "Carp Heads" was a backhanded compliment: they were considered sharp, stubborn, and tough—hard to catch, but valuable.

AI Generated

Specifically, however, the בחורי חמד of Sitchel stood out as מתמידים and לומדים. While some Sitchel בחורים went to learn a trade after their חדר years, many simple but honest working Jews sent their sons to ישיבה, where they grew into beautiful תלמידי חכמים.

In Maramureș proper, there were no ישיבות, so they went to learn in neighboring Bukovina and other regions. A large portion of the Sitchel בחורים learned in the Vishever Yeshiva, among them the דיין's eldest son, Chaim Naftali Hertz Widman, and the שוחט's son, R' Yosef Shmuel Foigel עמו"ש. Others went to Vizhnitz, Sighet, or Ashkenazi ישיבות.

IMAGE PLACEHOLDER

In the summer, the בחורים used to jump in here to catch a טבילה

Catching a glimpse into the village itself, among the simple-looking Jews by the stalls and tools, we find enough with whom the קהילה could take pride. It is indeed a remarkable fact that in Sitchel, they had to seek רבנים from outside the village, while it did not lack great people at all.

Sitchel bubbled with exalted Jews, תמידי חכמים and גומלי חסד, whose greatness was no secret.

A Butcher, A Shas Yid

In the year 5662 (1902), a "חברה ש"ס" was founded in Sitchel, with the goal that its members would finish the entire ש"ס every year. Such a חברה was a frequent phenomenon in the larger towns, but in a small village like Sitchel, it was rarer. On 7 Adar, the day of Moshe Rabbeinu's יארצייט, a grand סיום was celebrated in the home of the גבאי for all members of the Sitchel חברה ש"ס.

In addition, there were those who were called in Sitchel the "ש"ס אידן"—Jews whose custom was to finish the entire ש"ס themselves every single year. These Jews were highly esteemed by the other villagers for their knowledge and חשקת התורה, though they did not seek honor or fanfare at all, keeping their למדנות quiet and modest.

Torah Study: The "Shas Yid"

The term "Shas Yid" can be considered the highest honorific of titles in the Jewish world, often outranking "Rabbi." It refers to someone who has mastered the entire Talmud (Shas) by heart. In an era before ArtScroll or digital search engines, a Shas Yid was a walking encyclopedia. To finish the entire Talmud every year requires learning roughly 7-8 pages (Blatt) a day, every single day—a superhuman feat of diligence.

AI Generated

R' Avigdor Moshe Fried was counted among these exalted Jews. Being a בכור, he finished ש"ס every year on ערב פסח, sitting surrounded by all the other בכורים at the סיום.

Ritual: Siyum Bechorim

Bechorim are required to fast on Erev Pesach. However, if they participate in a Siyum, joy overrides the fast. R' Avigdor Moshe didn't just finish one tractate; he finished the entire Shas.

AI Generated
IMAGE PLACEHOLDER

In his quiet way, R' Avigdor Moshe toiled in תורה יומם ולילה, while his faithful wife Ettya, a daughter of his uncle R' Yuda Fried, ran a small shop to feed the family.

Jews used to bring their יארצייט candles to the בית המדרש, as it is brought in ספרים that it is a טובה for the נשמה when one davens and learns by the light. This came in handy for R' Avigdor Moshe in the long nights, when he sat in the בית המדרש and peered into the small letters by the light of the candle. His fingertips were always blackened, because being engrossed in learning, he would not feel the candle burning down in his hand.

Family History: Blackened Fingers

This detail about R' Avigdor Moshe's blackened fingertips illustrates the concept of Mesiras Nefesh (Self-Sacrifice) for Torah. In a village without electricity, he relied on the "leftover" light of Yahrtzeit candles, physically burning his hands to gain a few more minutes of study time.

AI Generated

When the first sunbeams appeared on the horizon, before they managed to penetrate the window, one could already notice R' Avigdor Moshe sitting pulled up to the window with the ספר, to learn by their pale light.

R' Avigdor Moshe did not have a light 'pekel'. On Wednesday פרשת עקב 5674 (1914), mere days after the outbreak of the First World War, his wife was taken from him at the young age of 45 years, no more than thirty-four years after their wedding.

"אין אשה מתה אלא לבעלה." With the loss of his wife, R' Avigdor Moshe began to feel the burden his wife had lifted from his shoulders until now, in the household management just as with פרנסה. As a middle-aged Jew, he suddenly received the yoke of supporting a house of orphans.

Not wishing to benefit from his חכמת התורה, R' Avigdor Moshe sought a job to feed the family מיגיע כפיו. He did not look at the grand title he could have borne, and accepted a position as a קצב (butcher).

Sociology: The Scholar-Butcher

In most communities, the butcher was a simple, unlearned man. The fact that R' Avigdor Moshe—a scholar capable of being a Town Rabbi—chose to chop meat instead reflects his extreme humility. He followed the dictum of the Sages: "Skin a carcass in the market rather than need people's help." To him, honest labor was holier than taking charity.

AI Generated

With the עניוות of Jews of old, R' Avigdor Moshe never made a fuss about himself, and everything was fitting for him to do. He used to drag the goat on his shoulders, holding the front legs with one hand and the back ones with the other, so the animal hugged his neck like a scarf.

R' Avigdor Moshe did not consider leading a single life; the תורה says, "האדם לבדו  לא טוב היות". In Sitchel, unfortunately, there was no lack of אלמנות, and he therefore had a local selection. He was suggested the widow Driezel, a daughter of R' Isaac Hersh Fruchter, who, just like him, was left alone with a house of orphans. The אלמנה agreed to marry R' Avigdor Moshe and serve him faithfully, but with a condition: the זכות of half his Torah learning would also go to her. The condition resonated with both sides, and the wedding between the middle-aged couple lifted everyone's spirits.

Spirituality: The "Yisaschar Zevulun" Contract

This condition wasn't just a gesture; it was a serious spiritual contract. In Jewish thought, one can "sell" or "share" the spiritual reward of Mitzvos (like a Yissachar-Zevulun partnership). By agreeing to this, Driezel was ensuring her own place in the World to Come, acting as a true partner in his scholarship.

AI Generated

R' Avigdor Moshe was a loyal חסיד of the holy "צמח צדיק," R' Menachem Mendel Hager, the youngest son of the *תורת חיים*. He had the זכיה that the *צמח* served as מסדר קידושין at his first wedding, one of the last before his הסתלקות.

This is perhaps not the place to describe who the *צמח צדיק* was, but mentioning this great Jew, it is worth citing an interesting episode. After the פטירה of the *אהבת שלום*, the father of the *תורת חיים* and grandfather of the *צמח צדיק*, the vast majority of the *אהבת שלום*'s followers continued traveling to Kosov, to the ממלא מקום R' Chaim. For a daughter-in-law of the *אהבת שלום*, the wife of R' Dovid'l of Zablotov, this matter did not sit well.

She held that it wasn't fair that her brother-in-law R' Chaim received all the authority in Kosov, where the family had established a beautiful kingdom, while her husband had to settle in Zablotov, a small village with a weak פרנסה. Standing once in the presence of the *תורת חיים*, she remarked, "If the pan is well-greased with fat, is it a trick that the potato kugel succeeds?" With this comparison, she wanted to imply that it was no wisdom that the *אהבת שלום*'s crowd was now traveling to the *תורת חיים*, since they had fallen into his hands when he took over the Kosover court.

"Eh, what does a woman understand?" the *תורת חיים* waved his hand. "The חכמים say in יומא ס"ו ע"ב 'אין חכמה באשה אלא בפלך'—a woman's wisdom is only at the spindle. By the children, we will see the truth!"

His words proved correct. The צמח צדיק, the youngest son of the תורת חיים, built a court for himself in Vizhnitz with his own hands, and although he was not the heir to the Kosover court, he took over the entire crowd from his father and everyone ran there.

After the loss of his Rebbe in the year 5645 (1885), R' Avigdor Moshe became a fervent חסיד of the *צמח צדיק*'s grandson, R' Pinchas Hager, the sixth son of R' Baruch. R' Pinchas was the Rav in Borsha, R' Avigdor Moshe's hometown; in fact, the Rabbinical seat in Borsha was assigned to him thanks to R' Avigdor Moshe.

As mentioned earlier, the Maramureș towns and villages provided their own כלי קודש since the הסתלקות of the *תורת חיים* in 5614 (1854), unlike before, when the Kosover dynasty ruled over the רבנים and שוחטים of the entire region. Several years later, in the year 5615 (1855), R' Yaakov Hersh Waldman ז"ל was appointed as Rav in Borsha.

R' Yaakov Hersh Waldman belonged to the Chassidim of Sanz-Sighet, while the Jews of the region more or less considered themselves followers of Kosov-Vizhnitz. R' Yaakov Hersh only received the position through the *צמח צדיק*, who held himself on good terms with Sanz, and because of his extraordinary גדלות בתורה.

When R' Yaakov Hersh's service ended in the year 5643 (1883), the בני הקהילה in Borsha split in two regarding their opinion on whom to appoint in his place. For some inhabitants, it was already difficult to bow to Kosov-Vizhnitz after being under R' Yaakov Hersh, but others held true to their original roots and wanted to appoint a Rav specifically from the Kosov-Vizhnitz ranks. In such a way, it was impossible to satisfy everyone's taste, and a serious dispute broke out over the Rabbinical seat in Borsha.

Although it had already been a long time since R' Avigdor Moshe had left his hometown, he kept a watchful eye on developments from his residence in Sitchel. Being a fervent Vizhnitzer חסיד since the *צמח צדיק*, R' Avigdor Moshe could not bear the thought that Borsha should be let out of their hands. He therefore decided to involve himself in the matter and see that the seat should pass to his Rebbe's grandson, R' Pinchas.

Borsha was then still under the Austro-Hungarian Empire, where the law stated that every Rav must be officially approved by the government. For this, R' Koppel Reich lobbied in the high windows in Budapest, while R' Avigdor Moshe concentrated on influencing the inhabitants. The efforts on both fronts bore fruit—the Borsha Jews agreed to submit to Kosov-Vizhnitz, and the city authorities approved R' Pinchas Hager as Rav in Borsha. R' Pinchas held this position for twenty-two years, from 5653 (1893) until 5675 (1915). He was נפטר in the year 5701 (1941) in the city of Sighet, זצ"ל.

Politics: The Kingmaker

Perhaps this aneccdote reveals R' Avigdor Moshe's hidden influence. Though he was a simple resident of Sitchel, he was a "Kingmaker". His ability to maneuver the Rabbinical appointment in Borsha—dealing with both the Chassidish courts and the Hungarian government—shows he was a man of immense stature and capability, far beyond his unassuming ways.

AI Generated

R' Avigdor Moshe accepted the new Rav as his Rebbe, and on the Holy Days, he used to travel to Borsha to soak in R' Pinchas's presence. "He is exactly like the *צמח*," R' Avigdor Moshe once expressed.

When the Vishever Rav visited Sitchel for שבת, he paid a visit on Sunday to R' Avigdor Moshe, who was by then confined to his house. After witnessing R' Avigdor Moshe's extraordinary התמדה and חשקת התורה, R' Mendel remarked, standing by the door on his way out, "There is no question that in Heaven they will say of him 'אשרי מי שבא לכאן ותלמודו בידו'—fortunate is the person who comes up to Heaven not empty-handed, but full of Torah."

The דיין, HaRav HaGaon R' Yechezkel, used to pass R' Avigdor Moshe upon entering the shul on his way to his seat. "Nu, R' Avigdor Moshe," was his daily question to the village מתמיד, "how many blatt גמרא did you daven off today?..." This was, of course, merely a joke; R' Avigdor Moshe was proficient in everything he learned with ראשונים and אחרונים.

When the Rav taught his שיעור in מסכת עבודה זרה, he sometimes reached a place where the piece was missing in the old גמרא. In such a case, HaRav HaGaon R' Yechezkel would call R' Avigdor Moshe, who always sat in the corner of the בית המדרש and learned, "R' Avigdor Moshe, come here and say what is missing." Without any extra hesitation, R' Avigdor Moshe would immediately begin reciting the entire exact text by heart.

History: The Missing Pages

Why were pieces missing in the Gemara? In Eastern Europe, books were expensive and used for generations. The pages of a communal Gemara were often worn out, torn, or stained with candle wax from decades of use. R' Avigdor Moshe served as a "Human Backup Drive," restoring the lost text from his memory.

AI Generated

Since he did not have his own ש"ס at home, R' Avigdor Moshe used to learn regularly in the בית המדרש with his grandson, R' Mendel Fried. More than once it happened that Rashi was torn in the worn-out גמרא in shul, but with R' Avigdor Moshe there was nothing to worry about—he began reciting the text by heart like a Jew says Ashrei.

The wife of R' Shimon Landau, who went away as a soldier in the First World War, gave away one room of her apartment as a בית המדרש for the בחורים. There they davened and learned, and a מנין was never lacking. The בחורים preferred to spend time at the Widow Landau's rather than meet R' Avigdor Moshe Fried in the large בית המדרש, who always used to test them... R' Avigdor Moshe חלילה did not mean to show off over them; on the contrary, he wanted them to feel a good taste in Torah, to discuss the learning and thus become clear in it. The בחורים, who were far from his level, took it personally, however, and it caused them embarrassment.

On a long summer Friday, R' Avigdor Moshe once set out with his grandson R' Mendel Fried to Dragmirest, where the cattle market was, planning to stay there over שבת. In the middle of the way, R' Avigdor Moshe suddenly grabbed his head: The שטריימל! He had left it at home in Sitchel! R' Mendel glanced at his watch. "It is still early enough, Zeide," he spoke up. "We can go home and set out on the way again." R' Avigdor Moshe, however, did not want to hear of it. In such a way, they would arrive after חצות היום, and he had no desire to break his custom of awaiting the holy שבת with learning and spiritual preparations. Not losing himself, he cut off the hair from the cattle he had taken with him, sewed it together, and crowned the round bundle as his שטריימל for שבת...

Family Legend: The Cow-Hair Shtreimel

This story is a powerful testament to R' Avigdor Moshe's priorities. He valued his heilig Shabbos preparation over his physical dignity, but still insisted on his Chasidish levush. Wearing a bundle of raw hair as a hat would have looked silly, but he wore it with pride to honor the Shabbos without sacrificing his learning time.

AI Generated

מפני הרעה נאסף הצדיק

The terrible nightmare that awaited European Jewry spared R' Avigdor Moshe, who departed from the world just before it all began. On Thursday פרשת ראה, שבת מברכין חודש אלול 5699 (1939), three weeks before the wicked Hitler ימ"ש began his dark attack on Poland, R' Avigdor Moshe was taken to the ישיבה של מעלה at the age of 78 years. תנצבה.

Theology: "Before the Evil"

The phrase "Mifnei Hara'ah" (Taken before the evil) comes from Isaiah 57:1. It is a common comfort offered when a Tzaddik dies just before a tragedy. R' Avigdor Moshe died in August 1939; WWII began September 1, 1939. He was spared the horrors of the Holocaust that wiped out his community shortly after.

AI Generated

Berl dem Rav's

Among those who could undoubtedly have occupied the Sitchel Rabbinical post was R' Berl Kizelnik, a son of the Rozavli Rav, or "Berl dem Rav's" as he was called. R' Berl was a great יודע ספר; even the דיין HaRav HaGaon R' Yechezkel used to send difficult questions to ask him. R' Berl, however, never sought a position that would bring him greatness, and since he did not need money either—his father-in-law, R' Eliezer Perl of Sieu, was a גביר and supported him with all his needs—he preferred to forgo the whole thing to sit calmly and grow in learning.

With his refined מדות and עניוות, R' Berl, after the פטירה of his father, R' Yitzchok Menachem Kizelnik ז"ל, gave up the seat in Rozavli. Although he was the eldest son, and likely the most suitable candidate to take over the position, he let his younger brother R' Shmelka take it over.

After the First World War, the wheel turned downwards for his father-in-law, and he lost his wealth ר"ל. Being suddenly forced to bear the burden of feeding the household, R' Berl began giving away time to learn with בחורימ'לעך. The earnings, however, did not suffice for פרנסה, so R' Berl truly fulfilled "פשוט נבילה בשוקא ואל תצטרך לבריות" (Skin a carcass in the market rather than need people's help) and became a קצב. It was no shame for him to leave all his talents aside and chop meat for the public, working side by side with his מחותן, R' Avigdor Moshe Fried.

A slaughterhouse in the אלטער היים was always a noisy place, where the simple butchers let themselves be heard with their shouting at work. If the meat-chopper was a boorish fellow and his animal was declared טריפה, it was even worse. The shouting and screaming brought all the townspeople to the scene, as the קצב attacked the unfortunate שוחט ובודק who had to inform him that the animal was טריפה.

IMAGE PLACEHOLDER

The slaughterhouse in Sitchel

From the Sitchel "Schlafbrik," as the slaughterhouse was called, a noise was also heard, but of a completely different sort. The two קצבים, R' Berl Kizelnik and R' Avigdor Moshe, and the שוחט R' Tzvi Meir, argued over every question in the ספרי הלכה, throwing together all opinions and methods until they came to an agreement.

Scene: The Holy Slaughterhouse

This is a remarkable scene: A slaughterhouse is usually a place of blood and rough language. In Sitchel, the butchers were scholars debating Halacha with the Shochet while they worked. It transforms the mundane act of butchery into a *Beis Medrash*. R' Avigdor Moshe and R' Berl Kizelnik elevated their workplace into a sanctuary.

AI Generated

R' Berl was still a young man, in his early sixties, when he fell into a very severe illness. From day to day his strength became weaker, and although he was never one to burden others, he was forced to let himself be served by his children and grandchildren. His grandson, the aforementioned R' Mendel Fried—a son of R' Berl's daughter Chaya Sarah, who was a daughter-in-law of R' Avigdor Moshe Fried—had the זכיה to put on his תפילין every single day.

R' Berl never complained about his pain, strengthening himself with "אשרי הגבר אשר תיסרנו ק-ה"—fortunate is the man whom the Creator tests with pain in this world; "ומתורתך תלמדנו"—the pain did not manage to affect his mind. Lying in bed while struggling with the suffering, he used to converse in learning with his grandson Mendel, testing him on what he had learned in ישיבה. The Torah was the driving force that sustained him in his hardest moments.

R' Mendel Fried used to recount with astonishment how his grandfather was able to debate with him with extraordinary clarity in the difficult סוגיא of "Kukhin" in Bava Basra page 100, which he had learned in ישיבה that semester.

Monday morning פרשת שופטים, Yom Kippur Katan Erev Rosh Chodesh Elul 5696 (1936), when Mendel took off the תפילין for his grandfather after davening, R' Berl said to him, "Mendel, here are my תפילין. I won't need them anymore." R' Berl was unfortunately correct. That day, before he reached the sixty-eighth anniversary of his birth, R' Berl Kizelnik ז"ל was taken to his place in גן עדן. תנצב"ה.

A Rebbe in the Village

In the 1920s (תר"פ years), a fresh young man settled in Sitchel: R' Aharon Kahana, a son of HaRav R' Nachman Kahana זצ"ל of Spinka, and son-in-law of R' Chaim Dachner of Massif. In that period, HaRav HaGaon R' Yechezkel had not yet been appointed as דיין, and the village stood without official leadership. Being a great עילוי וחריף, a תלמיד חכם one of a kind, the village Jews soon began to flock to him and come to him with all their questions, considering R' Aharon their unofficial Rav.

But not everyone in the village looked upon R' Aharon's popularity with good eyes. As in many Maramureș communities, a majority of the town's Jews consisted of Vizhnitzer חסידים, and it did not please them at all that a young man from the Spinka court was coming to rule over them.

Chassidus: Spinka vs. Vizhnitz

Spinka (from nearby Sapinta) was known for intense, fiery prayer (*Hislaavus*) and strict adherence to Kabbalah. Vizhnitz was known for warmth, melody (*Niggun*), and *Ahavas Yisrael*. While both were Chassidic, their "flavors" were different enough to cause tension in a small village where every nuance of custom mattered.

AI Generated
IMAGE PLACEHOLDER

An advertisement in the monthly journal "Degel HaTorah" regarding his ספר "V'erech HaKohen"

For R' Aharon, disputes and politics held no place, and he did not seek to tangle with anyone from the קהילה. He therefore politely declined to accept the Rabbinical post in the village, and instead created his own corner and opened a Spinka בית המדרש, where all his adherents found a place.

IMAGE PLACEHOLDER

In the year 5685 (1925), a larger בית המדרש was built for him, where R' Aharon conducted the תפילות and led his court. He used to receive Jews for ברכות and guidance, and many were truly helped by him. R' Aharon also authored and printed his ספר in the year 5688 (1928) while living in Sitchel.

Later, the community in Bistra invited him to come serve in the local Rabbinical post there, and R' Aharon accepted it. He then left Sitchel to move to Bistra, where he remained until he was unfortunately taken away to Auschwitz, הי"ד. R' Aharon Kahana left the new בית המדרש behind, but it did not stand empty. It fell as an inheritance to the craftsmen (baalei melacha) of Sitchel, who conducted an independent מנין and schedule of שיעורים there.

The Blacksmith

Serving as גבאי in this workers' בית המדרש was R' Yitzchok Ostulosh, the blacksmith of Sitchel. R' Yitzchok fulfilled "By the sweat of your brow" in the old-fashioned Jewish way—all day long he stood with a red, sweaty face, fixing wheels and plowshares, and what not.

Sociology: The Blacksmith

In Yiddish folklore, the Blacksmith (*Der Shmid*) is often portrayed as a simple, strong man with little learning. R' Yitzchok breaks this stereotype. He was a leader, a Gabbai, and a financier of the Talmud Torah. It shows that in Maramureș, physical strength and spiritual stature often went hand-in-hand.

AI Generated
IMAGE PLACEHOLDER

The hard work, however, brought a nice פרנסה, as R' Yitzchok was the only blacksmith in the village. A large portion of his earnings went to צדקה purposes; the orphans in the village lived from his support. In a period of ten years, R' Yitzchok was elected several times among the town leaders. In the year 5689 (1929), he helped greatly with building a new building for the תלמוד תורה, which served the dual purpose of a place for תפילה on Shabbos. In the פנקס הקהילה, it is recorded that on מוש"ק וירא 5690 (1930), a consultation took place regarding the debt of fourteen and a half thousand Lei owed to R' Yitzchok Ostulosh, which he had laid out for the building of the תלמוד תורה.

IMAGE PLACEHOLDER

R' Yitzchok Ostulosh's house

The דיין HaRav HaGaon R' Yechezkel once approached R' Yitzchok Ostulosh in the middle of the freezing winter, and asked him to send over some wood for heating with "one of your goyim." R' Yitzchok put on a pair of surprised eyes, as if to ask, why does it occur to you to ask this of me? How does a blacksmith come to have a business with wood? "I don't know what," the דיין complained, seeing R' Yitzchok's astonished reaction. "The goyim don't want to bring me any wood."

"And what am I guilty of?" R' Yitzchok asked with דרך ארץ. "All the goyim here in the village belong to you, after all," the דיין explained. "If you order them, they will certainly obey." R' Yitzchok raised his eyebrows. What is the meaning of this strange mistake?

IMAGE PLACEHOLDER

When R' Yitzchok inquired of HaRav HaGaon R' Yechezkel where he got this idea, it turned out that since the goyim constantly came in to the blacksmith to fix things, it seemed to the דיין that they all worked for R' Yitzchok and were subservient to him... R' Yitzchok, of course, took the matter into his own hands anyway, and ensured the wood reached the דיין.

The Kol Bo'nik

Another example of a Sitchel Jew who wrapped his learning in a cloak of simplicity was R' Yosef Yozpa Steinmetz, a cousin of the שוחט R' Tzvi Meir Foigel. He had the "Kol Bo" (general store) in the village, where he sold an assortment of pots, knives, fabrics (raw materials), and other useful household goods from which one could make a few cents.

In the village, it was known that as much as R' Yosef Yozpa waited for customers to arrive, it was no comparison to his joy when they left. Then he could grab the גמרא and continue learning loudly, his most beloved business. R' Yosef Yozpa did not let an extra second be wasted between one customer and the next. The contrast of a seemingly simple worker to a diligent בן תורה would have been astounding—but not in Sitchel.

The Baal Mekubal

In the attic of the Sitchel בית המדרש, an old ספר הזוהר was found after the war, the property of the shul. Flipping through the yellowed, crumbling pages, one finds here and there a short line of written words, the light brown ink poured in a quick, organized script.

IMAGE PLACEHOLDER

The author of these deep notes is R' Moshe Leib Vax, a great תלמיד חכם and בעל מקובל from Sitchel. He used to learn in this ספר הזוהר of the בית המדרש; of owning one's own, one could only dream in those years. Even standard ספרים, much cheaper than the rarely-used קבלה ספר, were a luxury very few could afford; for a גמרא one used the ש"ס of the בית המדרש, or went over to R' Chaim Ganz to borrow from his ש"ס.

Economics: The Cost of Books

Today, we have shelves full of Seforim. In Sitchel, owning a personal Gemara was a luxury; owning a Zohar was almost unheard of. R' Moshe Leib Vax had to use the communal copy in the Beis Medrash.

AI Generated

When writing his notes, R' Moshe Leib used to mark the date. It is remarkable that in this ספר הזוהר, which was freshly reprinted in the year 5672 (1912), one finds חידושים dated as early as the year 5679 (1919).

LIST OF NAMES PLACEHOLDER

By a piece of Zohar regarding the matter of giving צדקה, after R' Moshe Leib's insights on it, he adds: "ציינתי—Therefore I have noted this, to call attention to the greatness of giving צדקה." From these words, it is clear that the מצוה carried great importance for him, and he himself distributed צדקה with a broad hand. Then he adds the date: "Today is Thursday of Parshas Tzav and the year 5689," adding the קביעות of that year—זש"ה, which is an acronym: ז—Rosh Hashanah fell on Shabbos; ש—the months of Cheshvan and Kislev were both full (shleimim); and ה—the first day of Pesach will fall on Thursday.

IMAGE PLACEHOLDER

R' Moshe Leib Vax was already in his nineties when he was killed in Auschwitz, הי"ד.

Prominent Residents

Among the exalted תלמידי חכמים was also counted R' Shlomo Davidovitch, a מתמיד עצום who did not let a minute pass in vain. R' Shlomo was one of the few real Sigheter חסידים with heart and soul, being a student of the *קדושת יום טוב* זי"ע.

IMAGE PLACEHOLDER

R' Shlomo was one of the wealthy בעלי בתים in Sitchel. He used to gladly lend money to everyone, goyim just like להבדיל Jews. The loans were usually for a week, giving him the nickname "R' Shlomo the Vocherer" (Weekly Lender).

Economics: The "Vocher"

A "Vocher" (Weekly Merchant) was a critical part of the village economy. Peasants were paid weekly or sold their produce at the weekly market. R' Shlomo provided the liquidity they needed to buy seeds or tools during the week, to be repaid on market day. He was the village's short-term bank.

AI Generated

An important personality in Sitchel whom it is not right to omit was R' Shlomo Fruchter. He was a clever Jew and a man of knowledge, and for a period of long years he served as secretary of the קהילה. In the year 5684 (1924), he published a pamphlet for the first time, *Divrei Shlomo* and *Pri Shlomo*. Later he published the ספר *Igeres Shlomo*, where he brings together the history of the Fruchter, Stern, and Adler families.

Under a Veil

Sitchel was also a home for Jews who hid their righteousness, whom their acquaintances truly learned to know only after death. Of a select few, people did have suspicions that they possessed something more within themselves than their veil of simplicity, though perhaps they did not fully grasp their levels; for example, R' Moshe Aharon Stein, whom people used to call "The Lamed-Vovnik".

IMAGE PLACEHOLDER

Sefer Divrei Shlomo by R' Shlomo Fruchter

For example, R' Nachum Hersh Glazer, a skilled merchant, was a member of the חברה ש"ס, as his brother-in-law R' Shlomo Fruchter writes in his ספר *Divrei Shlomo* that he finished ש"ס twice.

IMAGE PLACEHOLDER

It was on a Thursday, פרשת נצבים וילך 5678 (1918), when the village of Sitchel was in an uproar. In the street, groups of Jews met in every corner, conversing in surprised tones, eyes open and astonished.

"Who would have dreamed?"

"If I hadn't heard it from an eyewitness, I wouldn't have believed it."

"Only the Creator knows what he saw—things of which we likely have no comprehension at all."

"And to know that such a person walked among us all these years and it didn't occur to anyone!"

The talk was about R' Hersh Mendel Ganz, a simple Sitchel resident who had just left the world לחיי עולם הבא. He came home from the בית המדרש in the morning, the know-it-alls related, and asked that straw be prepared for him. The request was striking to the household members, but without extra questions, they complied.

R' Hersh Mendel spread the straw on the bare earth and lay down on it. "I do not want to die in bed," he explained, to the horror of his shaken family members.

After a while on the ground, R' Hersh Mendel suddenly lifted himself up. "Not yet," he spoke as if to himself. He sat up and engrossed himself in his עבודת השם, to the partial relief of the family. The time passed in tension, while those present whispered among themselves with wonder and fear. The large clock on the wall struck twelve times, indicating חצות היום.

R' Hersh Mendel suddenly closed the ספר and let everything be. He lay down on the ground once again, quietly mumbled the פסוקים to himself, and closed his eyes... forever, at the young age of 74 years.

Kabbalah: Ruach HaKodesh

The story of R' Hersh Mendel predicting the exact moment of his death implies he possessed Ruach HaKodesh (Divine Inspiration). In Chassidic tradition, hidden Tzaddikim often reveal their true stature only in their final moments, leaving the community awestruck.

AI Generated

This was the life of a Sitchel Jew, until his last breath—quiet, simple, and restrained, and oh, how exalted.

Chapter Ten — Gezeiros

Gezeiros

Difficult times arrived in Europe, storming up the calm waters upon which life had flowed until then. The entire eastern part of the continent became entangled in a difficult, bitter מלחמה, known as "The Great War," or "The First World War" as we call it today.

Maramureș was then under the rule of the Austro-Hungarian Monarchy, just like many other countries and regions in that era, including Siebenbürgen (Transylvania), Galicia, Czechia, Slovakia, and Yugoslavia. These lands possessed certain rights of independence but were still subject to the Austro-Hungarian government.

History: "Frayer Yosef"

The Jews of this region had a deep affection for the Austro-Hungarian Emperor, Franz Joseph (1830 - 1916). They affectionately called him "“Ephraim Yossel” and as h”rych, ha-keisar, yarum hodo (“the Emperor, may his Majesty be exalted”)" He granted Jews full civil rights in 1867 and was seen as their protector against local antisemitism. When the war started, Jews enlisted with genuine patriotism to defend "their" Emperor.

AI Generated

Several years earlier, the Austro-Hungarian military had conquered and annexed Serbia to the empire following a series of bloody battles. The defeat and foreign rule within their borders was a bitter pill for the Serbians to swallow, and they did not want to make peace with the new administration in their homeland.

IMAGE PLACEHOLDER

The resentment of the Serbian citizens came to its sharpest expression when Ferdinand, the future Austro-Hungarian Crown Prince and nephew of Franz Joseph, wanted to show his wife the great kingdom that awaited them. The couple set out on a journey across the vast Austro-Hungarian territory, including Serbia in their visit. Wishing to vent his anger, one of his subjects in Sarajevo, in the Herzegovina region, greeted the heir to the throne with a fatal bullet, and he fell dead on the spot.

History: The Spark

The "subject" mentioned here was Gavrilo Princip, a 19-year-old Serbian nationalist. The assassination took place on June 28, 1914. It is famous for being the single event that triggered a domino effect, dragging the entire world into war within a month due to complex secret alliances.

AI Generated

This lit the first match, and it did not require a great war strategist to know that a hellish fire was about to break out. The two countries quickly began negotiating, but seeing that no progress was being made—Serbia absolutely refused to hand over the criminal—Austria went to war against Serbia a month later, several days into אב תר"ע"ד (Av, 1914).

IMAGE PLACEHOLDER

As soon as the air filled with gunpowder, Germany, with its unquenchable thirst for power, immediately joined in. Barely three days after the outbreak of the Austro-Hungarian war with Serbia, she declared war against Russia, and shortly thereafter against her close neighbor, France.

Austria-Hungary had never been a good friend of Russia, and following that day, the monarchy aligned itself with Germany's side against their common enemy, the Russian Bear.

The spirit of war began to spread across Europe with the speed of a raging forest fire. England positioned itself on the side of Russia, declaring war against Germany and Austria-Hungary. Meanwhile, France, being at war with the invading Germans, broadened its front to Austria-Hungary, Germany's war ally.

Turkey, on the other hand, had a secret agreement with Germany to support one another in the event of a military attack, which now forced her into the war on the side of Austria-Hungary and Germany.

England's goal in jumping into the battlefield was not to annex fresh territory to its rule. The purpose was to help Russia fight the opposing powerful empires in Europe, Austria-Hungary and Germany. But with eating comes the appetite, and when Turkey aligned with the opposing side, England suddenly desired to take Palestine from the Turk.

For over a year and three-quarters, the American government observed the bitter battles in Europe as a bystander. At the beginning of the month of ניסן תרע"ו (1916), the United States finally took a position on England's side, naturally, and eight months later declared its own war against Austria-Hungary.

The cruel World War encompassed half the globe: on one side Germany, Austria-Hungary, and Turkey; on the other side Russia, England, France, and America. For four years the battles continued, in which soldiers fought face to face; warplanes and advanced bombs were not yet known.

Warfare: The Trenches

The text notes that "advanced bombs were not known." WWI was defined by Trench Warfare. Soldiers lived in muddy ditches for months, fighting over a few yards of land. While they didn't have the heavy bombers of WWII, they faced new horrors like Poison Gas and machine guns, which made it a war of attrition (wearing the enemy down).

AI Generated

The opposing armies both possessed Jewish soldiers among their ranks. Jewish men were taken for forced service to the front, where they could unknowingly fight against their own Jewish brothers. Sometimes a wretched scream was heard, "Oy, a *Tatte* of eight children has fallen a קרבן!" and immediately after, the heart-rending cry, "שמע ישראל!" from the opposite direction.

Tragedy: Brother against Brother

This was the unique tragedy of the Jewish people in WWI. German Jews fought Russian Jews; Austrian Jews fought French Jews. There are many recorded stories of soldiers hearing "Shema Yisrael" from the enemy trenches and realizing they were shooting at their own people.

AI Generated

In proportion to its inhabitants, the village of Sitchel contributed a relatively large share to the number of Jewish fallen in the war. Young men and middle-aged men were forced to place themselves in the most dangerous zones, from which several never returned, leaving children as living orphans and wives as eternal עגונות.

Halacha: The Agunah Crisis

The war created a massive Halachic crisis. An Agunah ("chained woman") cannot remarry unless there is proof her husband died. In WWI, millions of soldiers went missing in action or were buried in mass graves without identification. Rabbis across Europe worked day and night to find leniencies in Jewish law to allow these widows to remarry based on witness testimony.

AI Generated

Sitchel lost the following קרבנות in the war:
    R' Meshulam Kasirer, 24 years old; R' Yekusiel Zalman Ganz, 26 years old; R' Shimon Landau, 34 years old; R' Chaim ben R' Shmuel Fruchter, 42 years old; R' Yitzchok Eizik ben R' Shmuel and Golda Yenta Rosenberg; R' Mordechai ben R' Avraham and Frieda Einhorn, 56 years old; R' Shmuel ben R' Avraham and Rachel Stern, 20 years old, ע"ה.

On Monday פרשת ויצא in the year תרע"ט (1918), the killings finally came to a standstill. Austria-Hungary, Germany, and Turkey lay shattered and defeated, not daring to lift their heads. The official peace treaty was signed only half a year later in France. It was over for the mighty kingdom; Austria and Hungary were divided with torn borders, as whole chunks were cut off from all sides.

The larger half of Maramureș, the northern side, was allocated to a new government—Czechoslovakia; the region received the new name "Carpathian-Rus." The smaller half of Maramureș, the southern side, fell under Romania, including our village, Sitchel.

Geopolitics: The Treaty of Trianon

The Treaty of Trianon (1920) sliced Maramureș in half. The Tisza River became the border. Suddenly, families in Săcel (Romania) needed passports to visit relatives in Sighet or Hust (which became Czechoslovakia). This split the Vizhnitz Chassidic community into two different countries, complicating religious life for decades.

AI Generated

Auswanderung (Expulsion)

When the turmoil of the terrible war finally quieted down, a fresh trouble came upon the Jewish community in Sitchel. A new mayor was appointed in the village, a vicious שונא ישראל. The land was still bleeding from the war wounds, and the authority of the government was weak. Seeing that he would not have to answer to anyone, the wicked man took the law into his own hands.

History: The Power Vacuum (1919)

This expulsion happened during a chaotic gap in history. The Austrian Empire had collapsed, but the Romanian government hadn't fully established control yet. In this lawless vacuum, local warlords and corrupt mayors seized power. The "Permit from Bucharest" mentioned later signifies the moment the central Romanian government finally restored order.

AI Generated

One of his first steps after sitting down on the bench was to institute a גזירת גירוש on the local Jewish inhabitants. In a week's time, he announced, on Wednesday פרשת יתרו תרע"ט (1919), the decree would go into effect; until then, the Jews had time to pack up all their property and leave the village.

The brutal ordinance struck the Jewish קהילה in shock. In the few short days, they quickly began searching for which high windows they could knock on, but having no acquaintances in the new government, all their efforts ended in nothing. Before the ראשי קהילה managed to forge any friendships with the city fathers, the time ran out, and the Jews were forced to emigrate from the village in the middle of the freezing winter.

With the אויבערשטנ'ס help, however, the גזירה did not last too long. It was annulled after a few days; right at the beginning of פרשת משפטים, they obtained a permit from Bucharest to be allowed to live in Sitchel, and thus every Jew was permitted to return to his previous dwelling. Jewish life in Sitchel returned על מי מנוחות.

Sitchel in Suffering

"Sitchel in Suffering" — perhaps this is not the correct expression. Who did not suffer? Who managed to wiggle out of the claws of the German *yimach shemo*? Many books have been written about the history; mostly, we will focus on the pain and suffering caused by the Hungarian [neighbors] themselves, our neighbors of many years, which is less written about.

Chapter Eleven — Black Shadows

Black Shadows

There was nothing particular about that cool morning in the middle of the winter of 5698 (1938) to arouse suspicion for R' Chaim Mendel Pollack. He faithfully served all who entered equally, without distinction whether one came to send or receive mail, with an extraordinary calmness and good mood.

R' Chaim Mendel did not land on this government post from one day to the next. For such a respectable source of פרנסה, a nice amount of "protekzia" (connections) was required, a privilege R' Chaim Mendel achieved in a completely unexpected way.

Linguistics: Protekzia

Protekzia (Protecia) is a concept deeply embedded in Eastern European culture. It means "connections" or "pull." In a corrupt bureaucracy, laws didn't matter—only who you knew mattered.

AI Generated

R' Chaim Mendel Pollack came from Petrova, and married into Sitchel with a daughter of R' Mendel Fruchter. After the wedding, he was forced, like many young men in that era, to separate from his new wife and enlist in the army.

R' Chaim Mendel faithfully fulfilled his military duties throughout his entire service. Just before his term was about to expire, R' Chaim Mendel received a mission to carry out: the officer over his division ordered him to carry a bag of documents to a second division.

R' Chaim Mendel obediently accepted the order and immediately set out on the way. He still had quite a distance to his destination when he encountered a soldier from his regiment, and the two greeted each other in a friendly manner.

"Oy, my throat is dry," the soldier complained. "Chaim Mendel, are you coming to grab a drink of beer with me?"

R' Chaim Mendel let himself be persuaded, and they both went off to refresh themselves with a few cups. After sobering up, R' Chaim Mendel prepared to continue his way. He glanced into the bag, looked through all the documents, and felt sick: two important telegrams were missing!

After a lost moment, R' Chaim Mendel oriented himself and decided to keep silent. It would take a while for the news about the missing documents to reach his division, and by then, he would already be free.

To his bitter disappointment, however, no more than two days passed, and R' Chaim Mendel was arrested. The charge: selling secret documents to the enemy!

A difficult military trial awaited the innocent soldier in Ismail, Bessarabia. His father spent heavy money for a lawyer to defend him in court, but nothing worked. R' Chaim Mendel was sentenced to one year in a military prison with bitter, hard forced labor.

Geography: The Fortress of Ismail

Ismail was a notoriously harsh fortress-prison on the Danube Delta, near the Black Sea. It was a strategic military zone (Bessarabia) constantly disputed between Russia and Romania. For a Chassidic Jew, surviving a year in a military prison there—with kosher food being non-existent and antisemitism rampant—must have been a miracle in itself.

AI Generated
IMAGE PLACEHOLDER

R' Chaim Mendel spent nearly a full round year locked behind bars, not having the slightest clue how he had fallen into such a terrible situation. Four weeks before he was to be released, he was summoned to the prison office.

R' Chaim Mendel's heart began to flutter with fear at the unexpected announcement. What could they want from him now, before his release? If one behaves very well in prison, it sometimes happens that one is sent home early, but that is usually at least several months before the end of the sentence; for a shortening of two weeks, it does not pay to go through the bureaucracy. And perhaps it means the opposite—he worked too well, and they want to keep him another year for his service?...

R' Chaim Mendel must have been quite pale and trembling when he entered the commander's office, because the man evidently noticed his anxiety. "Do you know why I called you?" he turned to him in a surprisingly soft tone.

But R' Chaim Mendel only became more frightened. He answered nothing—from where should he know?

"We have just discovered," the commander began, "that you are completely clean of any suspicion. You have been sitting in prison this whole time for nothing!"

R' Chaim Mendel breathed a deep sigh of relief, barely believing his own ears. *Nu*, better late than never!

"The two lost documents were recently found," the commander continued with the shocking news. "They were lying hidden somewhere in the office, among other side papers. A massive investigation was undertaken regarding the event, and we have gotten to the bottom of a brazen scandal that was carried out at your expense."

The commander reminded R' Chaim Mendel that at the time the libel occurred, over a year ago, there was chaos in the Romanian government. King Ferdinand had died then, and during the shaky transition to a new rule, there was disorder in the military as well.

History: The Power Vacuum (1927)

King Ferdinand I ("The Unifier") died in 1927. His son Carol II had renounced the throne, leaving the crown to his 5-year-old grandson Michael. This created a massive power vacuum and a regency council, leading to years of political instability where military officers could act like warlords with impunity.

AI Generated

The officer over R' Chaim Mendel at the time, a vicious sonei Yisrael, seized the lawlessness as an opportunity to harm the Jewish soldier in his division. R' Chaim Mendel was about to be released from the army, and life was going too well for him for the officer's taste.

The mission on which the officer sent him was with the intention of tripping him up. He himself had sent the soldier to persuade R' Chaim Mendel to drink, and then stole the bag. Later, the same officer was the one who reported the missing documents to the higher instances, so that R' Chaim Mendel was thrown into prison just in time.

"Now that the truth has surfaced," the commander concluded with regret, "we want to correct the injustice on our side. The guilty officer has been imprisoned, and we are giving you the opportunity to choose which government post you want as compensation."

Barely recovering from the unexpected developments, R' Chaim Mendel made his decision in haste: He wants to become the Postmaster in Sitchel!

The request was approved on the spot. R' Chaim Mendel had the luck that same day to come home earlier than expected, and with a good פרנסה to boot.

That fateful morning in 5698 (1938), approximately ten years later, R' Chaim Mendel still held his prestigious position. He dealt with the mail to and from Sitchel, and also controlled the telegraph and telephone in the village. R' Chaim Mendel did his work with devotion and punctuality, and all the villagers trusted him with their personal writings and communication. When he could, he utilized his position to do side favors for his neighbors. Every week, for example, he gave his son free copies of "Kinder's Morgen," a popular children's magazine, to distribute to the young peasants in school. His devotion to the post and the inhabitants of the village made him beloved by the Jews and להבדיל gentiles alike.

Culture: Yiddish Media

Yiddish children's magazines were a booming industry in the 1920s and 30s (like Grininke Beymelekh).

IMAGE PLACEHOLDER AI Generated

With sure steps, R' Chaim Mendel entered his workplace and sat down at the table. People began coming and going, each with his affairs to settle, and the postmaster served everyone politely. Nothing could have warned him of the surprise he was about to encounter.

IMAGE PLACEHOLDER

Sitchel post office in the middle of the main street

Among the visitors in the post office, a government official suddenly appeared. "You are dismissed from your work," came the dry announcement.

The color drained from R' Chaim Mendel's face. "W... what do you mean? What did I do?" he barely managed to stammer out. All his clients had only good things to say about him. Who could have complained about him regarding anything?

The ice-cold look in the official's eyes did not move. "Nothing," he answered indifferently. "We no longer need Jews to work in the city."

The tidings fell upon R' Chaim Mendel like a resounding slap in the face. "But I earned the job honestly!" he tried to argue. "I received it directly from the government."

The employee did no more than shrug his shoulders. The decision does not lie in his hands, he explained with scant sympathy, and he can do nothing to help.

R' Chaim Mendel listened powerlessly to the official's instructions, not believing himself that it was playing out in reality. In his mind, a series of nagging questions hit him, questions without answers. How should he report the shocking news to his wife? From where will he put bread on the table to feed his house of children? How will he have money to pay rent?

The news of R' Chaim Mendel's loss of his long-held post spread lightning-fast, evoking brotherly sympathy for the former postmaster and simultaneous fear for their own future.

The first step in the direction of the antisemitic winds was to restrict Jewish livelihoods, and those who held government offices were the most exposed to losing them. R' Chaim Mendel Pollack was no exception; his many years of faithful, honest service played no role at all. Overnight, he was transformed from a respected official into an unemployed, bitter pauper. *B'chasdei Hashem*, his apartment belonged to the aforementioned kindhearted R' Shalom Malik, and seeing that he did not have money for bread, the refined *baal habayis* did not demand rent.

In Romania, he was not the first Jew to fall victim to the new government of "Goga" *yimach shemo*, which arose at the end of the month of Kislev and immediately began bitter decrees against Jews. His seat indeed fell after barely forty days, but his cruel orders unfortunately remained.

History: The Goga Government

Octavian Goga was a fiercely antisemitic poet-politician. Though his government lasted only 44 days (Dec 1937–Feb 1938), it did immense damage. He passed the "Law for the Review of Citizenship," which stripped thousands of Jews of their rights, and fired all Jews from state jobs—including our Postmaster, R' Chaim Mendel.

AI Generated

Economics: Aryanization

Firing Jews from government posts was the first step of "Romanianization" (or Aryanization). The goal was to remove Jews from the middle class entirely. A Postmaster was a visible symbol of state authority; replacing him with an ethnic Romanian was a signal that Jews no longer belonged to the nation.

AI Generated

Europe Begins to Wobble

In Sitchel, this case was the first open sign of *sinas Yisrael*, but the signs of the wildly spreading antisemitism in other parts of Europe soon followed. Germany's invasion of Czecho-Slovakia—the wild blitzkrieg on Poland at the end of the year 5699 (1939), where the first thing was to oppress the Jews.

It began a short while earlier, when the *ashmedai* Hitler *yimach shemo* signed the well-known "Ribbentrop-Molotov" pact with the Russian, in a mutual agreement not to attack one another. As thanks for keeping quiet on the side, Germany promised its new-found friend that she would grant him half of Poland when it fell under the Third Reich.

Geopolitics: The Secret Protocol

The Molotov-Ribbentrop Pact (August 1939) had a "Secret Protocol" that divided Eastern Europe into spheres of influence. This is why Russia was allowed to take Bessarabia and Northern Bukovina from Romania without Hitler objecting—it was part of the deal to keep the Soviets out of the war for a few more years.

AI Generated

Even while closing the deal with Russia, plans were already forming in the *rasha’s* mind for how he would eventually break it. His calculation was to attack Russia later in a surprise offensive—striking while the Russian “bear” slept calmly, convinced that everything was in order between Germany and Russia.

Germany did not share a direct border with Russia. To carry out an effective attack, the Nazi government first needed arrangements with the countries bordering Russia on the west—especially Hungary and Romania—so that when the time came, they would stand ready to help and provide access and support.

Hitler did not trust that Poland would stand at his side against Russia. Therefore, his plan was to conquer Poland and then divide it between himself and Russia, thereby creating the first direct border. Even after that, it was still necessary to establish additional fronts and secure positions along Russia’s borders.

The Russians, seeing how easily Poland fell to the Germans yimach shemom, became hungry for more. In the summer of 5700 (1940), Stalin made his demands known to Romania: Romania was to return “Bessarabia,” with its capital city Kishinev, which had belonged to Russia until the end of the First World War. And as “interest” for the twenty years Romania had used it, Romania was also to hand over part of Bukovina, with Czernowitz included—even though Bukovina had never belonged to Russia before.

Geography: The Ultimatum

In June 1940, Stalin issued a 24-hour ultimatum to Romania: "Hand over Bessarabia and Northern Bukovina or we invade." This terrified the Romanian government and made them desperate for German protection, driving them into Hitler's arms as an ally.

AI Generated

Romania quickly turned to the Germans for mercy. The answer was clear: do not struggle, and give in to Russia’s demands.

Seeing that it was a 'shaas hakosher' (opportune time), the Hungarians also woke up and turned to the Germans with demands of their own. Hungary asked to regain Maramureș and Transylvania, which had belonged to it until after the First World War, when the two regions were transferred to Romania.

This placed Hitler in a dilemma. He still needed both countries—Hungary and Romania—for several purposes: he planned to use their territories in the future attack on Russia; he hoped the two countries would contribute military aid to the war, both in manpower and munitions; and he needed their cooperation for the “solution” to the Jewish question, *r"l*.

What does one do when one wants to satisfy everyone? A compromise had to be made. Hungary received the northern side of Transylvania; the remaining part went to Romania, with the explanation that the northern inhabitants spoke Hungarian, while those living further south were pure Romanians. The lower part of Maramureș, including our village Sitchel, was conceded to the Hungarians in Av 5701 (1941).

Geopolitics: The Second Vienna Award

This compromise was known as the Second Vienna Award (August 30, 1940). It was a disaster for the Jews of Northern Transylvania (including Săcel). While Romanian Jews in the might live to survive the war, the Jews in the north fell under Hungarian rule and were almost all deported to Auschwitz in 1944. This border shift was literally a matter of life and death.

AI Generated

Sociology: The "Magyar" Shift

Overnight, the official language changed from Romanian back to Hungarian. Jews, who were often language experts, adapted quickly, but the political atmosphere shifted from Romanian corruption (which could be bribed) to Hungarian efficiency (which was lethal).

AI Generated

In that summer of 5701 (1941), the Magyars simultaneously began to bow to the orders coming from Berlin, although Hungary actually held another few years before losing its independence to Germany. The evil German spirit of antisemitism struck roots in Pest, and the infamous Nuremberg Laws to oppress the Jews went into effect across all of Hungary. The "good" Hungarian neighbors with the feather hats began to show their true cruel faces.

Law: The Third Jewish Law

In 1941, Hungary adopted its own version of the Nuremberg Laws (The Third Jewish Law), defining who was a Jew by race rather than religion. This prohibited intermarriage and laid the legal groundwork for the eventual deportations.

AI Generated

From all the invaded neighboring countries, Jewish refugees began to stream in—those who had miraculously succeeded in crossing the border unnoticed, telling horrifying stories of torture and mass murder. Many of the fleeing Jews came without any prepared lodging or plan for the future; they took their belongings and smuggled themselves through wherever an opening was found in the giant prisons their homelands had become.

Hungary became full of Jewish refugees, too full for the Hungarian wicked ones. The government established approximately 500 special locales in the country to deal only with this project: catching and expelling the 'unwanted guests'. They named this agency network "KEOKH" - *Külföldieket Ellenőrző Országos Központi Hatóság*, an acronym for the Hungarian meaning (National Central Authority for Controlling Foreigners), with the excuse that the many guests were taking the food from their mouths.

Bureaucracy: KEOKH

KEOKH was the Hungarian "Alien Control" police. They were ruthless. Their mandate was to hunt down anyone who couldn't prove citizenship. They raided synagogues, markets, and homes, demanding papers. If you didn't have them, you were labeled an "infiltrator" and deported to German-occupied Ukraine.

AI Generated

The Hungarian secret police, with the help of the military gendarmes, exerted themselves with all their might so that the mission would be carried out perfectly. They constantly conducted raids, and the many Jewish refugees upon whom they succeeded in laying a hand were expelled over the Ukrainian border, leaving the Germans and Ukrainians to finish the cruel work, הי"ד.

The shameful deeds of the Germans during the course of the Second World War are sadly famous today, for Jews and non-Jews alike across the entire world. What fewer know about, however, is the quiet—and sometimes more aggressive—collaboration of their colleagues, the neighbors of the European countries Germany conquered. The sadistic Poles and Ukrainians enthusiastically grabbed the chance to show their vicious antisemitism in a "legal" way, assisting the German occupiers with devotion and murder; in many cases, they later finished the work when the 'udim mutzalim me'eish' (embers plucked from the fire) returned home after the war.

Even less known, however, are the immense wickednesses committed by the Hungarian Magyars in the course of the war. They were responsible for the investigations against the Rabbis of every city to hand over the names of the wealthy inhabitants. The separate interrogations and tortures of the rich themselves to reveal the hiding places of their fortunes was also a Hungarian method. Not to mention that many hard-earned Jewish assets actually ended up with the Magyars, and lie in their hands completely unjustifiably.

Few know that the system of the ghettos—how to gather the Jews, which neighborhood earlier and which later—as well as the transportation on the cattle cars, was entirely planned out by Hungary. Chasing out and expelling the decent Jewish inhabitants from their own dwellings in the middle of the night, accompanied by wild shouts and terror, was also a job that bore the fingerprints of the Hungarian evildoers.

An example of the numerous crimes which passed without any significant attention is the "Kovner Kastel" camp in Munkacs, where innocent Jews were tortured with the worst methods for nothing and for naught. This was an act of depravity that the "refined" Magyars carried out on their own hand, without any help from the Nazis.

Atrocity: The Kovner Kastel

The Kornfeld (Kovner) Palace in Munkacs was used by Hungarian counter-intelligence as a torture center. Jews were beaten there to force them to reveal hidden gold or currency. It is a prime example of the "economic antisemitism" that drove the Hungarian Holocaust—greed often outweighed ideology.

AI Generated

Another example is the gruesome killings that took place in Sarmas. On that *Erev Rosh Hashanah* 5705 (1944), one hundred and twenty-six souls were cold-bloodedly murdered by the sword of the Hungarian army, with the help of the good neighbors, who not long before had earned a living and lived from the Jews.

Atrocity: Sarmas Massacre

The Sărmașu massacre (September 1944) stands out because it happened after Romania had switched sides to the Allies. Retreating Hungarian troops, enraged by the loss of territory, took out their anger on the local Jews, slaughtering 126 of them in a single night. It was a final spasm of hate before the end.

AI Generated

No corner of Hungary is clean of Jewish blood. The goal of our description of the Second World War is therefore to uncover the unknown—the barbarism the Hungarian tyrants yimach shemom displayed throughout the war years, that they should be remembered l'cherpah u'l'diraon olam (for eternal shame and disgrace).

Justified Injustices

Meanwhile, new orders and announcements regarding fresh decrees were issued daily. One trouble chased the next; today's suffering made one forget yesterday's. Jews were forbidden to trade in various products, and their livelihoods were taken away right and left.

Most shops in Sitchel belonged to Jewish owners, but a gentile who went to shop by Jews had to withstand persecution for his neighbors. Every *sheigetz* who looked with an evil eye on a Jew's property could submit any complaint against him—he is trading in black market goods, he is spying for the enemy, whatever occurred to him—on a Jew, anything is believed. When the unfortunate Jew was imprisoned on the false accusation, the informer made an easy coin, titling himself heir to the abandoned assets.

Economics: The Black Market

As Jews were banned from legal trade, the "Black Market" became their only way to survive. Selling a bag of flour or a pair of boots was a crime punishable by imprisonment or death. This criminalization of daily survival forced Jews into a constant state of illegality and fear.

AI Generated

The heavy decrees came to a climax, especially for the Maramureș Jews, with the ordinance of the Citizenship Law (likely refers to summer of 1941). With this, the government forced every inhabitant to prove their citizenship rights. It was not enough that one was a citizen oneself, and that the parents were born in Hungary did not help either. One had to bring witnesses that the great-grandparents, as far back as ninety years ago, were Hungarian citizens and honestly paid all taxes.

Legal History: The Citizenship Trap

This law was designed to be impossible. Maramureș had changed hands so many times (Austria, Hungary, Romania) that records were lost or destroyed. Asking for 90-year-old tax receipts from a great-grandfather was a cynical way to legally strip Jews of their rights, turning them into "stateless aliens" overnight.

AI Generated

The Jews immediately began searching for the necessary documents, but even with the papers in hand, one also needed great *rachmei Shamayim* for it to go through undisturbed. It had to be carried to Budapest to show the instances, and only when every smallest detail matched did one receive the citizenship certificate for it. People often stood in line a whole night at the government office in Budapest, so that in the morning they would be among the first to receive the expected confirmations.

The Hungarian officials did not let the citizenship papers out so smoothly—wherever they found an excuse, they made difficulties, standing on every little thing. When one came with the *Pinkas HaKehillah*, pointing out where the existence of the great-grandparents was recorded, the wicked ones argued that it is worth nothing, because one can write entire false books on the spot. Even some of those who had been Hungarian citizens for generations found themselves with tied hands.

The families who did not manage to acquire the citizenship certificates were mercilessly driven from their homes, and thrown out of Hungary over the Ukrainian border. Over fifty thousand Jews, decent inhabitants of long years, taxpayers and former soldiers of the First World War, were suddenly torn with force from their own dwellings, to emigrate to a strange, hostile land. The refugees remained without a roof over their heads, exposed to the merciless heat and rains, without the most necessary means of survival.

History: The "Stateless" Jews

Many Jews in Maramureș were refugees from Galicia who had fled WWI pogroms 20 years earlier. They had lived there for decades but never formalized their papers. The Hungarian government used this vulnerability to "cleanse" the region, dumping them over the border into German hands.

AI Generated

From this unprotected refugee camp, there was no way out. Only a few saved themselves in supernatural ways from certain death by sneaking back into Hungary, living in hiding under constant fear, often only to be caught again later by the Germans and perish in the gas chambers.

The Jews who remained stuck at the Ukrainian-Hungarian border suffered a dark end. Forty thousand innocent Jewish souls, among them countless women and children, were killed in various devilish ways that the bloodthirsty Ukrainians and Germans invented. Some were shot, and others were dealt strange deaths—thrown into the cold Dniester River to drown, or thrown alive into giant pits, הי"ד. The name of this dark place, Kamenets-Podolsk, is recorded with blood in the history of cruelty and murder our people suffered during the Second World War.

History: Kamenets-Podolsk (1941)

This massacre was the first mass shooting of the Holocaust to reach five figures (23,600 Jews killed in two days). It proved to the Nazis that mass murder was logistically possible. It was carried out by the Einsatzgruppen with enthusiastic help from the local Ukrainian police.

AI Generated

This was all due to the brutal expulsion the innocent Jews withstood due to a lack of proof of their citizenship rights. The decree was carried out without any help from the German side; it can only be ascribed to the name of the Hungarian tyrants.

Service for the Enemy

The ordeal with the citizenship rights had not yet closed when a fresh black cloud appeared over Hungarian Jewry: forced labor. Every Hungarian male, aged 25 to 37 years, had to present himself for military service. The required age bracket was then increased to 20 to 42 years, and very quickly it grew to 18 to 60 years.

The Jewish men, however, played a separate role in the military. The right to serve their own army properly and contribute manpower in wartime was not coming to them at all. They spy for the enemy, the Magyars claimed. They must not be trusted.

The Jews were sent to "Munkatabor," a special division where they were obligated to work for the military. The Jews were used as slaves to carry out the hardest and most harmful tasks under inhuman conditions, accompanied by unbearable torture and murder.

History: The Munkatabor

The Munkaszolgálat (Labor Service) was unique to Hungary. Jewish men were drafted into the army but given no guns and no uniforms. They were forced to march with the army to the Russian front, digging trenches and carrying supplies, treated often worse than POWs by their own Hungarian officers.

AI Generated

Military: The Yellow Armband

Long before the Yellow Star was mandatory for civilians (1944), Jewish labor servicemen had to wear a yellow armband on their civilian clothes. This marked them as targets for abuse by their own commanders and fellow soldiers.

AI Generated

Among their dangerous work was to clear the fields of the planted enemy mines before the military marched through. Instead of bombs, the fields were sown with human victims, who blew up with a horrific force upon colliding with a hidden mine. The Jewish slaves were also used to crawl straight into the lion's mouth, and deliver munitions to the very front lines.

Atrocity: Mine Clearing

This was one of the most cynical uses of Jewish life. Hungarian officers would force Jewish laborers to walk arm-in-arm across a snowy field to "check for mines" with their own bodies, clearing the path for the "valuable" Hungarian soldiers behind them.

AI Generated

In addition to the military duties, the Jews had to withstand terrible persecution for no purpose at all. The military men literrally tore pieces from innocent Jews with gruesome torture instruments, accompanied by murderous squeezes. Not infrequently, the tortured ones were so damaged that they had to be carried away, sometimes remaining crippled forever ר"ל.

In the area of *Yiddishkeit*, they certainly did not accommodate the Jewish soldiers one iota. Shabbos and Yom Tov were no excuse to wiggle out of work, of kashrus one could certainly forget, and to put on tefillin one had to shave off from their meager sleep before going out to work.

Thus the men languished in the most dangerous conditions, while the families remained at home orphaned. The absence of the heads of the households was felt many times more in these shaky times, when the need for financial and spiritual support only increased. In addition to the daily struggle to get by with the day, the household members at home had to contend with a nagging worry over the well-being of their near and dear ones, driven away to the distant, dangerous war zones.

The Last Moments

Together with the young, capable men of Sitchel, the zest for life that used to surround the village disappeared. The kol Torah was silenced, and the bustle of the Jewish craftsmen at work was soon forgotten. The lively conversations in the בית המדרש and in the street ended, the homey atmosphere of warmth and stability.

The בית המדרש was unrecognizable, tables and benches out of place, sefarim thrown together and overturned, no one could find anything, no one cleaned, no one tidied, the entire milling about is restless and agitated, brows furrowed, lips bitten, without knowing why, huddles on all sides, whispering secrets, walking is as if on strange legs, asking the other what is the news, no answer comes but instead a groan, tears choke and strangle in the throat, not uttering a word.

The only ones remaining were the old and incapable, women and small children, and the "dwellers in secret"—young men who wiggled out of forced labor, living in hiding under constant anxiety and fear.

But the wicked ones did not forget those remnants either. The government dealt them troubles at every step, pulling the noose ever tighter around their necks.

A large lock was placed on the מקוה in Sitchel, and שחיטה was forbidden. Jews baalei mesirus nefesh, however, were not fazed by severe warnings and harsh punishments. They crawled into the מקוה through the window in secret and would טבל under the noses of the gendarmes. R' Tzvi Meir Foigel continued to שחט in secret, despite the סכנת נפשות with which this was connected.

Religious Life: The Mikvah Ban

Authorities often closed Mikvahs under the guise of "public health" (preventing typhus). However, for the Jewish community, this was a spiritual death sentence. Breaking into a sealed Mikvah was a capital offense, yet women and men did it nightly to maintain Family Purity.

AI Generated

For almost three years, the Sitchel Jews lived under the pressure of the heavy decrees and fear of the unknown future. The Rav R' Yechezkel, in this shaky period, placed an even greater emphasis on saying the words of davening aloud, and all the מתפללים repeated after him with weeping and heart-rending pleas. Every second day, a תענית was announced for the זכות of the Jews in various dangerous regions.

From the official news sources, one did not hear about the death camps in German-occupied countries, but the heart did not predict good things. One look at the Rav was enough to drive away every bit of hope. R' Yechezkel suddenly aged, his beard going almost overnight from a reddish-blond to a deathly white.

Psychology: Canities Subita

The phenomenon of hair turning white overnight due to extreme stress is called Marie Antoinette Syndrome (Canities Subita). While rare, it is documented in cases of profound shock or terror. For the village, seeing their Rav's beard turn white was a physical manifestation of the catastrophe hanging over them.

AI Generated

Germany meanwhile made progress and celebrated victories on many fronts, and the bitter war dragged on much longer than anyone expected and hoped. In their wildest nightmares, however, the Jews would not have seen the brutal end that awaited their beautiful קהילה and its rich past.

The Sitchel they knew would never return again.

Chapter Twelve — Farewell

Farewell

It was a Friday afternoon in the warm spring, a week after Pesach 5704 (1944). R' Dovid Werzberger, a son-in-law of R' Shalom Malik, sat with his hands resting on the white prepared tablecloth, his eyes engrossed in the open Gemara, when a wild banging interrupted the calm in the room. R' Dovid rose from his place, expecting to hear about a last-minute ערב שבת emergency by a neighbor.

tactics: The "Friday" Strategy

Raids were often timed for Friday afternoons or Jewish holidays. The Nazis and their collaborators knew that Jews would be home, gathered together, and psychologically unprepared for violence during their holy time. It was a calculated tactic to maximize confusion and minimize resistance.

AI Generated

Not for a second did he suspect that he would encounter a pair of strict, armed gendarmes with feathers in their hats.

Uniforms: The Feathered Hat

The "Feather in the Hat" (Kakas-Tollas) was the distinctive mark of the Royal Hungarian Gendarmerie (Csendőrség). While the German SS planned the logistics, it was these Hungarian gendarmes who physically rounded up the Jews in the provinces. They were notoriously brutal, often more enthusiastic than the Germans themselves.

AI Generated

"Are you Dovid Werzberger?!" The question sounded more like a demand.

"Yes, that is me," R' Dovid confirmed, trembling.

The officers stiffened their faces. "You are coming with us," came the order.

"What?! What do you mean? Where to?"

"Come with us."

R' Dovid threw a quick glance at his frightened family, despairing in his attempt to calm them or explain the meaning of the arrest. He shrugged his shoulders helplessly. Before he was led out, R' Dovid grabbed a paper napkin from the table, placed it inside the Gemara, and closed it with a quick kiss. "I will אם ירצה השם continue learning from here when I return," he said, half to himself.

When I return... Oh, if only he would have returned.

Several men were taken away that last ערב שבת in Sitchel, and no one knew where they were being held. The shocked families did not have the slightest idea what to grasp at to discover the purpose of the mysterious arrests. It remained only to hope and wish one another that they had gotten off with just a fright.

The latest news of the unrest in the country only added to the worry over the fate awaiting them. Hungary had already severed its friendly relations with Germany, and as a reaction, the German invaded the country and took it under the rule of the Third Reich.

History: Operation Margarethe

On March 19, 1944, Germany invaded Hungary (Operation Margarethe) because they suspected Hungary was trying to switch sides to the Allies. This was the turning point. Until this date, Hungarian Jews were persecuted but generally alive. After the German occupation, Adolf Eichmann arrived in Budapest to organize the "Final Solution" at breakneck speed.

AI Generated

The meaning this carried for the Jewish people was unclear. Rumors circulated regarding gatherings of all Jews in designated places and forced labor for the men. Others brought hair-raising reports of mass murder and destruction, but that could no longer be believed. After all, one does not live in the dark Middle Ages—it is a civilized world today!

Psychology: Cognitive Dissonance

The refusal to believe the rumors ("It is a civilized world!") was a common defense mechanism. But the BBC broadcast reports of gas chambers in 1944.

AI Generated

The שבת passed in anxiety for the remaining village Jews. "One must not weep on שבת," R' Yechezkel reminded them, although the grief screamed from his face. One tried to strengthen the other that everything would be good, but every person of sense understood otherwise.

Shortly thereafter, the Sitchel Jews woke up to the sound of marching steps outside the window. The gendarmes went around again, but this time no Jewish house in the village was skipped.

As soon as the door was opened, the gendarmes burst into the house as if it were their private property. Without any introductions, they posed the first and only question: "How many family members live here?" They carefully recorded the answer, and then came the instructions. "Pack a small bundle and leave the house. Do not forget to lock the door, and you shall leave the key with the village mayor. Wait for us in the shul for further orders."

Logistics: The Key Collection

Ordering Jews to lock their doors and hand over the keys was a trick. It prevented looting by neighbors (which caused chaos) but ensured the state could seize the property in an orderly fashion later. It also gave the Jews a false sense that they might one day return to unlock their homes.

AI Generated

How hard was the decision of what to take along; how fateful was the decision, especially in the eyes of the women left alone. Who knows for how long one is traveling? Where is one traveling? When—if at all—will one be back? What is lighter and what takes up less space in the sacks? Packing some clothes for every child? Everyone was occupied with the question: What can one / must one take along? Will we travel or perhaps go on foot? Will it not be too heavy to drag? One thing was clear to everyone: without a סידור, תחינה, צאינה וראינה, candles, one does not set out.

Culture: The Tzenah Urenah

The Tzenah Urenah was the "Women's Bible"—a Yiddish translation of the Torah mixed with midrash and folklore. For centuries, it was the primary spiritual text for Jewish women. Taking it along over food or clothes shows that for these women, spiritual sustenance was as vital as physical survival.

AI Generated

There were those who placed an emphasis on food that could last longer, like מצות and egg קיכל. Others were busy sewing a diamond ring and other expensive jewelry into the inner side of their clothes; there were also those who folded deep into their boots the last saved banknotes, thinking it would surely come in handy in a time of distress.

Economics: Portable Wealth

With bank accounts frozen and businesses confiscated, "Portable Wealth" (diamonds, gold coins) became the only lifeline. Sewing them into hemlines or shoulder pads was risky; if discovered during a search, it could mean instant death on the spot.

AI Generated

A gloomy atmosphere reigned in the large בית המדרש. The gathered Jews glanced at one another, only to meet another pair of eyes filled with fear. The door opened continuously with a grating creak, letting in fresh frightened inhabitants with their meager luggage. In an attempt to protect the ספרים from coming to shame under the impure hands, many Jews brought along their few ספרים and hid them in the shul's attic.

Religious Life: The Genizah

Hiding holy books in the attic (*Genizah*) was an act of hope. It implied a belief that someone would eventually return to retrieve them. Many of these hidden caches in Romanian synagogues were indeed found decades later, preserving the history of communities that were wiped out.

AI Generated

Then came the order: "March!"

A long line formed on the way out of the בית המדרש. Men, women, and children, old people and tiny infants in cradles, all strode upon the so familiar, so beloved alleys of the village they had called home all these years. The alleys upon which their grandfathers and grandmothers had trodden over the generations, where they led the children to חדר and under the חופה, now carried their long-time inhabitants to an unknown, terrifying destination. The paths around the courtyards where the village Jews lived like one large family, the trails where they witnessed joyous and sad experiences, pushed them forward today with a silent farewell.

IMAGE PLACEHOLDER

A last look back

The earth in which the personal histories of honest Jews and Jewesses lay buried, which was soaked with the blood and sweat of the great-grandparents who founded the Jewish settlement, was now trodden by hundreds of feet and little feet on the way out. Out of the warm home, out of the shul, out of the חדר and the Yeshiva, the stalls and shops... Out, out of the small, beautiful village of Sitchel.

Several gentile neighbors, of the few who had not yet forgotten their good relations with the Jews, came out of their houses and watched the brutal scene with frightened eyes. They knew the innocent victims as upright, loyal citizens. Why did they deserve such treatment, worse even than their Romanian ancestors suffered during the invasion of the Tatars?

"They all cried by the side of the street," relates Mrs. Grad, a Sitchel peasant woman, remembering the nightmare she witnessed as a seven-year-old child. "And we did the same. We had such pity on them, but the gendarmes treated them with cruelty."

The few kindhearted peasants stood helpless against the gendarmes with their pressed uniforms, shimmering medals, and cold-blooded orders. If any of them wanted to offer the tortured ones a bottle of milk or a loaf of bread to take along, he was pushed away with the tips of the revolvers, accompanied by a threat that he would also be deported.

Sociology: The Bystander Effect

This scene captures the complexity of the "Bystander." While some neighbors were happy to see the Jews go (to steal their property), others were paralyzed by fear. The Gendarmes threatened the general population as well, ensuring that sympathy did not turn into active resistance.

AI Generated

"Our pain was indescribable," depicts the Sitcheler Dr. Petrescu in his memoirs. "The mere memories of the gruesome scene we witnessed make us shudder. The scene has pursued us ever since then, although over sixty years have already passed."

The Jews were forbidden to say goodbye to their long-time neighbors, or even look in their direction. With eyes cast down to the ground, they silently followed to the exit of the village. The Jewish houses along the alleys were closed and bolted, dark and gloomy, sending a sad "Tzeischem l"Shalom" to their former inhabitants. Quietly they watched the Jews leaving their walls, forced to go away on a wandering path—a path that for most of them would be their last in this world.

The village of Sitchel remained standing, but the unique character the Jewish inhabitants gave it went away together with them. Forever.

The Void in the Village

Almost every single one of the remaining Jewish souls in Sitchel obediently followed the captors. An exception was one couple, R' Yisroel Neiman and his wife, who decided to try their luck and escape into the surrounding forests. The trees had already blossomed in the early spring, and the overgrown branches created a good hiding place from unwanted eyes.

Day and night the two climbed on foot, through mountain and valley, fields and woods. Scared to death, they went on the risky path, but with the faint hope that they would finally rescue themselves from the hell. From time to time they knocked on the huts of kindhearted Romanian shepherds or peasants who lived in the fields, and received food and a temporary shelter.

Survival: The Forest Trap

Escaping to the forest sounds logical, but it was nearly impossible. The Carpathians were freezing at night, even in spring. Without a support network of non-Jews to provide food, fugitives faced starvation. Most who fled were eventually caught by informants or forced to surrender due to hunger.

AI Generated

For two or three months the couple wandered in the wilderness, until the summer months arrived. The cornfields around Sitchel grew tall, reaching a height that allowed one to stride between them unnoticed. R' Yisroel decided to sneak through to the edge of the village, and catch a glimpse to smell out the situation.

Approaching the settlement, an informer for the police noticed them and stopped them. The trembling refugees were handed over to the authorities, and they were arrested on the spot. The couple was led away to Sighet, where R' Yisroel Neiman and his wife were murdered על קידוש השם, הי"ד.

"And thus Sitchel was completely emptied of its Jewish population," Dr. Petrescu continues his sad description. "[The Jewish population], which accomplished so much for the progress of the village, as well as for modernizing the lifestyle of the inhabitants. [The Jews'] absence was noticed and was rightfully lamented for decades.

"After the Jews were led away, their role in commerce was taken over by a large general store, which was poorly equipped and run by the Hungarian authorities of that era. The memories of the Jews were often mentioned by the men and women in the village..."

Economics: The Vacuum

The "General Store" run by authorities mentioned by Dr. Petrescu is a classic example of failed central planning. When the Jewish merchants (who knew the supply chains and customers) were removed, the local economy collapsed. Goods became scarce, and prices skyrocketed, hurting the remaining gentile population.

AI Generated

Into the Ghetto

It was still at the beginning of the march when the first victim fell by the wayside. Right after the village, the wife of R' Eli Isaac Ovitz, Mrs. Tauba ע"ה, collapsed devoid of her strength. She breathed out her soul on the road, to the immense pain of her present family and the entire caravan.

No one dreamt that the נפטרת would be among the lucky ones. She not only spared herself the many sufferings and tortures her neighbors had to withstand for following her, but she also had the זכות to come to קבר ישראל. Her relatives received permission to turn around and dig a grave for her—without a מצבה, of course—the last member in the Sitchel בית החיים.

Halacha: Burial Under Fire

A proper Jewish burial requires a Taharah and Tachrichim (shrouds). In this chaos, Tauba Ovitz was likely buried in her clothes. Yet, the text calls her "lucky" because she avoided the crematoria and rests in Jewish soil—a stark reminder of how low the definition of "fortune" had sunk.

AI Generated

The long line wound through the neighboring town of Salisht without a stop. The journey on foot exhausted everyone, especially the young and weak. Dragging themselves among their relatives and friends, the Jews speculated on what awaited them after the wanderings.

"They are taking us deeper into the country, away from the borders."
    "I heard that all Jews of the region will have to live in one city."
    "They want to harness the men for work, and meanwhile the women will watch the children."

Arriving in Dragmirest, after a journey of thirteen kilometers, the fainting wanderers were ordered to stop. The Jews were divided into groups, each dispersed into a different house. For the Rav, R' Yechezkel, the house of the Rav in the shtetl was assigned. The בעלי בתים in Dragmirest provided lodging for their uninvited guests in the stables, chicken coops, barns, and the like. The local Jewish inhabitants related very nicely to the newcomers, and helped them with all their capabilities.

Geography: The First March

The march from Sitchel to Dragmirest was approximately 13 kilometers (8 miles). While this might seem manageable today by car, for a terrified civilian population carrying all their worldly possessions on their backs—including the elderly and infants—it was a grueling, hours-long trek through the Iza Valley.

AI Generated

Life in the Ghetto

The Sitchel Jews were not the only expellees in the Dragmirest ghetto. Inhabitants arrived there from Rozavli, Strimtera, Shief, Kechnia, Ieud, Glod, Polien-Glod, Batiza, Slatina, Salisht, Birsanif, Nonesht, Valen, Onchet. All together, the homeless Jews reached a number of over four thousand souls! In Dragmirest, however, there was "spaciousness" compared to the other three ghettos in the lower part of Maramureș—Sighet, Barbesht, and Ober-Visheva—where many more Jews were squeezed together like sardines.

In the beginning, the expelled Jews in the ghetto could move around free and frank without any hindrance. נו, not terrible—the government evidently wants to have all Jews concentrated in one place, to have a workforce ready when needed... This was indeed the malicious calculation the wicked ones made, that it would not occur to anyone to escape from a free place.

Strategy: The "Open Ghetto"

Dragmirest was an "Open Ghetto" for a few weeks. This was a psychological trick. By allowing Jews to move freely and buy food, the authorities created a false sense of security. It prevented panic and rebellion, ensuring the Jews would remain calm until the trains were ready for the final deportation.

AI Generated

Unlike in the other ghettos, where hunger was a constant companion, in Dragmirest they allowed food to be brought in. The nearby Jewish inhabitants brought rolls, butter, milk, vegetables, and more. The Jewish officials in the יודנראט must be mentioned for the good, who ensured that the needs were provided for everyone equally, and helped out their brothers with devotion whenever possible.

History: The Judenrat

The Judenrat (Jewish Council) was a Nazi-imposed administration. In many cities, they were forced to select who would be deported, leading to terrible moral corruption. However, in small ghettos like Dragmirest, the leadership often remained noble, trying to feed and protect their people until the very end.

AI Generated

One day a fresh demand came from the Hungarian instances: Every male must shave off his beard and פיאות!

As Chaim Yisrael Perl, an inhabitant of Shief, describes, the decree had a horrifying effect. Jews with majestic countenances, יראים ושלמים, were suddenly transformed. The humiliation of walking among family and acquaintances with shaved faces was exactly what the cruel ones aimed for.

Psychology: Spiritual Dehumanization

Shaving the beards of pious Jews was a calculated act of spiritual debasement. For a Chassid, the beard is and important part of their Tzelem Elokim. By forcing them to shave, the Nazis aimed to break their dignity and strip them of their identity before killing their bodies.

AI Generated

Among the prisoners in the ghetto was found HaRav HaChassid R' Ezriel Perl הי"ד, a seventy-six-year-old Jew. He was a respected man of stature, the respected owner of a large fortune of fields. While staying in the ghetto, his gentile workers constantly came and went there, walking the fifteen-kilometer path barefoot. On their visits, the employees brought him food from his own fields and discussed how to proceed with plowing, sowing, and cultivating the fields for the coming summer.

One day the messenger was the wife of a worker whom R' Ezriel had literally put on his feet. The peasant was employed by R' Ezriel from childhood, and held his position for nearly forty years. The peasant woman arrived without shoes, dragging two sacks on her shoulders with all good things for her husband's boss. As soon as she saw her breadwinner in his wretched state, sitting on his poor property in a corner with a shaved face, she burst into bitter weeping on the spot, evoking tears in all those around as well.

With the typical simplicity of the Maramureș Jews, R' Ezriel took the loss of his צלם אלקים so to heart that he simply could not bear the pain. Several days later, after finishing davening with a מנין and the מעמדות with several chapters of תהלים, R' Ezriel Perl breathed out his pure נשמה from heartache. The community in Dragmirest asked two thousand Pengos from his heirs to bury him in the local בית החיים, evidently unaware of the scant use this money would have for them in the very near, bitter future.

Economics: The Pengo

The demand for 2,000 Pengos for a grave (todays equivalent of about $20,000–$25,000) shows how normal economic thinking persisted even in the apocalypse. The Hevra Kadisha was still trying to raise funds for the community, unaware that the Pengo would soon be worthless and the community destroyed.

AI Generated

After several days in the uncertain conditions, a duty was assigned to the able-bodied men: to repair the road between Dragmirest and Kechnia. Is it so important for the government to pave the streets that it paid for them to drag all the women and children here? was the astonished reaction of the unaware Jews. What is the whole business for?...

Strategy: Busy Work

Forced labor like road paving often had no strategic value. Its purpose was twofold: to exhaust the men so they couldn't resist, and to keep up the charade that they were being "relocated for work" rather than for extermination.

AI Generated

Deportation

Three weeks crawled by in the ghetto, until fresh details were provided regarding the future plans. It was Sunday פרשת בחקתי, 21 Iyar 5704 (1944), when it was announced that the next morning all males from 11 to 60 years old would have to stand on the other side of the bridge, near the school, ready to march out of the ghetto; while the old, women, and children would be transported.

It means we are leaving the ghetto. Where to? That they did not let be known, but compared to the previous 'mild' arrangements, it could likely not be too much worse. The thinking was: "One only needs to see to be obedient and decent, and it will not take long until we will be placed in a more orderly fashion". Meanwhile, one day remained to prepare for the who-knows-how-long way. They filled the rucksacks only with the most necessary items, so it shouldn't be heavy to carry, fixed the clothes, and saw that everyone should be satiated and well-slept.

Monday very early began the evacuation of the ghetto. The men were forced to march all the way to Unter-Visheva, a trek that turned out to be twenty-five kilometers long! Their feet burned with agony and pain, and the gendarmes whipped them right and left, drawing out the last bit of strength from the bruised bodies.

Geography: The Second March

A 25km (15 mile) forced march is grueling even for soldiers. For starving civilians carrying luggage, it was torture. This march served to weed out the weak before they even reached the trains—anyone who couldn't keep up was beaten or shot.

AI Generated

Meanwhile, the old, women, and small children boarded the wagons. A crowd of שקצים accompanied the dramatic scene with curiosity and hidden joy. The Jews are being sent to "Palestine," they were told, and will no longer return to their neighborhood. Ah, what luck has befallen the gentiles!

Traveling on the freshly paved road to Kechnia, it became clear why the work was so urgent to finish. The transport indeed stopped in Kechnia, where they remained waiting for the arrival of the men. A while later the boys, בחורים, fathers, and middle-aged grandfathers appeared, fainting and bloody. The families reunited, put something in their mouths, drank from the water that was brought to refresh themselves, and prepared to climb the heavy Bitchkovil mountain.

The mountain had until then been a central point of life in the entire surrounding region. The inhabitants knew almost every stone on the Bitchkovil, from the frequent walks they took on it—on the way to the Visheva market, traveling at the beginning of the זמן to Yeshiva, traveling to the Rebbe in Vizhnitz, or visiting family and friends. The mountain had witnessed a fair number of מנחה and מעריב prayers, which were conducted en route in the falling night.

Geography: Bitchkovil Mountain

The Bitchkovil (Petrova) pass separates the Iza Valley from the Vișeu Valley. It is a steep, winding climb. For the Jews, this mountain was the physical barrier between their past life in the villages and the unknown fate awaiting them at the train station on the other side.

AI Generated

Memories began welling up of past times, hiking on the mountain, how a filled wagon used to make the way to a שבת מברכים—first day of סליחות—a Rosh Hashanah, young men—קעסט children, father-in-law with son-in-law, neighbors with relatives traveled with such joy between mountains and valleys; sometimes we were above, then the reverse, the mountains above, telling stories with nostalgia of the Rebbe.

The feeling while the masses of Jews climbed the mountain this time was of a completely different sort. It was clear that the goal was not the Yeshiva or the Rebbe, but what it *was*, they did not have the slightest clue. They let themselves be led like sheep to the slaughter, hoping that the nightmare would end soon and for the best.

Under normal circumstances, the journey over the mountain lasted a duration of three hours, but walking side by side with the old and weak, it took much longer. A hot afternoon sun stood in the middle of the sky, baking on the bent backs and sweaty heads. The exhausted sighs and groans were swallowed in the loud weeping of the little ones—it could have seemed that they sensed where they were being led...

The packages on the shoulders became ever leaner, as desparate people threw down a little more of their meager property to try and lighten the load. It then took no more than a blink of an eye for one of the guards to jump on it and declare it his own.

"Move to the right side!" suddenly a shout was heard, rising over the wailing. What is it now?

The Jews froze in place from the awful picture that revealed itself to them. Coming back down the mountain drove a wagon surrounded by escorts, their tear-stained eyes barely able to see with their lowered faces. On the wagon lay covered the lifeless body of R' Eliezer Stein הי"ד from Rozavli, cold-bloodedly murdered by a bullet in the head. His sin: while dragging himself on the difficult stony path, he dared to call out to the gendarmes: "Up to here. I can go no more."

This was enough to bring about his unfortunate end. Luckily, the newly mourning family was permitted to travel back to Kechnia to bring him to קבר ישראל.

The קדוש was the first, but unfortunately not the last, who was lost in the course of the march. Striding deeper into the way, more and more people fell to the ground, stretched out, and returned their pure souls to the Creator.

The sun was already sinking in the west when the camp finally arrived in Unter-Visheva, to meet dozens of cattle cars waiting to carry them away. "Faster! Faster!" roared the gendarmes, chasing their prisoners with long rifles to board the train.

IMAGE PLACEHOLDER

Cattle Cars used to Transport the Yidden

IMAGE PLACEHOLDER

Unter-Visheva Train Station

Tumult and chaos reigned in the descending darkness. Fathers tried to run to grab some water from the well, mothers hysterically called the names of their lost children, and the little ones cried with piteous voices, being pushed and trampled in the crowd. In the panic, R' Yechezkel Widman felt through a sharp premonition that this was his last journey in the world, grabbing the moment to say וידוי with his children. In haste, the Jews pushed together into the wagons, and the doors were wildly slammed shut on them.

Logistics: The Cattle Cars

The trains were standard French/German freight cars marked "40 Hommes et 8 Chevaux" (40 men or 8 horses). The Nazis packed 80 to 100 people into each one. There was no water, no food, and usually only one bucket for sanitation. Many elderly and infants died from suffocation or heat stroke before the train even left Hungary.

AI Generated

The clock struck nine when the screeching whistle announced the beginning of the journey. The engines ignited with a deafening noise, and the train moved from its place. Curled up in the stuffed, suffocating wagons, hundreds of Jews traveled over the rails across Hungary. The little ones cried for a drink of water, but the devoted parents could not satisfy the innocent souls this time. They themselves were dried out and longed for a little fresh air, but they could do no more than bite their lips and pray fervently that the unbearable passage should already come to an end.

The train finally came to a stop in the city of Koshoy, and the doors were thrown wide open. The Jewish soldiers who guarded the station ran quickly to the train, and distributed fresh water for their fainting, grateful brothers. Rebbetzin Widman handed one of them the money she had brought along. She would not need it anymore anyway.

Geography: Koshoy (Košice)

Koshoy was the critical handover point. Until this station, the train was under Hungarian command. At Koshoy, the Hungarian gendarmes signed the official transfer papers, handing their Jewish citizens over to the German SS. It was the legal moment of no return.

AI Generated

Before continuing the way, a noticeable change occurred in the strict guard. The Hungarian gendarmes with the feathers in their hats disembarked, and in their places appeared the German angels of destruction, the accursed SS men. The Nazis took the reins in their hands with the fullest cruelty, guarding their victims with the most painful methods.

The train passed the Hungarian border and entered Poland, wiping away the last hope for better times. Everyone knew that in Poland lay the troubles. A short while after passing the border, they stopped at a Polish station. From the single small window in the wagon, the Jews saw a Pole walking around, free as a bird—just as they had been, in the not distant, unbelievable past. The Jews hastily waved to the gentile, signaling him to bring them water to drink.

The heart-rending pleas did not manage to move the cruel one. He ran his hand across his throat, as if to say, "They are taking you to the slaughter anyway, so why do you need water?"

History: The Polish Gesture

The "throat-slitting" gesture by Polish locals is a detail recounted by thousands of survivors. The Poles knew exactly what was happening in Auschwitz (the smell of burning flesh spread for miles). Many Poles mocked the doomed transports passing through their towns.

AI Generated

Auschwitz-Birkenau

Thursday night, 26 Iyar, 41 of the Omer 5704, and to their counting May 1944, the long journey came to a stop after midnight, in the Birkenau section of Auschwitz. The door opened with wild screams: "Juden heraus, heraus! Nichts mitnemen, alles iberlozen!" (Jews out, out! Take nothing, leave everything!)

The confused, starved Jews had not yet gathered themselves after the sudden change in conditions, and unconsciously obeyed the instructions. They found themselves standing on the platform, not dead not alive, hands empty of the most precious, guarded items they had brought from home.

IMAGE PLACEHOLDER

Main entrance to Auschwitz Number Two Birkenau

A group of emaciated skeletons approached them, dressed in striped prisoners' clothes. When the Nazis turned around for a minute, they asked the newcomers, "Where do you come from?"

Camp Life: "Canada" Commando

The prisoners who met the trains were the "Kanada Commando." Their job was to unload the luggage. They were the 'lucky ones' of the camp. They were forbidden to speak to the new arrivals, but often whispered life-saving advice: "Give the baby to the grandmother" or "Say you are 18."

AI Generated

Hearing the answer, the broken concentration camp inmates yelled at them, "Hungarian cattle! Now you come to Auschwitz? Why didn't you hang yourselves before you arrived here to the flames?"

History: The Hungarian Tragedy

Polish Jews in Auschwitz sometimes resented Hungarian Jews. For years, Polish Jewry had been exterminated while Hungarian Jews lived in relative safety. When the Hungarians finally arrived in 1944—bringing food, suitcases, and naivety—the veteran prisoners looked at them with a mix of pity and frustration for arriving "too late" to save themselves.

AI Generated

The newcomers looked at them with bewildered glances. Why would such senseless "ideas" ever occur to them?

IMAGE PLACEHOLDER

The three-story wooden shelves served as bedding in the camp

The newcomers stood in a straight line, and passed the selection by Doctor Mengele ימ"ש. According to his orders, the families separated; it did not occur to them to at least say goodbye forever. The meaning of the right and left groups was not yet clear to them, but as the Polish Jews hinted, something terrible was supposed to happen.

The Process: Selection

The Selection was instant. Josef Mengele stood at the end of the ramp, flicking his thumb left or right. Left meant death (gas chambers within the hour). Right meant slave labor. There was no registration, no paperwork—just a split-second decision based on age and appearance.

AI Generated

R' Yechezkel stood before the murderer together with his wife, and the three unmarried of his seven children. When the two daughters, Henya and Nechama, were sent to the right, opposite to their parents and the youngest son, the Sitcheler Rav said to them his last words: "No matter what happens, you should never have any complaint against the רבונו של עולם!"

Theology: Tzidduk HaDin

R' Yechezkel's last words are the ultimate expression of *Tzidduk HaDin* (Justifying the Decree). Even in the face of absolute evil and death, he refused to question Hashem's justice.

AI Generated

The groups parted, and marched on their separate ways. Those on the right side were ordered to bathe and put on the striped prisoner clothes. They were then permitted to lie down for a meager night's sleep in the barrack assigned to them, lying piled one over the other on the wooden "beds."

Camp Life: The "Zebra"

The striped uniform (called "Zebra" or *Pasiak*) was thin cotton, useless against the Polish winter. It stripped the wearer of individuality. In 1944, however, the camps were so overcrowded that many Hungarian women were not given uniforms, but merely ragged civilian clothes with a painted 'X' on the back.

AI Generated

The next morning, the Maramureș Jews turned to the old-time prisoners, and asked if they knew anything about the well-being of the torn-away relatives. Instead of an answer, the numb camp inmates indifferently pointed to the horizon, where a brick chimney spewed heavy, thick smoke straight into the pure sky...

Right there the pure קדושים, their fathers and mothers, husbands and wives, children and grandchildren, were quickly distancing themselves quickly from the cruel world and its blood-soaked earth. They rush to their place in the bright גן עדן, where the refined souls will join all the innocent victims our people have sacrificed throughout their existence.

יִזְכּוֹר [אֱלֹקִים] בְּרַחֲמִים אֶת הַצַּדִּיקִים וְהַיְשָׁרִים וְהַתְּמִימִים, קְהִלּוֹת הַקֹּדֶשׁ שֶׁמָּסְרוּ נַפְשָׁם עַל קְדֻשַּׁת הַשֵּׁם...

May He remember with mercy the pious, the upright, and the wholesome, the holy communities who gave their lives for the sanctification of the Name...

IMAGE PLACEHOLDER

The high tower for the Nazi guards in Birkenau, with the high barbed wire, God forbid not to lose one soul from Israel

"Pesach in the camp, year 5705 (1945)," relates R' Shlomo Zalman Pollack, a son of R' Yitzchok Menachem Pollack of Sitchel, "I met R' Leib Biderman, a son-in-law of R' Nachum Hersh Glazer from our hometown. Suddenly R' Leib says to me, 'Shlomo Zalman, I have something here for you.' With trembling hands he takes out a paper, unfolds it, and shows me a piece of מצה. 'Make a ברכה על אכילת מצה,' he asks me.

"I immediately attacked him with questions—from where, who, how. 'Make a ברכה fast,' he repeats his request, 'afterwards I will tell you.' I took the priceless gift, being sure that tireless strength and מסירות נפש lay in it. With emotion I made a loud, enthusiastic ברכה, and R' Leib answered a heartfelt אמן.

"I chewed the fresh, היימישע מצה, barely believing that I was truly fulfilling the מצוה in this valley of tears. Meanwhile, R' Leib told me its story:

"'Being still in Unter-Visheva, before we boarded the train to Auschwitz, I found a field of stalks. I picked out as many wheat kernels as I succeeded and hid them with me in my pocket. The entire time I guarded the wheat from getting wet, so I should have with what to bake מצות.'"

Resistance: Spiritual Defiance

Keeping grain hidden for a year in a concentration camp should have been impossible—prisoners were searched constantly. R' Leib's success in hiding these kernels through selection, quarantine, and barracks inspections is a story of open miracles and iron determination to perform a Mitzvah in hell.

AI Generated

How could R' Leib have in mind, in the panic of the deportation, a מצוה he would fulfill almost a year later? With what caution did he have to guard the wheat the entire time from being discovered or stolen, or even just wet? How many times did R' Leib have to fight the urge to still the gnawing hunger and make himself a pastry from the wheat?

This is our Chosen People. In the darkest, hardest moments, encountering death face to face, we have our head in place and the strength of soul to master the instincts, and create a נחת רוח for the אויבערשטער with a מצוה.

זדים הליצוני עד מאד, מתורתך לא נטיתי!

Once Upon a Village

Avoseinu

"Although we do not intend to paint a precise picture of their endless accomplishments—a duty that would be impossible to fulfill—this chapter is dedicated to the זכות of the tireless devotion and strength that the organization invests to protect the most important remnants of our previous generations."

IMAGE PLACEHOLDER IMAGE PLACEHOLDER

Chapter Thirteen — Avoseinu

Avoseinu

It was in the late afternoon hours of Wednesday *Parshas Pinchas* 5759 (1999), when we, Sitchel grandchildren, arrived in the home village of our parents. The village of Sitchel, today once again under Romanian rule, has not changed much in the sixty years. The village life continues in the same old-fashioned manner, almost exactly as our parents knew it before they were driven out.

IMAGE PLACEHOLDER

The main street in Sitchel today

At the end of the war, a few beaten, broken war refugees returned to their homes in Sitchel. Some even tried to settle down again and return to their previous occupations. But the Jewish revival in Sitchel did not last too long. Most of the village's Jewish inhabitants had gone up in flames, and for the individual survivors, Sitchel had become a lonely, desolate place. After selling their houses to the neighboring peasants, the Jews moved away to begin a new life, far from their former homes and bitter memories.

Some Jews continued to maintain their relationships with the *Chasidei Umos HaOlam* in Sitchel, and even helped them by obtaining medicines that were unavailable in the backward region. Sitchel is still visited from time to time by its former inhabitants, or their children and grandchildren.

IMAGE PLACEHOLDER

The path we're taking is the same one they used

The purpose of our visit to Sitchel today was to seek out the מצבה of our grandfather, R' Shalom Malik ע"ה, who was buried in the local בית החיים. After dragging ourselves up the primitive path on a densely overgrown mountain, we arrived at the gate, attached to a wire fence that surrounded the cemetery. The fence was still in relatively good condition, as the Sighet community had undertaken to ensure the בית החיים was fully enclosed.

IMAGE PLACEHOLDER IMAGE PLACEHOLDER

The wooden fence around the Beis HaChaim

When we entered inside, we felt sick. The resting place of our holy great-grandparents was abandoned, overgrown, and dirty, without the slightest respect for the ישני עפר who lie hidden there. Walking a bit further, our hearts were clenched to find a large mountain of straw, which served as fodder for the cattle. Wishing to save the cattle from bending down to the ground, their owners had evidently found the most "suitable" place to pile up the hay.

IMAGE PLACEHOLDER IMAGE PLACEHOLDER

A fallen matzeiva among thorns.

IMAGE PLACEHOLDER

We fulfilled our mission nonetheless, when we found the מצבה of the grandfather, R' Shalom Malik ע"ה, standing at its full height. However, it was clear who had become the *baalei batim* of this holy place: the local peasants. It was easy to believe that the *shkatzim* would one day decide to destroy the entire place ח"ו and use it for their convenience. And who would be there to stop them?

The sad reality hit us in the face with full sharpness. Sitchel is no exception. The *Churban* of European Jewry, and the subsequent mass emigration, bring their aftereffects to this day.

The Past

Our parents left behind fortunes, houses, and estates, and above all, the cemeteries of tens and hundreds of years prior. While the refugees of the sword rebuilt their lives, communities, and generations anew on foreign American soil, the בתי חיים remained standing orphaned and neglected. A large part of them were situated behind the Iron Curtain of the Communist regime for a long time after the war, which forbade entry to foreign visitors. The Jewish graves remained abandoned among the same goyim who had murdered so much of our people, unprotected against the constant danger of being eradicated. The פסוק "Foxes walked upon it" was fulfilled in the literal sense of the word.

IMAGE PLACEHOLDER

The former Taharah Shtiebel, under the ownership of the Chevra Kadisha

Over half a century passed in this way, and the Jewish cemeteries began to be viewed as free territory by the local inhabitants and governments. Some seize the opportunity to desecrate the holy sites of the Jewish people, vandalizing the places simply out of wickedness and spite. Others, meanwhile, take the territories for their personal use, to let cattle graze or even to build houses רח"ל.

The Jewish communities in the אלטער היים generally set aside a corner at the edge of the village for the "Holy Place," as the cemeteries were called. Usually, a mountain was reserved for this purpose, since no one in those years sought to live in the heights—in the absence of water pipes and cars, one would have to drag buckets of water, bowls of milk, and other needs up on one's shoulders. It is different today, however, when the possibilities of reaching the mountain peaks are almost the same as in the valley, and added to that are the benefits of clear air, a beautiful view, etc. The mountainous cemeteries have therefore become sought-after grounds, bringing upon them an actual danger of being excavated and built over ח"ו.

In recent years, Jews have begun visiting "our" well-known cities in masses, the places about which they heard so many stories and whose mere names awaken nostalgia and sweet memories. Often they returned disappointed and shaken, delivering horrifying reports: Upon searching for a trace of Jewish life in our אלטער היים, they very quickly discovered that not only are the houses and fields under new owners. When inquiring about the resting place of their fathers, they were often pointed to an empty wasteland, told that "here was once the Jewish burial place..." To say that the cemeteries have been made into mud is not merely a fitting comparison; it is the factual, painful reality.

Here and there, bold Jews were found who jumped into undertakings to rescue certain Hungarian cemeteries where their parents and Rebbes lay. In the absence of an official body, however, this came with extraordinary difficulties. The lack of experience and knowledge in the bureaucratic and practical realm brought a slew of unexpected stumbling blocks, and the work was carried out partially or poorly. In the best case, it remained stuck in the middle, and in the worst, being unfamiliar with the precise boundaries, they dug into the field itself ר"ל unknowingly.

Energetic Askanim

This all changed with the founding of the famous charitable organization "Avoyseinu" (HFPJC), after whose name this chapter is called. Although we do not intend to paint a precise picture of their endless accomplishments—a duty that would be impossible to fulfill—this chapter is dedicated to the זכות of the tireless devotion and strength that the institution invests to protect the most important remnants of our previous generations.

What a multifaceted meaning this simple but fitting title bears: *Avoseinu*—Our Fathers. The parents who handed down to us the *Mesorah* from their own fathers, back to Har Sinai; the parents whose ways we look to and try to follow; the parents to whom we owe our very existence, who deserve the highest measure of esteem and respect from us, their indebted generations—should these parents lie shamed and forgotten, degraded and desecrated?

To answer this urgent question, the energetic עסקנים of "Avoyseinu" threw themselves head and shoulders into this project, to try to solve the problems that plagued the European cemeteries. Nothing stops them from rescuing a neglected *Beis Olam*—bureaucracy, rain, snow, time, or money—until it is fully repaired and protected for the future.

"Avoyseinu" works hand in hand with the descendants of Hungarian Jewry, the grandchildren of the נפטרים who lie in countless cities and villages across the entire country. The עסקנים have already been the *shluchei mitzvah* to preserve dozens of cemeteries across all of Europe, by fencing the entire area with a strong, durable fence, repairing the מצבות from the inside, and guarding for the future with the greatest measure of honor, protected from damage, so that the gentile neighbors should no longer have any control or ownership over it.

"Avoyseinu" insists that the work be complete, valid, and practical. Every single step is difficult and entangled, but from the moment they begin working on a בית החיים, "Avoyseinu" will do whatever is possible within the framework of the law to finish it successfully. *V'zechus avoseinu mesaya'asam*—the parents in the bright גן עדן exert themselves so that they should succeed in breaking through the walls and stones in the way, so that they can repair the walls and tombstones of their resting places.

The work begins with researching and locating the exact boundaries—from where to where the area of the cemetery extends in the city, to protect against digging up graves ח"ו and to ensure that every single קבר ישראל is included within the fence. This alone is an *avodah kasha sheb'mikdash* involved with many complications, such as searching for old maps of the city and inquiring among the old-time residents.

When the exact boundaries of the field are clarified, the tractate of negotiations begins. A request must be submitted to the city for permission to reclaim the site. Once the government agrees, one must come to terms with those who have declared themselves the owners of the holy places. After sixty years of sitting on the stolen territories, the ערלים feel as if they are in their father's vineyard, and it does not even occur to them that someone will ever come to claim it from them.

Needless to say, the gang has no desire to forgo the inheritance that fell into their laps. The עסקנים of "Avoyseinu" must explain to them that the demand is not to give up, but to give back—nothing more is demanded than that the property return to its rightful owners. With their expertise in this field, accompanied by much *siyata d'shmaya*, the עסקנים see tremendous success in this.

With the necessary approvals in hand, "Avoyseinu" hires the best construction workers to erect the fence. The עסקנים are in constant contact with them, from nearby and from abroad, and see that the work is finished in the best possible way. When the בית החיים is entirely enclosed, they enter the field itself to make the necessary repairs. They gather the remaining pieces of the מצבות, and try as far as possible to restore the stones to their original places.

At the same time, the עסקנים are busy, on the other side of the ocean, with a separate part of the עבודת הקודש. They seek out the *landsleit* and family members of the נפטרים in the *Beis Olam*, and raise the necessary funds from them to cover the costs of the repair. Since "Avoyseinu" took over the wheel and worked out the systematic procedure, the rebuilding work is much easier and more practical, and mainly: it bears fruit. Every so often, the resting place of our holy fathers and teachers from another city is secured, thanks to the energetic activities of this praiseworthy organization.

The Cornerstone

When we came home from Sitchel with the decision to bring the critically important repairs to the local cemetery, "Avoyseinu" was our turning point. The first kernel was laid on Wednesday *Taanis Esther*, *Parshas Tzav* 5765 (2005), by Mrs. Chaya Chantza Fried, a daughter of R' Dovid Werzberger הי"ד, who was a son-in-law of R' Shalom Malik ע"ה. She sent the first down payment of $400 to "Avoyseinu" then, to cover the expenses of traveling down to Sitchel, inspecting the field, and giving an estimate on the cost of rebuilding the cemetery—erecting a durable fence and repairing as many מצבות as possible. After barely two weeks, the answer came: The work is possible to carry out, and it should cost approximately $20,000.

IMAGE PLACEHOLDER

Meanwhile, the construction workers of "Avoyseinu" were busy with another project they had started earlier, and we had the interim time to collect the necessary funds. We soon turned to other Sitchel grandchildren, whose great-grandparents also lie in the field, and raised their generous contributions.

As soon as "Avoyseinu" received the down payment, they launched into the work. The organization ordered the necessary building materials, and when the builders became free, they took themselves to the בית החיים in Sitchel.

IMAGE PLACEHOLDER

In the month of Kislev 5766 (2005), when heavy frosts, winds, and snows raged over the village, they began digging the holes for the cement posts. The workers were exposed to the bitter colds of the European winter, and in addition, they had to contend with the slippery, snow-covered mountain where the cemetery is located. How does one drag up the heavy pieces of cement? The accompanying pictures will give a small idea of the work and what was involved.

IMAGE PLACEHOLDER IMAGE PLACEHOLDER

They begin inserting the cement posts

IMAGE PLACEHOLDER

Snow, ice – but the work goes on

IMAGE PLACEHOLDER

An outside view of the finished wall

IMAGE PLACEHOLDER

Straightening the matzeivos with special instruments

The matzeivos are already standing straight

IMAGE PLACEHOLDER

The matzeivos are already standing straight

IMAGE PLACEHOLDER

The overseer stands before the closed gate

Since the month of Iyar 5766 (2006), when the repair was completed, the Sitchel בית החיים wears an entirely new face. A local gentile was hired for a minimal fee to busy himself with the field—cleaning, cutting the grass, holding the key, etc.

Instead of lying in the hands of peasants and serving their earthly purposes, the resting place of our great-grandparents is found under the supervision of the Jewish grandchildren of Sitchel, together with the institution "Avoyseinu," as the sign at the entrance proudly confirms.

Thanks are due to all the grandchildren who participated in covering the expenses, and especially to the devoted *shluchei d'rachmana*, the עסקנים of "Avoyseinu." Aside from the fact that *Klal Yisrael* owes them a great *hakaras hatov*, our fathers and teachers in the bright גן עדן will undoubtedly exert themselves for their sake and effect for them *kol mili d'meitav*, children, life, and sustenance, until they will soon merit to receive the thanks from our parents face to face, when the prophecy "Awake and sing, you who dwell in the dust" will be fulfilled with the coming of *Mashiach Tzidkeinu*, *bimheira b'yameinu, amen*.

Chapter Fourteen — Chevra Shas - Translated

Chevra Shas - Translated

SEAL OF CHEVRA SHAS

Pinkas of the Chevra Shas of the Settlement of Sitchel

The חברה ש"ס here in the settlement of Sitchel was founded in the year 5662 (1902), and the rest of its validity, תקנות, and methods were strengthened and arranged in their proper fashion in the year 5664 (1904).

The Talmud Society's book was authored and founded with all its external points in the year 1904, Sitchel.

This is the Gate to Hashem

This is the פנקס of the חברה ש"ס, into which shall come, by their census number, all those among the people who volunteer to be attached to the happy congregation, to toil in the labor of Torah; everyone shall be called by name:

SEAL OF CHEVRA SHAS

Arranged and written by me, the trampled and lowly threshold at the feet of the חכמים, who drinks their words with thirst: (Dots on the letters indicating the name "Moshe Aryeh ben R' Menachem Tzvi Vax, 5664")

DRAWINGS OF ANIMALS DRAWINGS OF ANIMALS DRAWINGS OF ANIMALS

Yehuda ben Teima says:
Be bold as a leopard and light as an eagle:
Run like a deer and be strong as a lion
To do the רצון of your Father in Heaven:

ב"ה

Fulfill for Your servant Your word, which is for those who fear You.

When the congregation of Yeshurun gathers together, those who fear Hashem and learn the Torah—this is the תורה שבע"פ—to learn it together, to begin it, to complete it, and to finish it; and likewise always to go back around to review it with desire and diligence, as the גמרא says. You have no greater מידה than this, to open its windows, to reveal the delight of its imagery, to illuminate the chambers of the heart. For all the תרי"ג מצות are interwoven in it; light and severe ones are all stored within it. To raise up the pearls that dwell in the depths of the sea of the Talmud, there lies the crystal and its treasures, whose storehouses are more precious than gold and pearls. And with many strategies and the עמל של תורה they will find it; they will tire and labor, climb mountains and descend into depths until they reach it. And if they seek it like hidden treasures, then they will rejoice, for "I have found it, I have seen it."

And just as long ago from Sinai all its מצות and חוקים were commanded, through Moshe the רעיא מהימנא its hints and secrets, and so he handed it over to the זקנים and its wise men, arranged and received from one to another, pure and clear until it reached the אנשי כנסת הגדולה and its סנהדרין, the heads of the הגולה and its princes—they are חז"ל, who are אנשי השם from of old, angels and seraphim like lightning flashes, and the craftsmen and guards are a thousand thousands. And from them, a vessel of desire was given to us for all eternity, and in their light, a light shines for us forever and ever like the sun and the moon. And just as the light of the sun sends and spreads the light of its beauty to the inhabitants of the earth, so too have they shined with the אור תורתם and צדקתם to spread the cloud of their light upon the furrows of the hearts of Yisrael, to awaken their ear, to open blind eyes, and to hear teachings.

And their golden tongue walks the earth to judge every hard matter, light and severe, with a diligent judgment. And the students of Hashem increased and grew mighty, and until this day, those who meditate on the Torah in the gate of the many are praised by it. And their word was precious in the eyes of all who fear Hashem and keep His מצות, glorifying themselves in it. And regarding them it is written, "This people I have formed for Myself, they shall relate My praise." Therefore, ברוך ד', for He has done wondrously with His חסד to us, in the wonder of His sublime wisdom, in the creation of the שמים to the lofty heights and the ארץ to the depths, casting dust into a solid clod, and all the emanated and created and formed and made beings in the heavens and on the earth below and in the seas and all that is in them.

And the last is the most חביב, for this is Man, the end of action and first in thought, and he is the תכלית of the entire great creation. And from every nation and tongue, He chose His עם קדוש, Yisrael, with love to be His portion and lot to bring close, to be a lamp before Him and to keep His מצות, as is explained in the תורה הקדושה. *אנא נפשי כתבית יהבית*. And regarding the composition of the Jewish man: his נשמה is hewn from the sapphire brick, from beneath the כסא הכבוד it was carved, no eye of man has seen it. It dwells in the thickness of his body which clouds of materialism cover, and clods of dust are its swaddling clothes. But inside them, it lights up like a flash of fire in the majesty of its appearance. And if you search for it through its length and breadth, then you will know it and understand its way. For man is born a wild donkey, and he has no preeminence over the beast; he is haughty and vengeful and full of wrath. Therefore, the אנשי המעלה and the אנשי המידות refine it like refining silver; to draw it from the wells of materialism they dig for it, and guard it like the apple of the eye. They exchange the bad for good, and scour the bodies with ten changes, for thus the days of their scouring are fulfilled, and their תאוה will surely slip away from them.

Therefore, when the days of their passing arrive, to return their נשמה to their Creator, to raise it high to the שמים, then their soul will arise and stand to light up in the light of the Face of the King of Life. For all the days of their world, they hold the reins of their יצר without pause; they stand against it with spear and sword, approaching on the day of battle to go out to fight with it. And thirst and poverty and lack of bread will not stop them, for the אמונה of a servant to his master is tested in this—if there is no bread in the vessel, he fights with strength and grace. And to drive his enemies back, he casts his life aside; not while resting in a house of pleasures full of all delicacies. Not so the אנשי המעלה; they stand ready in the tower of the city to fight with all instruments of war. The hearts grow hot and pangs seize them, from he who walks in the street to he who sits by the wall; their soul wraps itself in gloom and the city is in turmoil. And since this was the תכלית of the entire creation, if his צדקה and Torah do not sing out, and he turns his face to the north—how then shall it be known what he did here? If the vessel in his house is a bundle of myrrh that gives no scent, a בת קול screams bitterly over the עלבונה של תורה. What advantage has he over a growing tree without fruit or blossoming bud?

However, in truth, this is the משפט התורה and those who learn it: to meditate on it with desire and will, to understand it inside and out, and to water from the well of מים חיים those who break their thirst; and small and great alike shall listen to it. And from worry for the day of tomorrow, when the visitation of every man comes, and their dust returns to silence, and the נשמה returns above—that it should not remain, ח"ו, standing astounded—and so that their coal should not be extinguished, they tremble for this before they lie down: to learn it, to keep it, and to do it, so that it shall be an אור for them, for נר מצוה ותורה אור. And it shall be when they travel to walk in the ארץ החיים, their voice will be heard when they come into the הקודש.

For the מצוה and the Torah remain engraved on the tablet of their heart, and on their arms like a seal; it is a garment for their skin, their kneading troughs bound up in their clothes. These are the "חלוקא דרבנן" and a bright light in their dwelling places; חסידים will exult in glory, they will sing on their resting places. And even when their body returns to dust and ashes, the lips of the sleepers will move, telling of what they spoke. For even bees, only after they leave their hive, then the honey flows from their troughs; they will be satiated from it abundantly, and then it will be pleasant to those who eat it, and enlighten their eyes.

Therefore, to whom is speech and to whom is conversation pleasant? Even to people of low value like our value, and from those like us we learn, to wake us from the sleep of the slumber of treacherous time, to awaken the hearts, to serve Hashem in the council of ישרים and a happy congregation. And we will thank Hashem with strength and glory that He has kept us alive and brought us to found the חברה ש"ס, to be a mantle, to learn it and fulfill it, to unite the beloved ones, and to establish the mistress. For this, with love and great שמחה, the entire החברה, all as one man, accepted upon themselves to learn in the החברה the entire ש"ס גמרא, from "From when do we read the שמע" in the morning. Each one his order and measure to finish it, so that every single year, "until He blesses His nation with peace," to complete it, and so always to repeat it in a cycle, to learn it with trembling and גילה. For Hashem gives חכמה, from His mouth דעת and תבונה; He will give us expansion and a נפש טהורה, to serve Him shoulder to shoulder, to learn and to teach, to keep and to do the entire Torah לשמה. And in our good and upright thought, to the G-d who with His spirit adorned the heavens, may He grant us success to produce fruit in the תורת אלקים חיים, for from it are the issues of life, and may our eyes behold the light of the face of the King of Life. May Hashem grant זכות to all of us when the earth is filled with דעה from the Living G-d, and you who cleave to Hashem your G-d are all alive today, אמן כן יהי רצון.

Poetic Acrostic

ח A society of righteousness, Agudas Yisrael together
ב With rejoicing and trembling to serve Hashem
ו And to learn the entire Shas from beginning to end
ר Friends and beloved ones, happy together
ה Behold they are laden, the seed blessed by Hashem

ה Are they not the Chevra Shas, may their Rock keep and save them
ש They shall delight their souls in it to be glorified
ס Hidden and important ones, to meditate on it constantly

ד One to another they show love and speak of it with caution and praise
פ With one mouth every year to begin and to finish it
ה Let us be wise for it, to level its paths

י Together to learn it like a new edict
ש Repeating it, and not like an old one that has passed
ו And every single year to begin it and complete it
ב On every 7th of Adar, on the great Hillula of the Faithful Shepherd

ס A potion of life for those who meditate on it with caution
י Beautiful purity when they sharpen one another in Mishnah and Gemara
ט Their goodness and reward shall be from the Mistress (Torah)
ש Their peace shall increase to carry them with clear support
ע Occupying themselves with Torah and fulfilling pure Mitzvos
ל To strengthen them, to bless them with life and wealth to crown them

נ Desirable it is more than gold and precious pearls
ת All 613 Mitzvos are interwoven in it
י Together all sciences and wisdoms are stored in it
ס A sign it is that those who engage in it shine like sapphires
ד A light matter in it they are warned of and do not turn aside
ה They are the created beings for whose sake all creatures exist

ש Set your hearts to learn it and fulfill it with rejoicing
נ The pleasantness of its words is wondrous and silence is praise
ת The purpose of its Mitzvos is exceedingly broad

ת Hidden things of every living being, before Him all its secrets are revealed
ר Abundant good is hidden, no eye has seen, for those who fulfill it
ס Their hiding place and their shield for those who know them is sufficient
ב In this world and the next from the Life of Life

Established and founded in a good and successful hour for length of days and years, in the year "And their portion shall be in life, for those who find Me find life" (5662 including the Kollel). May Hashem merit them to ascend to Zion together with all Israel to see the building of Ariel in Jerusalem, Amen, Selah, forever.

Regulation 1

א.

The ש"ס תלמוד בבלי shall be divided among all members of the החבורה who are able to learn, and all this according to the estimation of the גבאי and the נאמנים.

ב.

Each and every one of the members of the החבורה is obligated בלי נדר to learn every single day גמרא with רש"י from his מסכתא which he took upon himself as a set statute that shall not be violated. One may do more and one may do less, provided that he directs his heart and completes his study by the designated day explained below. Only if he is an אונס גמור does the obligation not apply to him, and an אונס גמור is even exempted by the רחמנא.

ג.

Every one of the members of the החבורה is obligated to complete the portion placed upon him by the סיום, that is, by 7 Adar. And if he understands in his mind that he will not be able to complete it by the סיום due to an אונס that he has, then he is obligated to inform the גבאי thirty days before the סיום. It is then cast upon the גבאי to distribute his portion to all members of the החבורה, or they shall instruct and he shall pay for every page 2 צל"ח. And if he willfully neglects this and does not inform the גבאי at the aforementioned time before the סיום, then a fine of money shall be placed upon him, for every page 18 צל"ח. And if the גבאי acted willfully in this, then the גבאי shall be fined with the aforementioned fine, and let there be peace.

ד.

The סיום on the ש"ס shall be each and every year on 7 Adar, a statute that shall not be passed over, unless there is some great אונס such that it must be pushed off to another time that the גבאי will set. Then the גבאי is obligated to inform each and every one through the שמש of the החבורה of his set time. And every single one is obligated to come to the סיום without any delay at all, with the גמרא in his hand, so that each one may also finish the מסכתא that he learned. And they shall make a סעודה, and it is a סעודת מצוה, and the meal shall be in the house of the גבאי, and the money for the סעודה each one shall pay from his own pocket. And if it happens that one of the members of the החבורה does not come to the סיום, if he gives a proper excuse for his words, then he is exempt from a קנס and he shall pay the cost of the meal. And if a proper reason is not found in his words, and certainly if it is without an אונס, he shall be fined according to the estimation of the החבורה.

ה.

Each and every one of the members of the החבורה shall not leave for himself for the סיום more than one page upon which he will make the סיום. And if more are found in his hand, up to three is forgiven; but regarding four I will not turn him back, only he shall surely be fined for every page 18 צ"ח, and he shall accept upon himself that this trespass shall not be found in him again from now on. And everyone who adds to this, they add to him from Heaven.

ו.

May Hashem grant us merit that "He will swallow up death forever," and after the fullness of years in goodness and pleasantness with אריכות ימים ושנים, if one of the members of the החבורה should be missing, ח"ו, then the debt is cast upon all members of the החבורה to learn the Six Orders of משנה within the שלושים of the הנעדר. That is, it is cast upon the גבאי to distribute the Six Orders of משנה among the entire החבורה as he sees fit, and to send a note to each and every one regarding his portion of study in order to finish all Six Orders of משנה. And the study shall be constant, evening and morning every day. And after the study, to say the תפילה after the נפטר printed in the משניות. And a debt is cast to write the aforementioned prayer in simple script on a single leaf and give it to each and every one, so that it should be placed as a marker in his משניות and he should not have to search in the סידור, rather it should be ready before him immediately. And the יארצייט shall be written immediately in the פנקס on its page, and on the day of the יארצייט the גבאי shall distribute among the members of the החבורה the פרקי משניות that begin with the letters of his name, as is the מנהג among members of the החבורה in all the dispersions of Yisrael. And if the גבאי turns a blind eye to this תקנה or even is negligent in this matter, that he does not command firmly regarding this, he shall be punished with five ר"כ without any mercy, for this גמילת חסד is different than kindness for the living... and he even may be removed from his position as גבאי.

ז.

Up to two years inclusive from the day the החבורה is founded, if any man who is a בר אוריין wishes to be attached and a member of this החבורה: whatever amount the sum comes to from one of the members of the החבורה up to this time, he shall give, not less even by a penny. And from then on, he shall give against every one of the members of the החבורה a sum of ten צל"ח more. That is, if the sum of each of the members of the החבורה amounts to six ר"כ for the three years, and the members of the החבורה are 17 in total, then he must give seven ר"כ and seventy צל"ח, and then it amounts to ten צל"ח more corresponding to each of the members of the החבורה. And so on in this way forever. However, regarding the giving, the members of the החבורה can go easy on him, that is, that he may give it in two or three times until the סיום specifically. But if he is a גברא דאמיד (wealthy man) and the majority of the החבורה members want him to give more than the aforementioned תקנה, then they shall conduct themselves according to a ballot. That is, everyone shall write his opinion on a note, and they shall put the notes in a box and stand for a count, and follow the majority. And if the opinions agree equally, then the גבאי has two votes to decide for whichever side he wants, so that they follow the majority. And then each and every one shall come to his place in peace, and peace to those who love His Torah.

ח.

All the managers of the החבורה, meaning גבאי or נאמן and רואה חשבון or other managers of the החבורה, shall be elected by a majority of opinions as will be explained before us. That is, they shall make notes according to the number of members of the החבורה aside from the candidates, and every man shall write the name of the candidate upon whom his mind agrees, and they shall roll up the notes and put them all in one box. And afterwards they shall open them and stand for a count. And they incline according to two for liability and according to one for זכות [majority rules], that is, even if there is only one more on the side of those agreeing, he wins. And if the candidates have equal opinions in the count, they shall cast a lot between them. And if only one is written in the candidacy, then there must be two on the side of those obligating.

ט.

Every one of the members of the החבורה is obligated to pay the money of his statute for every week, meaning eight צל"ח, each month in its month. And if he remains owing, at any rate by the סיום he shall pay to the last penny without any excuse, and he shall not transgress.

י.

A debt is cast upon the גבאי to send the שמש once a month to collect the money of the monthly dues from the members of the החבורה, and likewise other debts that are owed by the members of the החבורה. And the גבאי shall watch over this with an open eye, so that he does not need to collect the debts all at one time, for through this comes negligence to the general collective of the החבורה, and almost a crooked thing that cannot be fixed, as is known. And if the גבאי is found with this trespass, then he shall be punished as will be placed upon him in the presence of the members of the החבורה.

יא.

If any people wish to join themselves to this happy congregation, then they are not obligated to wait until the סיום, but they shall inform the גבאי of their request. And the גבאי is obligated to send notes to all members of the החבורה that they should make a meeting. And at any rate, if it is impossible to gather everyone, let there be at least ten of the first founders, and then everything shall be conducted as explained in תקנה ז'.

יב.

It is a good reason and a corrective measure for the החבורה that until the completion of five סיומים from its founding, one may not join or bring in any man who is not a בר אוריין, even if he wants to give and concede much. And one may not move from this תקנה a hairsbreadth. Only after the aforementioned time passes is permission given to join to anyone who wants, only to one who is fitting for that mantle, meaning that he conducts himself in the way of the כשרים and is not called an עבריין; then they can bring him in among the members in the ways that will be explained below. And likewise a man who is a בר אוריין and does not learn, we judge him like a person of the world; on the contrary, one who learned and ceased is worse than them all.

יג.

Every man who joins this החבורה, whether a בר אוריין or not a בר אוריין, is obligated to fulfill all the methods of the תקנות explained here in the פנקס. And likewise every sum that each and every one compromises with the החבורה to give in any way, he is obligated to fulfill and shall not profane his word. And if he does not fulfill it, then the money he gave is forfeited and he has no claim and no opening of the mouth to the החבורה, and he leaves with nothing, for he gave his money on the understanding of the תקנות founded in the פנקס, and understand this.

יד.

If there is a quarrel between two men of the members of the החבורה or any legal dispute, then they are obligated to present their words before the members of the החבורה, and they shall choose for them three men to mediate peace between them and to rule and compromise from his friend to his opponent. And then they are obligated to fulfill whatever they rule between them. And if they want to stand before the אב בית דין, the permission is in their hands, only whatever the law effects they shall fulfill. And anyone who refuses against the דין תורה, and certainly one who hands over the money of his friend into the hands of עכו"ם, then his judgment is sealed that they have no portion in the החבורה, and "Go out" shall be said to him without any arguments.

טו.

All the needs of the החבורה and all words of quarrels that may be between them shall not come to be heard on the day of the סיום. Only on the day after the סיום shall the גבאים and the נאמן and the רואה חשבון gather and compromise between the disputants. And if the whole congregation is needed, the גבאי shall command that on the following day they shall gather. And all matters of the החבורה and all the accounts from the entire year, and the accounts that the old appointees need to hand over to the appointees appointed anew, all things that need fixing and settling shall be fixed then.

טז.

Any man who is not a בר אוריין, if he wishes to enter among the members according to תקנה י"ב, and he is a decent and כשר man, easy with people, then he is obligated to give first the entire sum that amounts to one of the members of the החבורה until now, and a third from the outside more. That is, if the sum of one of the members of the החבורה amounts then to ten ר"כ, he is obligated to give fifteen ר"כ. And half he shall pay immediately, and the remainder he shall pay in four times until the סיום, so that by the coming סיום everything will be paid off. And specifically until the סיום, for we do not age a debt from last year to the future. And if he is a גברא דאמיד, even three of the members of the החבורה can hold back against him that he should give more than according to the תקנה written in the פנקס, and this requires no delay.

יז.

Anyone who has any matter difficult to understand is obligated to present his words before the rest of the members of the החבורה so that we may arrive at the path of correctness, for through the give-and-take of the many they will arrive at the האמת, and Hashem will help them in אמת, and certainly from small to great.

יח.

The appointment of the גבאי shall not be less than the duration of three סיומים, meaning that three times they shall finish the ש"ס during the time of his appointment, unless through a complete אונס another takes his command.

יט.

The גבאי who completed the days of his appointment as explained in Manner י"ח, and now he himself wants another to fill his place but he is acceptable to all—the choice is in the hand of the members of the החבורה if they agree to this. And if not, then he is forced to accept the appointment for another three years. And if he does not want to accept the service in any way, he needs to appease the entire החבורה and give for 1 ר"כ of drinks at the סיום, and they release him in peace.

כ.

Anyone who does not learn with התמדה and אמונה, and the matter becomes known, shall be punished as is placed upon him, and there is no mercy in judgment. And if he does not pay the קנס, then his judgment is sealed that he has no part or inheritance and "Go out" shall be said to him.

כא.

Thirty days before the סיום, the גבאי is obligated to announce through the שמש and make known the time of the סיום, so that every man shall be diligent to finish his learning and stand warned.

כב.

A debt is cast upon the גבאי to supervise the ספרים, that they should not be torn and should not come to loss. And that which is damaged he shall fix. And he who has negligence in these matters, then he has removal from the position of גבאי.

כג.

For the ספרים that will be in the בית המדרש, the גבאי is obligated to buy a locked cabinet where the ספרים will be placed, and the key shall be placed in the hand of some man of the times who dwells in the בית המדרש, so that in all leisure times they will be in the hand of every man to learn, and after the learning he shall put them into the cabinet and they shall be locked.

כד.

In order to bring מזכה את הרבים, it is a proper enactment to buy also ספרי דינים ומוסר translated into the Yiddish-Deutsch language, so that every common man will understand and be able to learn in them at leisure times, small and great alike. Also it is right and proper that every man who יודע ספר should bring near to him at leisure times common people and give them understanding and teach them a ספר, and the זכות הרבים depends on him.

כה.

Whoever is first is obligated first, and all who are needy first have precedence to buy new ספרים and also old ones whatever the entire החבורה agrees upon. And if Hashem widens their borders, then it is a מצוה to fulfill "And write for yourselves this ספר תורה," meaning that they shall strive for a סופר כשר and decent, quick in his work, to write for them a ספר תורה. And three times a year they shall see and go up to read in it: on the first day of שבועות, and on the שבת before ז' אדר, and on שבת שירה.

כו.

Whoever has any grudge in his heart against one of the members of the החבורה and because of this does not want to come to the סיום, it is an obligation on the גבאי to send the שמש to him three times. And if he refuses, then "Go out" shall be said to him, and he has no part or inheritance with the members of the החבורה.

כז.

A man of the members of the החבורה whom Hashem grants זכות and a male child is born to him, or he makes a תנאים for his son or his daughter, then he is obligated to vow to the treasury of the החבורה 18 צל"ח. So may Hashem do and so may He increase to spread out and increase strength in Yisrael.

כח.

And also after these תקנות, if the החבורה sees and understands that the hour requires adding some fences and boundaries, or some upright תקנות, these shall be written and joined to these תקנות. And behold they are in strength and might like all the תקנות explained until now and founded on the sockets of uprightness and truth. And on this mind they confirmed and established to fulfill upon themselves what was enacted until now, and what will be enacted from now on. The regulations of the חברה ש"ס for the כבוד התורה are completed for now with the help of the Awesome and Terrible G-d. All the תקנות until now are **28** (כ"ח), and your sign is "Give **strength** (כח) to Your service and Your fear."

These are the men of the חברה ש"ס who come to confirm and fulfill all the תקנות and methods fixed and written above, that they shall not let a thing fall to the ground from the aforementioned תקנות. These are they who preceded "We will do" to "We will hear," established and accepted upon themselves to learn and to keep and to do and to fulfill, for the year "And their portion shall be in life, for those who find Me find life" (5662). And may everyone of the members of the החבורה come to Life in the עולם הבא, as signs to the house of their fathers.

The Lamp of God is the Soul of Man

A good name is better than good oil. A "Monument of Remembrance" for an eternal reminder, for grief and sorrow of our soul over the soul of the dear one from the members of our החבורה, crowned and adorned with virtues and good מידות, the Torah scholar מו"ה ר' קלמן יקותיאל יודא ע"ה. Passed away in Visheva 16 Shevat ערב שבת קודש בשלח year 5679 (1919). ת.נ.צ.ב.ה.

And due to our many sins and the sorrow of our soul, we were expelled 4 Yisro, chodesh [unclear], everyone and every individual from our settlement by our wicked ones. And the הקב"ה saved us from their hands, for immediately in פרשת משפטים we obtained a license from the ministers of the government to return, each one to his house. Give thanks to Hashem for He is good, for His kindness is forever – I recorded this for a remembrance, for we were not consumed, for His mercies have not ended.

Chapter Fifteen — Chevra Shas Original

Chevra Shas Original

Chevra Shas original, page 01 Chevra Shas original, page 02 Chevra Shas original, page 03 Chevra Shas original, page 04 Chevra Shas original, page 05 Chevra Shas original, page 06 Chevra Shas original, page 07 Chevra Shas original, page 08 Chevra Shas original, page 09 Chevra Shas original, page 10 Chevra Shas original, page 11 Chevra Shas original, page 12 Chevra Shas original, page 13 Chevra Shas original, page 14 Chevra Shas original, page 15 Chevra Shas original, page 16 Chevra Shas original, page 17 Chevra Shas original, page 18 Chevra Shas original, page 19 Chevra Shas original, page 20 Chevra Shas original, page 21 Chevra Shas original, page 22 Chevra Shas original, page 23 Chevra Shas original, page 24 Chevra Shas original, page 25 Chevra Shas original, page 26 Chevra Shas original, page 27 Chevra Shas original, page 28 Chevra Shas original, page 29 Chevra Shas original, page 30 Chevra Shas original, page 31 Chevra Shas original, page 32

Credits: היטיבה ד' לטובים ולישרים בלבותם

The thanks for the detailed description of Sitchel and its inhabitants is due to all the descendants of the village, who with patience and devotion donated of their precious time to recount Sitchel's history.

Especially the Sitchel שוחט's son, R' Yosef Shmuel Foigel and his children שיחיו עמו"ש; R' Mendel Fried and his children and grandchildren שיחיו עמו"ש; R' Eli' Berkowitz שיחיו עמו"ש; R' Eli' Malik with his children; R' Shlomo Yosef Ovitz נ"י, a grandson of R' Shabsi Gertner ז"ל; the children and grandchildren of HaRav HaGaon R' Yechezkel Widman ז"ל, the Sitcheler Rav; and all others who helped so that a *davar hashalem* (complete work) should come out.

With this, we have set up a monument for the holy parents and grandparents who have already gone to the עולם האמת, and a pleasure for those who are still with us *lehavdil bein chaim l'chaim*.

May the זכות of the holy parents and grandparents protect all the descendants, that they may see *nachas* from all their children and grandchildren, and be blessed with all good things, until we merit to see them again with the *Techiyas HaMeisim*, *amen*.

Page 1–2